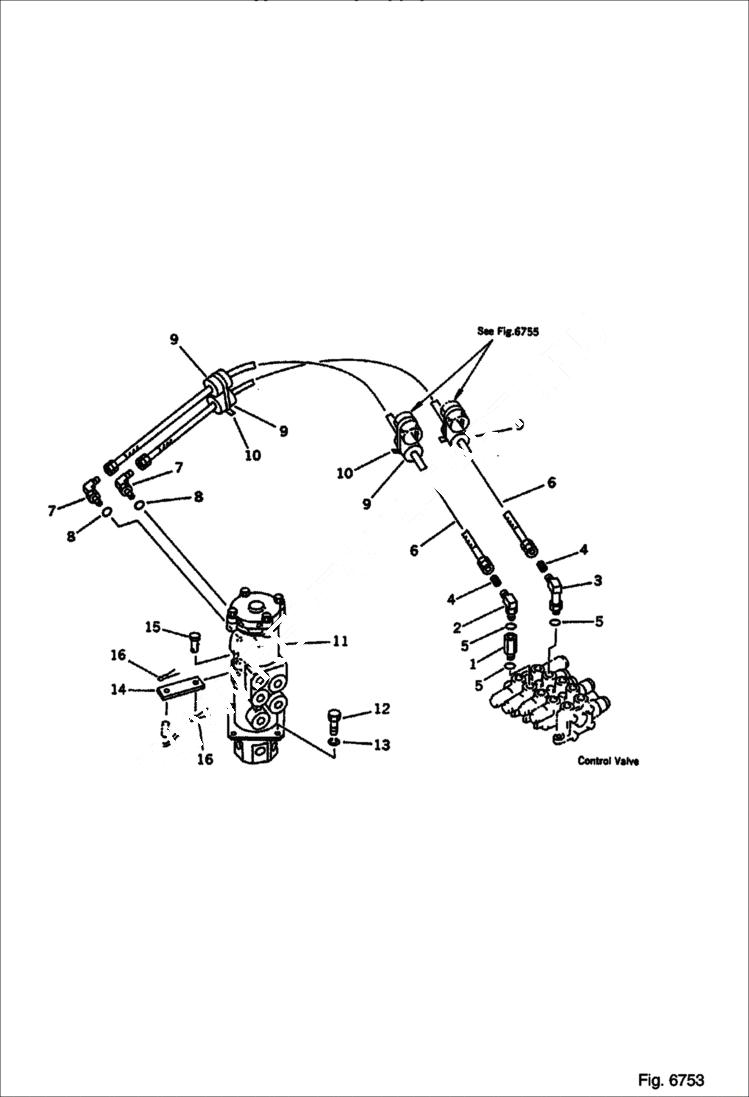
Запчасти Bobcat 100 HYDRAULIC PIPING (BLADE CYLINDER LINE) (FOR POWER TILT MECH. ANGLE DOZER) Komatsu S/N 13025 & Abv. WORK EQUIPMENT CONTROL SYSTEM

Схема запчастей Bobcat 100 - HYDRAULIC PIPING (BLADE CYLINDER LINE) (FOR POWER TILT MECH. ANGLE DOZER) Komatsu S/N 13025 & Abv. WORK EQUIPMENT CONTROL SYSTEM
FIT
1:1
100%

Артикул

Название

Примечание

Количество

1

UNION Komatsu S/N 13025 & Abv. - Was 20R-62-41610

2

ELBOW Komatsu S/N 13025 & Abv. - Was 20R-62-41120

3

ELBOW Komatsu S/N 13025 & Abv. - Was 20S-62-31560

4

PLUG Komatsu S/N 13025 & Abv. - Was 20S-62-31440

5

6637415

O-RING Komatsu S/N 13025 & Abv.

6

HOSE Komatsu S/N 13025 & Abv. - Was 20T-62-66590

7

6638590

ELBOW Komatsu S/N 13025 & Abv.

8

6637417

O-RING Komatsu S/N 13025 & Abv.

9

6643046

BUSHING Komatsu S/N 13025 & Abv.

10

6637683

BAND Komatsu S/N 13025 & Abv.

11

SWIVEL JOINT ASSY See Illustration SWIVEL JOINT/ B25659 Komatsu S/N 13025 & Abv. - Was 703-08-13140

12

6636980

BOLT Komatsu S/N 13025 & Abv.

13

6637136

WASHER Komatsu S/N 13025 & Abv.

14

PLATE Komatsu S/N 13025 & Abv. - Was 20T-910-4290

15

6639080

PIN Komatsu S/N 13025 & Abv.

16

6637215

PIN Komatsu S/N 13025 & Abv.

Выбрано товаров: 16