Запчасти Bobcat TR45190 PUMPS & MOTORS HYDROSTATIC SYSTEM

Схема запчастей Bobcat TR45190 - PUMPS & MOTORS HYDROSTATIC SYSTEM
FIT
1:1
100%

Артикул

Название

Примечание

Количество

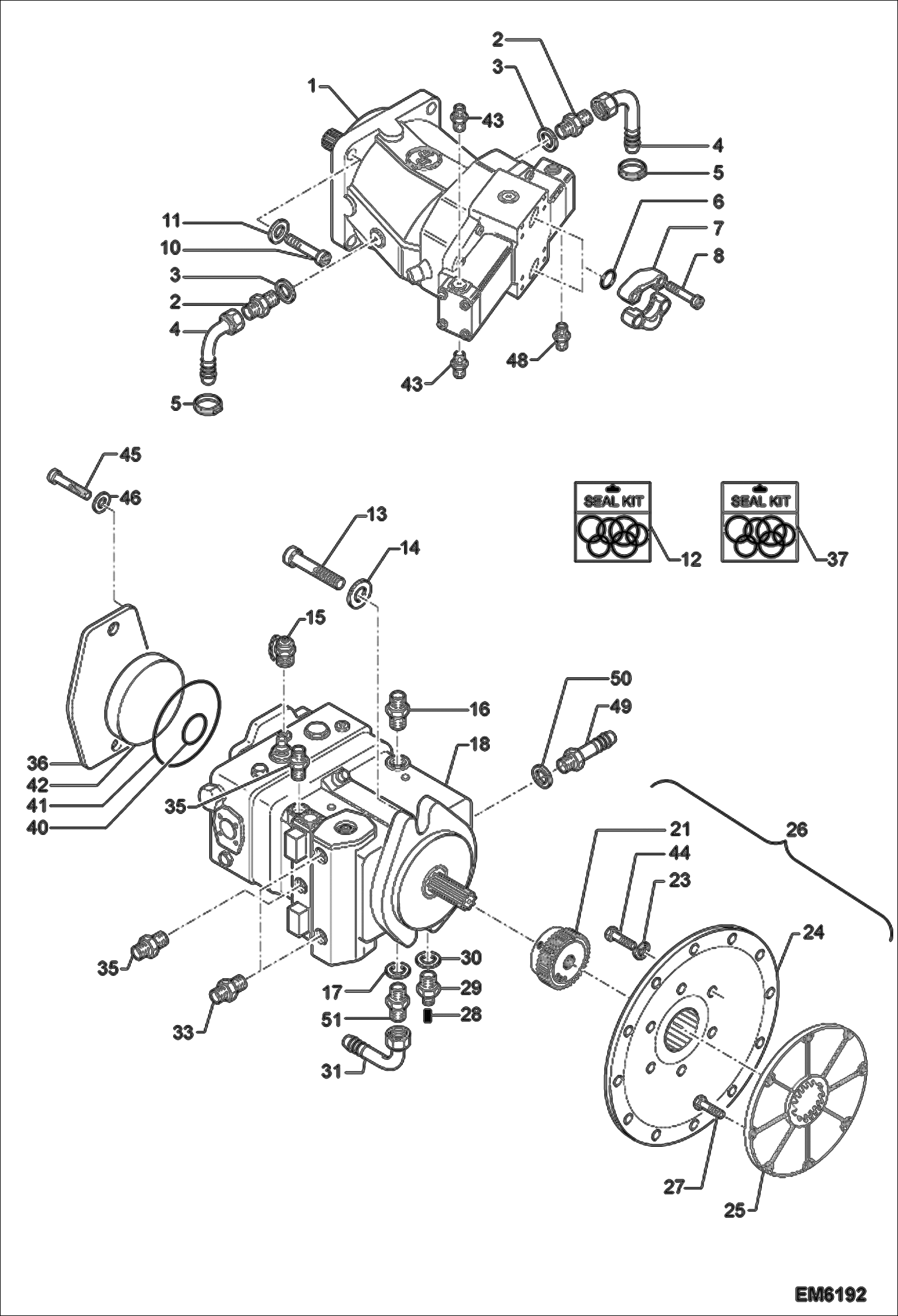
1

7014754

MOTOR, HYDROSTATIC

2

7019804

FITTING, HYD

3

7018219

WASHER

4

7019815

FITTING, HYD ELBOW

5

7020106

CLAMP

6

7020085

O-RING

7

7014668

FLANGE

8

7019717

SCREW

10

7019719

SCREW

11

7021454

WASHER

12

7021399

KIT, SEALS

13

7021446

SCREW

14

7019750

WASHER

15

7019946

CONNECTION, GAUGE

16

7021422

FITTING, HYD

17

7020224

WASHER, BONDED

18

7014695

PUMP

21

7013971

RING, GEAR

23

7019741

WASHER

24

7013972

FLANGE

25

7013970

FLANGE

26

7014893

KIT, COUPLER W/Ref. 21, 23-25, 27 & 44

27

SCREW NLA - Order Ref. 26

28

7014709

PIN, DOWEL

29

7021489

FITTING, HYD

30

7021525

WASHER, SEAL

31

7019815

FITTING, HYD ELBOW

33

7021413

FITTING, HYD

35

7014672

FITTING, HYD

36

7016118

PLATE Was 7015193 - B

37

7013967

KIT, SEALS

40

7014940

O-RING

41

7014941

O-RING

42

7016119

SEAL Was 7013962 - B

43

7019804

FITTING, HYD

44

7019674

SCREW

45

7019682

SCREW

46

7019742

WASHER

48

7019947

FITTING, HYD

49

7021494

FITTING, HYD

50

7019902

WASHER, BONDED

51

7021490

FITTING, HYD

Выбрано товаров: 42