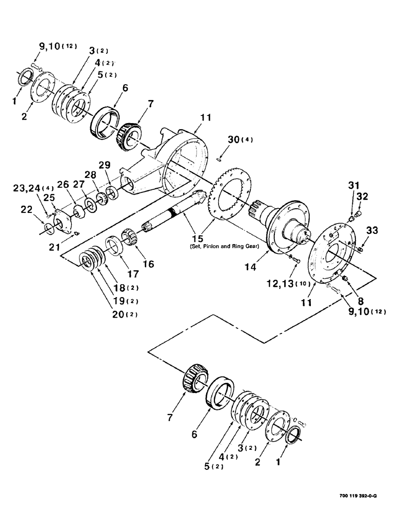
Запчасти Case IH 8545 (2-16) - GEARBOX ASSEMBLY (700119392 GEARBOX ASSEMBLY COMPLETE) Driveline

Схема запчастей Case IH 8545 - (2-16) - GEARBOX ASSEMBLY (700119392 GEARBOX ASSEMBLY COMPLETE) Driveline
6
11
9
12
26
18
2
13
3
6
10
24
5
25
15
33
11
8
30
14
4
19
23
10
32
7
4
7
1
20
28
27
17
31
1
22
29
3
21
2
16
9
5
FIT
1:1
100%

Артикул

Название

Примечание

Количество

700119392

GEARBOX ASSY

GEARBOX ASSEMBLY - complete

1шт.

1

7807332

OIL SEAL,85.65mm ID x 111.19mm OD x 9.93mm Thk

- oil

2шт.

2

700119395

RETAINER

- bearing

2шт.

3

700709033

SHIM

.010

4шт.

4

700709034

SHIM

.012

4шт.

5

700709035

SHIM

.015

4шт.

6

ST897

BEARING CUP,122.24mm OD x 29.72mm W

CUP - bearing

2шт.

7

A40163

CONE

BEARING - cone

2шт.

8

8746638

PLUG

- drain, magnet

1шт.

9

426-720

BOLT,Hex, 7/16" - 14 x 1-1/4", Gr 8

7/16-14 X 1-1/4 C GRD. 8

24шт.

10

492-11044

LOCK WASHER,7/16"

WASHER, LOCK, 7/16"

24шт.

11

700119393

GEARBOX ASSY

HOUSING AND COVER ASSEMBLY (Includes items 9, 10 and 30)

1шт.

12

326-820

BOLT,Hex, 1/2" - 13 x 1-1/4", Gr 8

10шт.

13

80679

LOCK WASHER,1/20.507 CST ZND

WASHER, LOCK, 1/2"

10шт.

14

700112216

HUB

- crank

1шт.

15

700707408

GEAR SET

- hypoid (Pinion and ring gear)

1шт.

16

287679C1

BEARING ASSY,50.8mm ID x 26.91mm W

BEARING - cone

1шт.

17

1968297C1

BEARING CUP,47.62 mm ID x 111.15 mm OD x 30.36 mm

CUP - bearing

1шт.

18

700704962

SHIM

.010

2шт.

19

700704963

SHIM

.012

2шт.

20

700704964

SHIM

.015

2шт.

21

219-90

LUBE NIPPLE,45 Degree Elbow, 1/4" -28 NPTF

1/4-28 X 45 DEGREE ZERK

1шт.

22

8044778

SEAL

- grease

1шт.

23

413-512

BOLT,Hex, 5/16" - 18 x 3/4", Gr 5

C Hex, 5/16"-18 x 3/4", G5, Full Thd

4шт.

24

492-11031

LOCK WASHER,5/16"

WASHER, LOCK, 5/16"

4шт.

25

6855613

CAP

- end

1шт.

26

700703426

NUT

- stake

1шт.

27

876359

WASHER

- keyed

1шт.

28

ST2069

TAPERED BEARING,1.7715" ID x 3.3475" OD x 0.9515"

BEARING - cone

1шт.

29

130503H

BEARING CUP

CUP - bearing

1шт.

30

20138R1

PIN

3/8 X 1-1/4 DOWEL PIN

4шт.

31

221-93

REDUCER,Hex, 3/4" x 1/2" NPT

BUSHING - reducer

1шт.

32

152127H1

BREATHER,1/8"-27, Short

PLUG - vent

1шт.

33

746305

PLUG

1/2-14 NPT SQUARE HEAD PIPE PLUG

1шт.

Выбрано товаров: 34