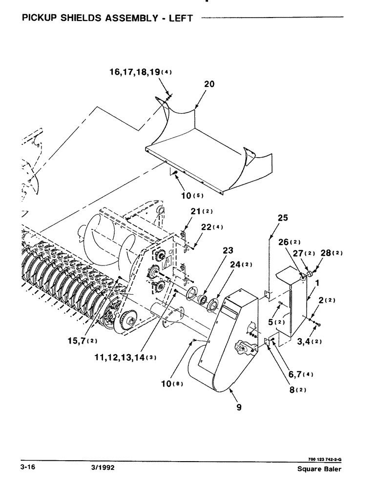
Запчасти Case IH 8570 (3-16) - PICKUP SHIELDS ASSEMBLY, LEFT Pickup

Схема запчастей Case IH 8570 - (3-16) - PICKUP SHIELDS ASSEMBLY, LEFT Pickup
25
21
15
2
10
3
9
22
13
10
4
19
11
27
12
16
26
18
14
20
17
8
7
5
7
23
28
24
6
FIT
1:1
100%

Артикул

Название

Примечание

Количество

1

700123795

SHIELD

- LEFT

1шт.

2

705640

WASHER

#10 PLAIN WASHER

2шт.

3

700704838

SCREW

#10-32 X 1/2 CRPHMS GR2

2шт.

4

705004

LOCK WASHER

#10 L

2шт.

5

700710675

STUD

- LATCH

2шт.

6

773184

PISTON,Hex, 5/16" - 18 x 1/2", Gr 5

5/16-18 X 1/2 C

4шт.

7

231-5145

SERRATED NUT,Flg, USR, 5/16"-18

5/16-18 HFSLN GR/F

6шт.

8

700108658

SUPPORT

- HINGE

2шт.

9

700123788

PANEL

SHIELD - LEFT

1шт.

10

703132

SERRATED SCREW

5/16-18 X 3/4 HFSS

13шт.

11

700047

BOLT

3/8-16 X 1 RHSNB

3шт.

12

705533

WASHER

3/8 HARDENED PLAIN WASHER

3шт.

13

705038

CONTROL VALVE

3/8"

3шт.

14

704023

NUT,3/8"-16, G5

3/8-16 H

3шт.

15

7883325

BOLT,Hex, 5/16" - 18 x 3/4", Gr 120M

5/16-18 X 3/4 HWHMS

2шт.

16

700013

CARRIAGE BOLT,Sq Nk, 5/16" - 18 x 3/4", Gr 5

5/16-18 X 3/4 RHSNB

4шт.

17

705525

WASHER

5/16 HARDENED PLAIN WASHER

4шт.

18

705020

LOCK WASHER

5/16"

4шт.

19

704015

NUT,5/16"-18, G5

5/16-18 H

4шт.

20

700123801

CHUTE (DOWNWARD)

CHUTE WA

1шт.

21

700710676

CONTAINER

CLIP

2шт.

22

1705912

SCREW,#8 - 18 x 1/2"

#8-18 X 1/2 CRTHTFTS

4шт.

23

51292

SPHERICAL BEARING,1.25" ID x 72 mm OD x 19 mm

- SPHERICAL

1шт.

24

617863R1

FLANGED BEARING

- BEARING

2шт.

25

6474316

PIN

- HINGE

1шт.

26

700705521

RIVET

#12-24 HCLN SPL

2шт.

27

700708648

BUMPER

2шт.

28

700707203

CAPTIVE WASHER SCREW

#12-24 X 3/4 HWHMS

2шт.

Выбрано товаров: 28