Запчасти Case IH 8580 (02-22) - GEARBOX ASSEMBLY, WELDED Driveline

Схема запчастей Case IH 8580 - (02-22) - GEARBOX ASSEMBLY, WELDED Driveline
28
2
35
24
8
6
21
24
8
25
33
10
1
26
22
10
37
9
11
5
3
15
18
34
20
29
37
12
16
4
17
19
22
25
32
24
7
14
21
9
30
31
23
27
3
23
36
FIT
1:1
100%

Артикул

Название

Примечание

Количество

700112934

GEARBOX

ASSEMBLY COMPLETE (S.N. CFH0026001 thru CFH0026170)

1шт.

700122641

GEARBOX

ASSEMBLY COMPLETE (S.N. CFH0026171 and later)

1шт.

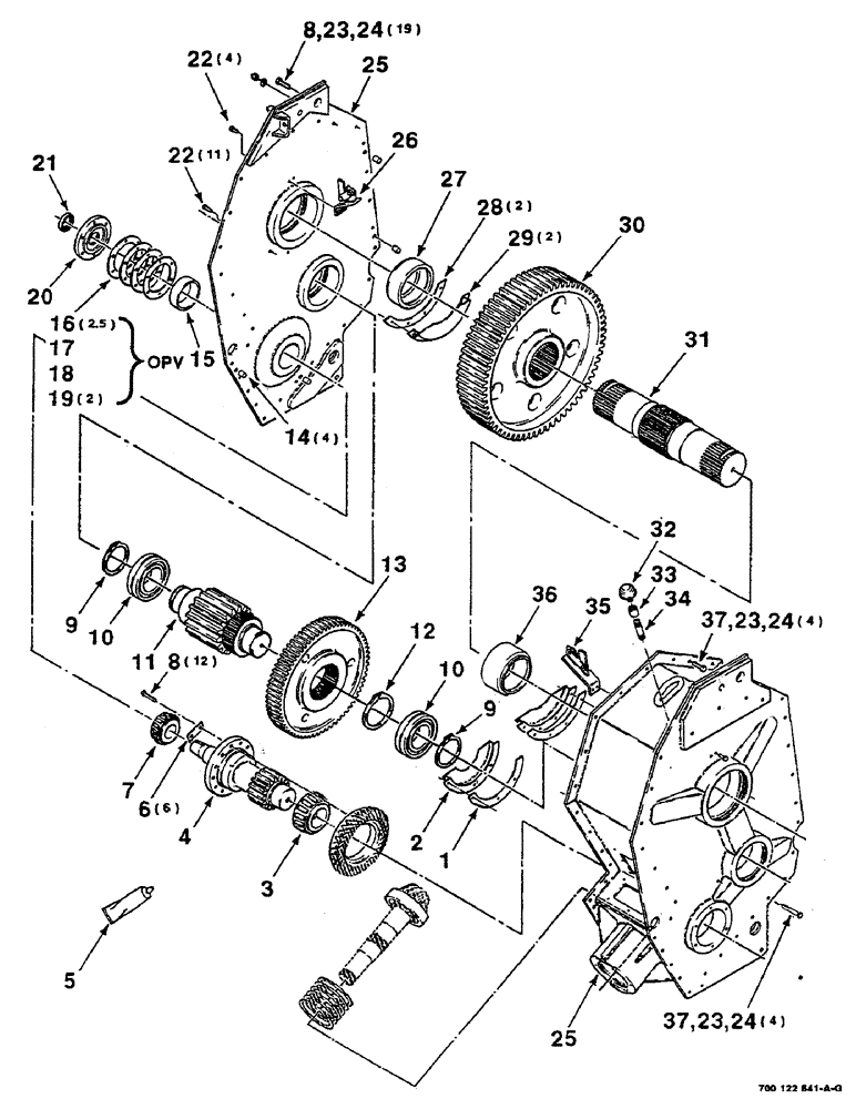
1

700706080

GASKET

1шт.

2

700113004

FLANGE

WA - lower

1шт.

3

700706033

ROLLER BEARING,88.9 mm ID x 48.26 mm

BEARING - cone

1шт.

4

700706089

PINION

- intermediate

1шт.

5

700707823

SEALANT

1шт.

6

700112985

LOCKING PLATE

TAB - lock

6шт.

7

700706035

ROLLER BEARING,63.5 mm ID x 43.764 mm

BEARING - cone

1шт.

8

700708353

SCREW

M12 X 1.75 X 40 C

31шт.

9

8052136

RING, SNAP

RING - retaining

2шт.

10

S97820

SPHERICAL BEARING,100mm ID x 180mm OD x 46mm W

BEARING - spherical

2шт.

11

700706091

GEAR

PINION - final

1шт.

12

7052020

RING

- retaining

1шт.

13

700706090

GEAR

- intermediate

1шт.

14

700706048

DOWEL,3/4" x 3/4"

- pin

4шт.

15

ST807

BEARING CUP,122.24mm OD x 36.51mm W

BEARING - cup

1шт.

16

700706074

SHIM

0.08/.003

2.5шт.

17

700706075

SHIM

0.13/.005

1шт.

18

700706076

SHIM

0.25/.010

1шт.

19

700706078

SHIM

0.51/.020

2шт.

20

700113014

CAP

- right

1шт.

21

700706046

SEAL

1шт.

22

614-10025

BOLT,Hex, M10 x 1.5 x 25mm, Cl 8.8

15шт.

23

892-10012

LOCK WASHER,M12

WASHER, M12

27шт.

24

825-1112

NUT,M12, Cl 8

M12 X 1.75 H

27шт.

25

700112935

BOX

GEARBOX HOUSING ASSEMBLY (S.N. CFH0026001 thru CFH0026170)

1шт.

700122642

GEARBOX

HOUSING ASSEMBLY (S.N. CFH0026171 and later)

1шт.

26

700112992

SCRAPER BLADE

SCRAPER WA - right

1шт.

27

700113018

SPACER

- right

1шт.

28

700706079

GASKET

2шт.

29

700113003

FLANGE

WA - upper

2шт.

30

700706092

GEAR

- output

1шт.

31

700112989

SHAFT

- output

1шт.

32

8799280

FILTER

1шт.

33

746354

COUPLING

1шт.

34

746313

NIPPLE, LUBE

NIPPLE

1шт.

35

700112991

SCRAPER BLADE

SCRAPER WA - left

1шт.

36

700113017

SPACER

- left

1шт.

37

814-12060

BOLT,Hex, M12 x 1.75 x 60mm, Cl 8.8

8шт.

Выбрано товаров: 40