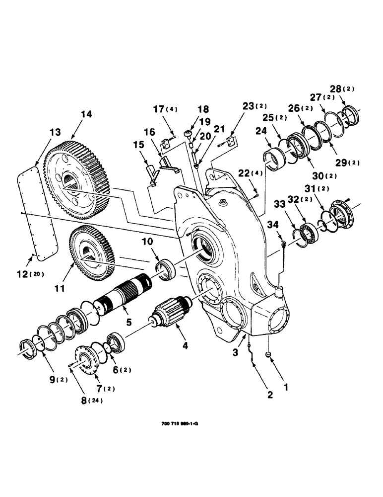
Запчасти Case IH 8590 (2-16) - GEARBOX ASSEMBLY, 700715980 GEARBOX ASSEMBLY COMPLETE, INCLUDES PAGES 2-16 THRU 2-18 Driveline

Схема запчастей Case IH 8590 - (2-16) - GEARBOX ASSEMBLY, 700715980 GEARBOX ASSEMBLY COMPLETE, INCLUDES PAGES 2-16 THRU 2-18 Driveline
24
5
19
20
30
1
33
11
25
23
31
12
22
21
32
15
13
9
7
8
6
3
28
2
16
17
26
18
27
29
10
14
34
4
FIT
1:1
100%

Артикул

Название

Примечание

Количество

700715980

GEARBOX

ASSEMBLY COMPLETE

1шт.

1

217-532

DRAIN PLUG,Sq Hd, 1 1/4"-11 1/2 NPTF

PLUG, DRAIN, , Pipe Sq Hd, 1 1/4"-11 1/2 NPTF

1шт.

2

700716952

THERMOSTAT

ASSEMBLY

1шт.

3

700715981

HOUSING

- main

1шт.

4

700706091

GEAR

SHAFT - spur

1шт.

5

700112989

SHAFT

- output

1шт.

6

8052136

RING, SNAP

RING - retaining

2шт.

7

700715984

FLANGE COVER CAP

BEARING - carrier, cap

2шт.

8

700717685

SCREW

M12 X 1.75 X 35 HSHCS SPL

24шт.

9

238-5257

O-RING,0.139" Thk x 5.859" ID, -257, Cl 5, 75 Duro

2шт.

10

700715988

SPACER

1шт.

11

700706090

GEAR

- spur

1шт.

12

614-8016

BOLT,Hex, M8 x 1.25 x 16mm, Cl 8.8, Full Thd

M8 X 1.25 X 16 C

20шт.

13

700715986

COVER PLATE

COVER - housing, main

1шт.

14

700706092

GEAR

- spur, output

1шт.

15

700112992

SCRAPER BLADE

SCRAPER

1шт.

16

700112991

SCRAPER BLADE

SCRAPER

1шт.

17

700720027

SCREW

M12 X 1.75 X 60 HSHCS SPL

4шт.

18

8799280

FILTER

1шт.

19

746354

COUPLING

- pipe

1шт.

20

700113051

TUBE,38.1 mm OD, 230 mm Length

1шт.

21

746230

REDUCER

BUSHING - reducing

1шт.

22

700717684

SCREW

M10 X 1.5 X 30 HSHCS SPL

4шт.

23

700716685

BAR

TENSIONER

2шт.

24

700715989

SPACER

1шт.

25

238-5270

O-RING,0.139" Thk x 8.984" ID, -270, Cl 5, 75 Duro

2шт.

26

700112993

SEAL

- carrier, output

2шт.

27

700708037

SNAP RING

RING - retaining

2шт.

28

700112988

SPACER

2шт.

29

700708000

SEAL

- lip, output

2шт.

30

700706041

SPHERICAL BEARING,150 mm ID x 225 mm OD x 56 mm

BEARING - spherical

2шт.

31

700720023

O-RING

2шт.

32

S97820

SPHERICAL BEARING,100mm ID x 180mm OD x 46mm W

BEARING - spherical

2шт.

33

7052020

RING

- retaining

1шт.

34

700706144

DIPSTICK

GAUGE - oil

1шт.

Выбрано товаров: 35