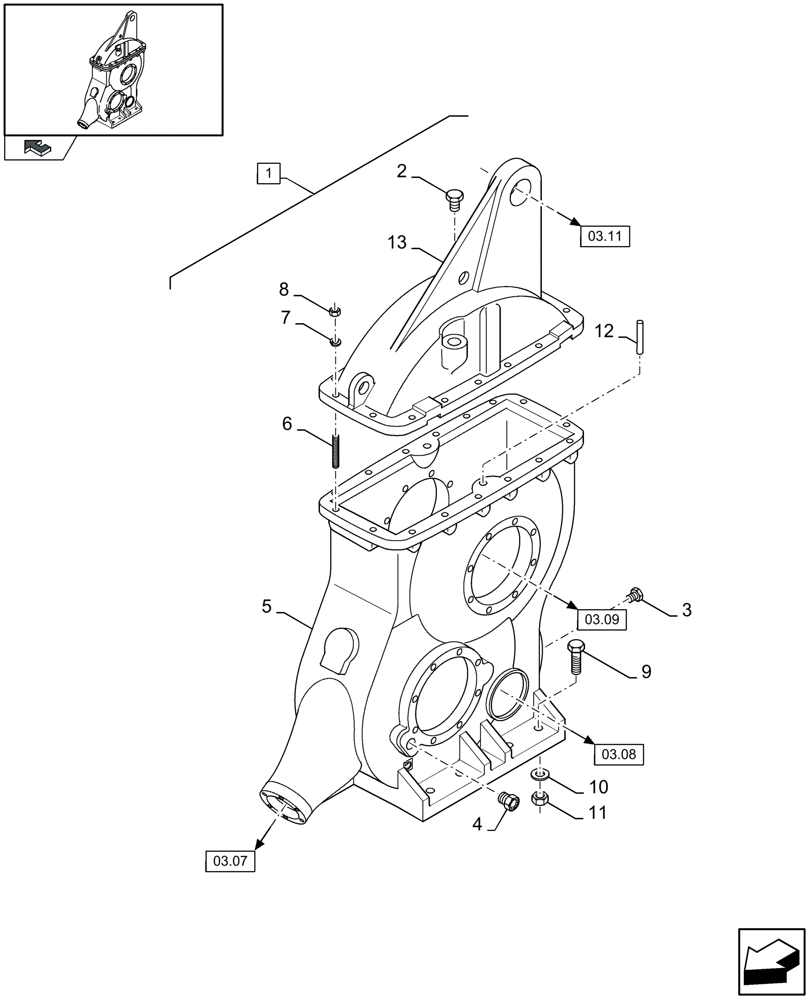
Запчасти Case IH LB433R (03.06[01]) - MAIN GEARBOX, ARM TO PLUNGER (03) - MAIN GEARBOX

Схема запчастей Case IH LB433R - (03.06[01]) - MAIN GEARBOX, ARM TO PLUNGER (03) - MAIN GEARBOX
3
5
9
4
8
03.08
03.09
home
03.11
2
1
10
12
11
03.07
7
6
13
FIT
1:1
100%

Артикул

Название

Примечание

Количество

1

87531438

GEARBOX

Incl. figs. 03.06 to 03.10

1шт.

87531438R

REMAN-GEARBOX

LB433R, LB433S both (9/08-)

1шт.

87531438C

CORE-GEARBOX

Return Number

1шт.

2

87688230

BREATHER

1шт.

3

84074433

PLUG

Incl Washer

1шт.

4

84074434

INDICATOR

M24 x 2

1шт.

5

87718401

HOUSING

1шт.

6

84074461

STUD,M14 x 68mm, Cl 12.9

M14 x 40

17шт.

7

140030

LOCK WASHER,M14

17шт.

8

10719411

NUT,M14 x 2, Cl 8

17шт.

9

89837787

SCREW

M24 x 200

8шт.

10

89818872

LOCK WASHER

8шт.

11

89837788

NUT

M24

8шт.

12

84000778

SPINDLE

2шт.

13

84074490

HOUSING

1шт.

Выбрано товаров: 15