Запчасти Case IH LBX332R (03.01[01]) - MAIN GEARBOX (03) - MAIN GEARBOX

Схема запчастей Case IH LBX332R - (03.01[01]) - MAIN GEARBOX (03) - MAIN GEARBOX
8
10
4
home
2
5
03.11
1
6
12
11
7
13
3
9
FIT
1:1
100%

Артикул

Название

Примечание

Количество

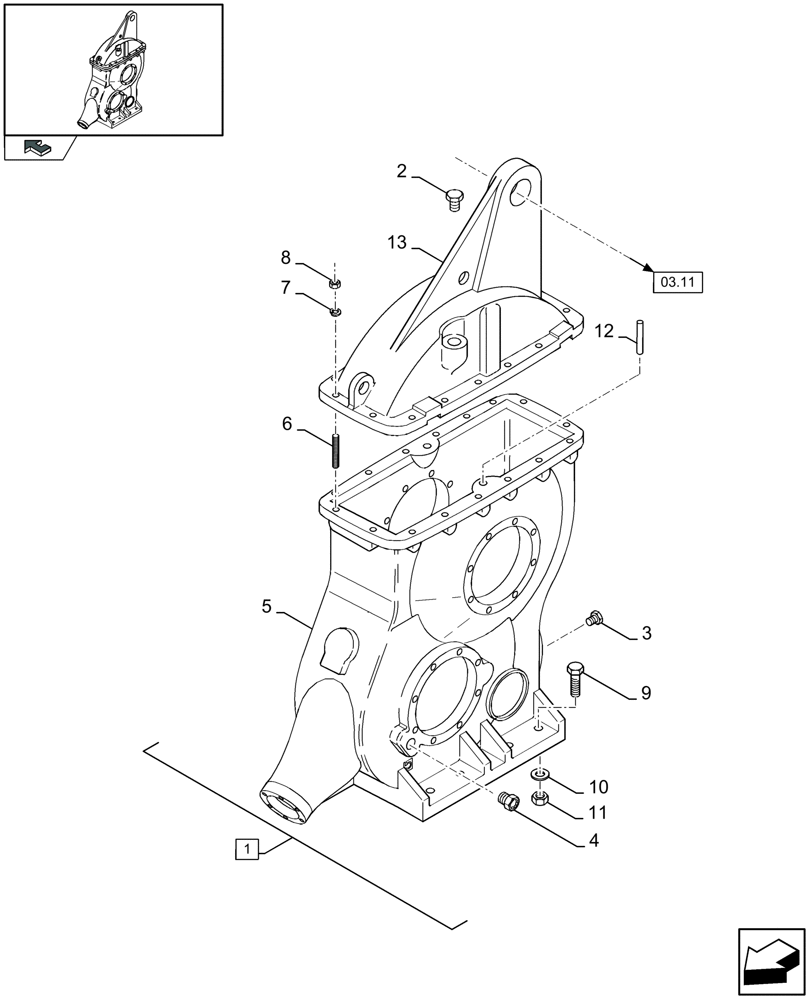
1

84320872

GEARBOX

Incl. figs., Serial Range: 03.01-03.05

1шт.

2

84074435

BREATHER

M24 x 2

1шт.

3

84074433

PLUG

Incl Washer, M24 x 2

1шт.

4

84074434

INDICATOR

M24 x 2

1шт.

5

84074443

HOUSING

, Serial Range: -C662

1шт.

5

87718404

HOUSING

, Start Serial: D663

1шт.

6

84074461

STUD,M14 x 68mm, Cl 12.9

17шт.

7

140030

LOCK WASHER,M14

17шт.

8

10719411

NUT,M14 x 2, Cl 8

17шт.

9

89837787

SCREW

M24 x 200

8шт.

10

89818872

LOCK WASHER

25 MM

8шт.

11

89837788

NUT

M24

8шт.

12

84000778

SPINDLE

2шт.

13

84074444

HOUSING

1шт.

Выбрано товаров: 14