Запчасти Case IH LBX432R (03.06[01]) - MAIN GEARBOX (03) - MAIN GEARBOX

Схема запчастей Case IH LBX432R - (03.06[01]) - MAIN GEARBOX (03) - MAIN GEARBOX
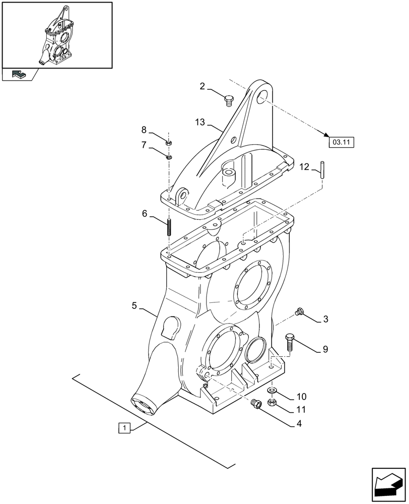
1
8
home
4
03.11
3
5
6
9
10
12
7
13
11
2
FIT
1:1
100%

Артикул

Название

Примечание

Количество

1

84058991

GEARBOX

Incl. figs. 03.06 - 03.10

1шт.

1

84058991R

REMAN-GEARBOX

1шт.

1

84058991C

CORE-GEARBOX

Return Number

1шт.

2

84074435

BREATHER

, Serial Range: -C607

1шт.

2

87688230

BREATHER

, Start Serial: D608

1шт.

3

84074433

PLUG

Incl Washer

1шт.

4

84074434

INDICATOR

M24 x 2

1шт.

5

84074489

HOUSING

, Serial Range: -C662

1шт.

5

87718401

HOUSING

, Start Serial: D663

1шт.

6

84074461

STUD,M14 x 68mm, Cl 12.9

M14 x 40

17шт.

7

140030

LOCK WASHER,M14

17шт.

8

10719411

NUT,M14 x 2, Cl 8

17шт.

9

89837787

SCREW

M24 x 200

8шт.

10

89818872

LOCK WASHER

8шт.

11

89837788

NUT

M24

8шт.

12

944004907

STUD

2шт.

13

84074490

HOUSING

1шт.

Выбрано товаров: 17