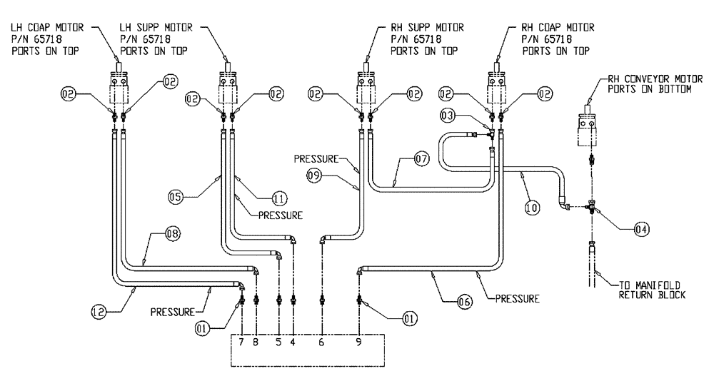
Запчасти Case IH 437 (06-022) - TRIPLE BIN FITTING GROUP Hydraulic Plumbing

Схема запчастей Case IH 437 - (06-022) - TRIPLE BIN FITTING GROUP Hydraulic Plumbing
12
2
1
7
2
6
11
3
8
2
9
2
2
10
2
1
5
2
4
2
FIT
1:1
100%

Артикул

Название

Примечание

Количество

1

BN444004

FITTING

O-Ring, 37 Flare

6шт.

2

BN444008

FITTING

Adapter - 37° Flare 10 - 08

8шт.

3

BN53452

TEE

JIC-3/4-16, ML-FML

1шт.

4

BN53573

TEE

JIC-1-1/16, ML-FML

1шт.

5

BN304847

8 X 110"

1шт.

6

BN55272

1/2 X 152, 8 JIC-8 JIC

1шт.

7

BN55273

1/2 X 17, 8 JIC-8 JIC

1шт.

8

BN304848

HOSE

8 X 114"

1шт.

9

BN55275

1/2 X 141, 8 JIC-8 JIC

1шт.

10

BN55276

1/2 X 39, 8 JIC-12 JIC

1шт.

11

BN68087

Hose 1/2 X 102, 8 JIC-8 JIC

1шт.

12

BN68088

1/2 X 108, 8 JIC-8 JIC

1шт.

Выбрано товаров: 12