Запчасти Case IH 810 (35.220.11) - CONTROL VALVE CIRCUIT, BOOM AND AUXILIARY VALVES, 3 WHEELER (35) - HYDRAULIC SYSTEMS

Схема запчастей Case IH 810 - (35.220.11) - CONTROL VALVE CIRCUIT, BOOM AND AUXILIARY VALVES, 3 WHEELER (35) - HYDRAULIC SYSTEMS
20
35.220.04
35.359.09
35.359.06
35.359.04
13
35.300.03
35.359.01
35.359.09
35.359.06
35.359.04
35.359.01
21
18
18
18
18
18
10
15
18
4
3
7
9
16
18
21
12
11
19
home
1
21
8
17
5
2
14
6
19
FIT
1:1
100%

Артикул

Название

Примечание

Количество

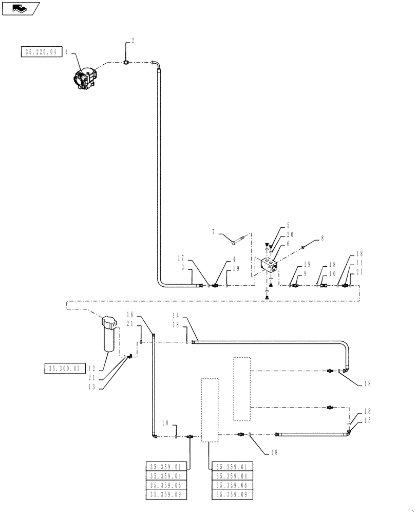
1

86986504

PUMP

60CC, Pressure Compensated

1шт.

See Fig 35.220.04 For Service Parts

1шт.

2

BN67548

REPAIR KIT

Split Flange Code 61

1шт.

3

BN313851

HOSE,42.50"

1-7/16" -12 ORFS Swivel x Code 61 Flange Elbow x 1" ID x 42-1/2" Long, Gear Pump to Manifold

1шт.

4

BN57223

FITTING

1-7/16" -12 ORFS x 1-5/16" -12 ORB

1шт.

5

BN21243

PLUG

7/8" -14 ORB

4шт.

6

BN67505

MANIFOLD

Meter Filter

1шт.

7

87342787

BOLT

3/8" -16 x 4", 5. DOR

2шт.

8

BN50759

LOCK NUT,3/8"-16, Nylon, Stainless

2шт.

9

BN57233

FITTING

1-3/16"-12 ORFS x 1-5/16"-12 ORB

1шт.

10

BN307956

FITTING

1-3/16"-12 ORFS x 1-3/16"-12 ORFS

1шт.

11

BN302655

FITTING

1-3/16"-12 ORFS x 1-1/16"-12 ORB

1шт.

12

87268746

FILTER

Hi Pressure

1шт.

See Fig 35.300.03 For Service Parts

1шт.

13

BN302568

ELBOW

1-3/16"-12 ORFS x 1-1/16"-12 ORB

1шт.

14

87267891

HOSE

1-3/16"-12 ORFS Swivel x 1-3/16"-12 ORFS Swivel Elbow x 3/4" ID x 38" Long, Filter To Main Control Valve

1шт.

15

BN318887

HOSE ASSY.

1-3/16"-12 ORFS Swivel x 1-3/16"-12 ORFS Swivel Elbow x 3/4" ID x 25" Long, Main Control Valve to Boom Control Valve

1шт.

16

BN316055

HOSE

1-3/16"-12 ORFS Swivel x 1-3/16"-12 ORFS Swivel Elbow x 3/4" ID x 75" Long, Boom Control Valve to Steering Pump

1шт.

Steering Pump Is Mounted To The LH Side Of The Transmission. See Required Chassis Catalog For Parts Information

1шт.

17

9824050

O-RING,0.07" Thk x 0.926" ID, -21, Cl 6, 90 Duro

1-7/16", ORFS

1шт.

18

9991976

O-RING,0.07" Thk x 0.739" ID, -18, Cl 6, 90 Duro

1-3/16", ORFS

8шт.

19

167268

O-RING,0.116" Thk x 1.171" ID, -916, Cl 6, 90 Duro

1-5/16", ORB

2шт.

20

167269

O-RING,0.097" Thk x 0.755" ID, -910, Cl 6, 90 Duro

7/8", ORB

4шт.

21

167266

O-RING,0.116" Thk x 0.924" ID, -912, Cl 6, 90 Duro

1-1/16", ORB

2шт.

Выбрано товаров: 24