Запчасти Case IH 4300 (08-001[01]) - MAIN ELECTRICAL HARNESSES (06) - ELECTRICAL

Схема запчастей Case IH 4300 - (08-001[01]) - MAIN ELECTRICAL HARNESSES (06) - ELECTRICAL
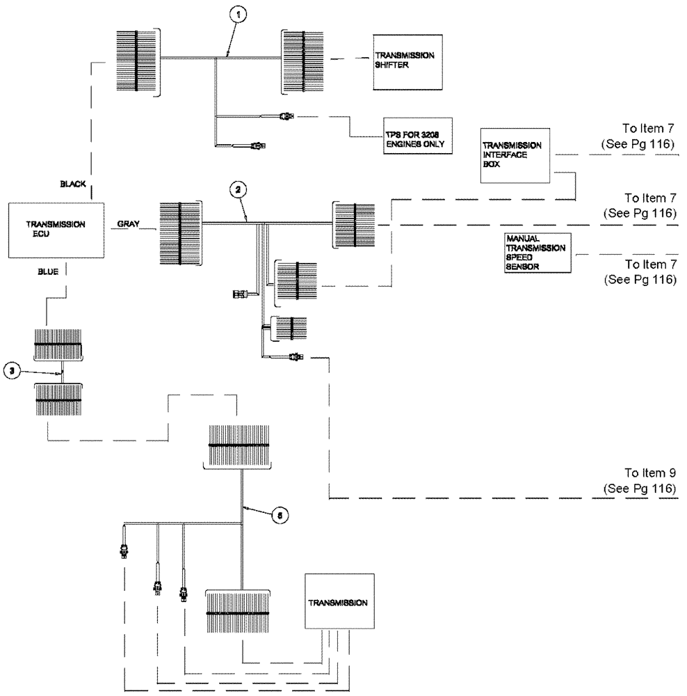
5
2
3
1
FIT
1:1
100%

Артикул

Название

Примечание

Количество

1

BN302156

WIRE HARNESS

Vehicle, Allison

1шт.

2

BN303517

WIRE HARNESS

Selector Harness, Allison

1шт.

3

BN302158

WIRE HARNESS

Trans, ECU

1шт.

5

BN302159

WIRE HARNESS

TRANS, COMP

1шт.

7

BN311845

WIRE HARNESS

Titan Main Cab

1шт.

8

BN303956

WIRE HARNESS

Engine Interface

1шт.

10

NSS

NOT SOLD SEPARAT

Electrical Panel Assembly

1шт.

See Fig. 08-002

1шт.

11

NSS

NOT SOLD SEPARAT

Left Dash Assembly

1шт.

See Fig. 01-001

1шт.

12

BN303014

WIRE HARNESS

LTS & RELO

1шт.

13

BN303224

WIRE HARNESS

Hydraulic Oil Sensors

1шт.

14

BN303015

WIRE HARNESS

Lts & RELAO

1шт.

15

BN8207006

WIRE HARNESS

Main Light

1шт.

16

BN8207047

WIRE HARNESS

B3F/B4M/C1M Dash

1шт.

17

BN8207045

WIRE HARNESS

C1F Right Console

1шт.

18

BN8207085

WIRE HARNESS

Foam Marker

1шт.

20

BN8207014

Headlights

1шт.

21

BN8207076

WIRE HARNESS

Windshield Washer

1шт.

Выбрано товаров: 0