Запчасти Case IH 4375 (08-001[01]) - MAIN ELECTRICAL HARNESSES (06) - ELECTRICAL

Схема запчастей Case IH 4375 - (08-001[01]) - MAIN ELECTRICAL HARNESSES (06) - ELECTRICAL
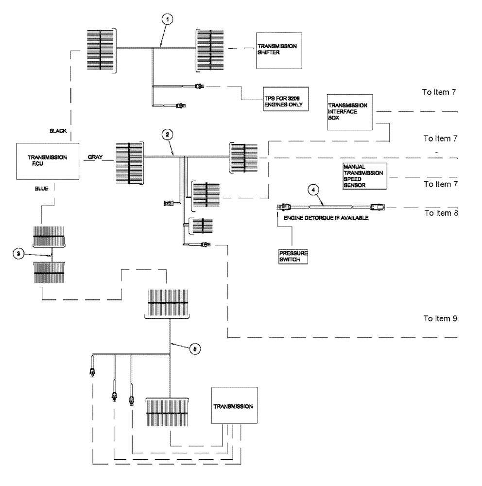
1
3
5
4
2
FIT
1:1
100%

Артикул

Название

Примечание

Количество

1

BN302156

WIRE HARNESS

Vehicle, Allison

1шт.

2

BN303517

WIRE HARNESS

Selector, Allison

1шт.

3

BN302158

WIRE HARNESS

Transmission, ECU

1шт.

4

BN303272

WIRE HARNESS

Engine Derate

1шт.

5

BN302159

WIRE HARNESS

Transmission, COMP.

1шт.

6

BN302790

WIRE HARNESS

Universal Cruise

1шт.

7

BN311845

WIRE HARNESS

Titan Main Cab

1шт.

8

BN301701

WIRE HARNESS

Engine Interface

1шт.

9

BN303289

WIRE HARNESS

Jumper J1587

1шт.

10

BN304955

PANEL

1шт.

See Fig. 08-002

1шт.

11

NSS

NOT SOLD SEPARAT

Left Dash Assembly

1шт.

See Fig. 01-001

1шт.

12

BN303014

WIRE HARNESS

LTS & Relo

1шт.

13

BN303224

WIRE HARNESS

HYD. Oil Sensors

1шт.

14

BN303015

WIRE HARNESS

LTS & Relaod

1шт.

15

BN8207006

WIRE HARNESS

Main Light

1шт.

16

BN8207047

WIRE HARNESS

B3F/B4M/C1M Dash

1шт.

17

BN8207045

WIRE HARNESS

C1F Right Console

1шт.

18

BN8207085

WIRE HARNESS

Foam Marker

1шт.

19

BN303924

Hood LTS

1шт.

20

BN8207014

Headlights

1шт.

21

BN8207076

WIRE HARNESS

Windshield Washer

1шт.

Выбрано товаров: 23