Запчасти Case IH FLX3300B (08-003) - ELECTRICAL PANEL HARNESSES (06) - ELECTRICAL

Схема запчастей Case IH FLX3300B - (08-003) - ELECTRICAL PANEL HARNESSES (06) - ELECTRICAL
5
8
4
7
2
3
6
9
10
13
1
11
12
FIT
1:1
100%

Артикул

Название

Примечание

Количество

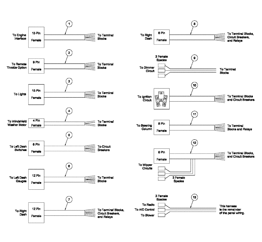
1

BN304706

WIRE HARNESS

Engine Circuit

1шт.

2

BN304707

WIRE HARNESS

Reload Circuit

1шт.

3

BN304708

WIRE HARNESS

Light Circuit

1шт.

4

BN304709

WIRE HARNESS

Washer Circuit

1шт.

5

BN304710

WIRE HARNESS

L Dash Lights

1шт.

6

BN304711

WIRE HARNESS

L Dash

1шт.

7

BN304712

WIRE HARNESS

Cruise & (B3M)

1шт.

8

BN304713

WIRE HARNESS

R Dash Circuit

1шт.

9

BN304714

WIRE HARNESS

Dimmer Circuit

1шт.

10

BN304715

WIRE HARNESS

Ing Circuit

1шт.

11

BN304716

WIRE HARNESS

Turn Lights

1шт.

12

BN304717

WIRE HARNESS

Wiper Circuits

1шт.

13

NSS

NOT SOLD SEPARAT

Misc Epanel Wire

1шт.

Выбрано товаров: 13