Запчасти Case IH FLX3300B (03-001[01]) - TRANSMISSION GROUP (03) - TRANSMISSION

Схема запчастей Case IH FLX3300B - (03-001[01]) - TRANSMISSION GROUP (03) - TRANSMISSION
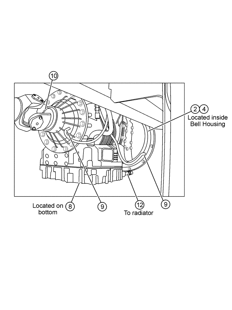
10
9
8
4
12
9
2
FIT
1:1
100%

Артикул

Название

Примечание

Количество

1

BN317581

TRANSMISSION

MD3060, TC421, CDC (For A Complete Transmission)

1шт.

2

BN317599

RING GEAR

MD On #1 To #2 Fw

1шт.

4

BN317598

REPAIR KIT

Flex Plate, MD3060, Case

1шт.

5

BN312833

Selector Assembly

1шт.

See Fig. 03-004

1шт.

6

BN305692

BOX

Relay

1шт.

7

BN317600

CONTROL UNIT

Transmission ECU, Md3060, Case

1шт.

8

87743577

SERVICE KIT

High Capacity Filter, Allison 295489

1шт.

9

BN306289

SENSOR

Transmission In/Output

2шт.

10

BN307662

YOKE

MD Harness Support

1шт.

11

BN2402071-005

DIPSTICK

Transmission Fluid

1шт.

12

BN302655

FITTING

12Mor-12Mb

3шт.

12a

BN302639

ELBOW

12Mor-12Mbx45

1шт.

Same Part Of 12Mor-12Mb, P/N. BN302655 But Opposite Side

1шт.

12b

BN303489

HOSE

Transmission To Radiator, -12 x -12 x 73" Long

2шт.

Associated Part Of 12Mor-12Mb, P/N BN302655

1шт.

Выбрано товаров: 16