Запчасти Case IH FLX3300B (08-003) - ELECTRICAL PANEL HARNESSES (06) - ELECTRICAL

Схема запчастей Case IH FLX3300B - (08-003) - ELECTRICAL PANEL HARNESSES (06) - ELECTRICAL
6
12
1
11
6
6
2
7
10
13
4
3
9
FIT
1:1
100%

Артикул

Название

Примечание

Количество

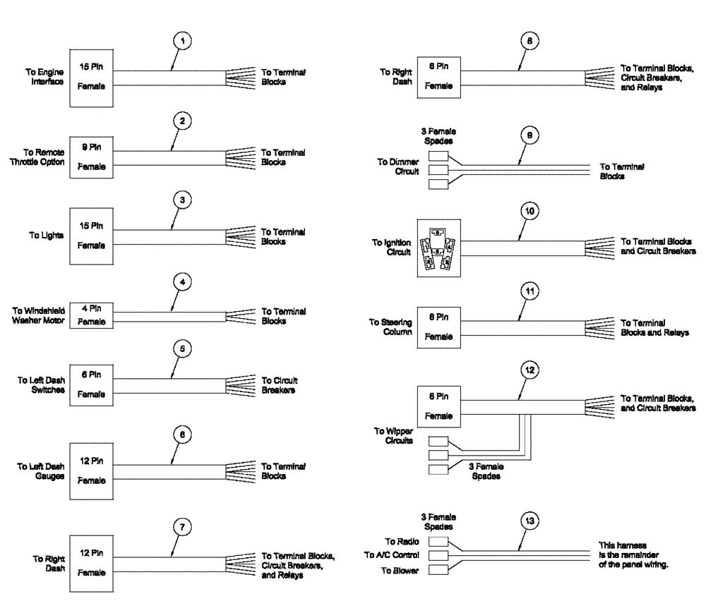
1

BN304706

WIRE HARNESS

Engine Circuits

1шт.

2

BN304707

WIRE HARNESS

Reload Circuits

1шт.

3

BN304708

WIRE HARNESS

Light Circuits

1шт.

4

BN304709

WIRE HARNESS

Washer Circuits

1шт.

5

BN304710

WIRE HARNESS

L Dash Lights

1шт.

6

BN304711

WIRE HARNESS

L Dash

1шт.

7

BN304712

WIRE HARNESS

Cruise & (B3M)

1шт.

8

BN304713

WIRE HARNESS

R Dash Circuits

1шт.

9

BN304714

WIRE HARNESS

Dimmer Circuits

1шт.

10

BN304715

WIRE HARNESS

Ing Circuits

1шт.

11

BN304716

WIRE HARNESS

Turn Lights

1шт.

12

BN304717

WIRE HARNESS

Wiper Circuits

1шт.

13

BN304718

WIRE HARNESS

Misc Epanel

1шт.

Выбрано товаров: 13