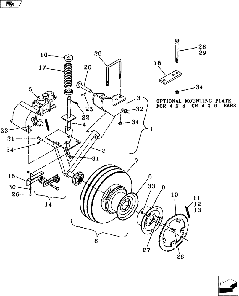
Запчасти Case IH 1000 (29.200.01) - TOOL BAR MOUNTED GROUND DRIVE (29) - HYDROSTATIC DRIVE

Схема запчастей Case IH 1000 - (29.200.01) - TOOL BAR MOUNTED GROUND DRIVE (29) - HYDROSTATIC DRIVE
15
1
20
22
32
8
13
34
25
18
26
33
30
9
23
2
33
27
3
10
24
34
6
29
17
12
7
21
31
11
14
28
26
5
4
16
FIT
1:1
100%

Артикул

Название

Примечание

Количество

P0530014

with Ground Drive Mount (4 x 4 or 4 x 6 Bar), Includes All Except Optional Mounting, (Not Shown)

1шт.

P0530015

Less Pump And Chain (4 x 4 or 4x 6 Bar) (Not Shown)

1шт.

1

05300800

Less Pump Mount Assy, Include Ref. 2, 3, 4, 16, 17, 20, 21, 22, 24, 31, 32

1шт.

2

05300830

Spindle

1шт.

3

05300820

MOUNTING PLATE

1шт.

4

05300840

SPRING

Linkage

1шт.

5

34120001

FEED PUMP

John Blue LM4455

1шт.

6

10005146

LAND WHEEL

7.50 x 14" 4-Ply Tire Assy

1шт.

7

11007142

TIRE TUBE

7.50 x 14" 4-Ply

1шт.

8

10105146

LAND WHEEL

14 x 5

1шт.

9

34120010

ADAPTER

Hub Sprocket 4-Bolt

1шт.

10

34120011

SPROCKET

Roller Chain #50 - 60-Tooth

1шт.

11

21205010

Single Roller #50, 76.62" Long

1шт.

12

21215010

LIFT LINK

Single Connecting #50

1шт.

13

21215012

LIFT LINK

Single Offset #50

1шт.

14

34120012

IDLER

Single Spool with Bracket

1шт.

15

05300850

BRACKET

Idler

1шт.

16

20090110

SPRING BOX

Holder Casting

2шт.

17

24143900

SPRING

Compression

1шт.

18

05300860

Top Mount Plate

1шт.

20

14816467

1" O.D . x 5.81" EL

1шт.

21

14808201

CLEVIS PIN

1/2" O.D. x 2-1/2" EL Pin

1шт.

22

14741412

ROLL PIN

7/16" x 2-1/2

1шт.

23

NSS

NOT SOLD SEPARAT

1/4" x 1-1/2" Cotter Pin

1шт.

24

NSS

NOT SOLD SEPARAT

1/8" x 2" Hair Pin

1шт.

25

16312220

U-BOLT

3/4" x 4" x 5-1/2" (4 x 4 Bar)

1шт.

25

16312020

U-BOLT

BOLT "U" 3/4" x 4" x 8" (4 x 6 Bar)

1шт.

26

NSS

NOT SOLD SEPARAT

3/8" x 1-3/4" NC Hex. Bolt Gd. 5

9шт.

27

16008067

BOLT

1/2" x 1-1/2" NF Nex. Gd. 5

4шт.

28

16012265

3/4" x 6-1/2" NC Hex. Gd. 5

2шт.

29

16012345

BOLT

3/4" x 8-1/2" NC Hex. Gd. 5

2шт.

30

NSS

NOT SOLD SEPARAT

3/8" STD Washer

4шт.

31

NSS

NOT SOLD SEPARAT

1/2" STD Washer

1шт.

32

NSS

NOT SOLD SEPARAT

1" STD Washer

1шт.

33

NSS

NOT SOLD SEPARAT

3/8" Nc Hex. Nut

9шт.

34

NSS

NOT SOLD SEPARAT

3/4" NC Hex. Nut

2шт.

Выбрано товаров: 36