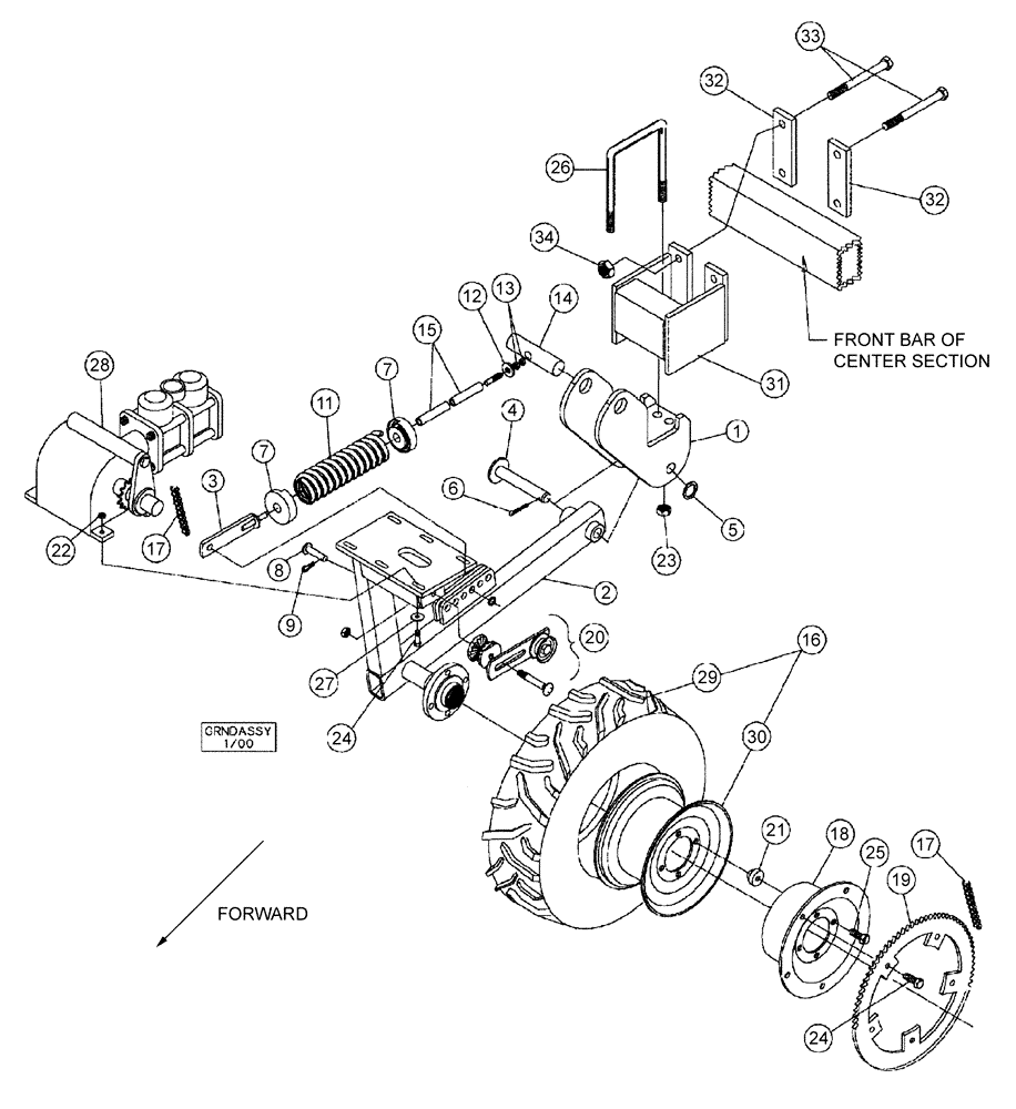
Запчасти Case IH 2800-16 (75.200.01) - GROUND DRIVE (09) - CHASSIS/ATTACHMENTS

Схема запчастей Case IH 2800-16 - (75.200.01) - GROUND DRIVE (09) - CHASSIS/ATTACHMENTS
26
28
2
8
18
33
32
27
34
22
24
32
16
31
11
20
12
19
23
3
21
13
25
6
7
7
9
14
15
4
30
24
1
17
29
17
5
FIT
1:1
100%

Артикул

Название

Примечание

Количество

05302680

MOUNTING PARTS

Assembly Ground Drive (Not Shown)

1шт.

1

05302690

MOUNTING PARTS

Pump

1шт.

2

05302640

MOUNTING PARTS

Spindle

1шт.

3

05302660

SPRING

Linkage

1шт.

4

14816466

CLEVIS,44.45mm OD x 164.08mm L

Pin 1 x 5.81, E.L

1шт.

5

495-21106

WASHER,1"

1шт.

6

432-1624

COTTER PIN,1/4" x 1 1/2"

1шт.

7

20090100

HOLDER

Spring

2шт.

8

14810090

X

Pin 5/8 x 1-5/8, EL

1шт.

9

14720411

COTTER PIN

PIN, COTTER 1/8, Hair

1шт.

10

80299

WASHER,0.69" ID x 1.75" OD x 0.13" Thk

Standard

1шт.

11

24143901

COMPRESSION SPRING

1шт.

12

17409010

WASHER,14.22mm ID x 35.05mm OD x 4.75mm Thk

Special

1шт.

13

425-168

NUT,1/2"-13, G5, Hvy

Hex.

2шт.

14

05302670

TRUNNION

1шт.

15

06210370

BUSHING

2шт.

16

87461161

WHEEL ASSY.

7.0 x 14, 4 Ply Tire

1шт.

17

21205020

CHAIN

50, Roller, Stainless Steel

1шт.

18

34120010

ADAPTER

Sprocket Hub

1шт.

19

34120011

SPROCKET

Roller Chain, 60T

1шт.

20

34120012

IDLER

Single Spool With Bracket

1шт.

21

34120013

SPACER

4шт.

22

425-106

NUT,3/8"-16, Cl 5

Hex.

4шт.

23

425-1012

NUT,3/4"-10, G5

Hex.

2шт.

24

413-620

BOLT,Hex, 3/8" - 16 x 1-1/4", Gr 5

5шт.

25

414-840

BOLT,Hex, 1/2" - 20 x 2-1/2", Gr 5

NF, Wheel

4шт.

26

87427185

U-BOLT

3/4 x 4 x 5-1/2

1шт.

27

495-21044

WASHER,3/8"

Standard

4шт.

28

34120002

FEED PUMP

Double, LM4955, John Blue

1шт.

28

34120014

CRANKCASE

LM4955, John Blue, (Not Shown)

1шт.

28

34120015

REPAIR KIT

For LM4955 Pump, (Not Shown)

1шт.

29

NSS

NOT SOLD SEPARAT

7.00 x 14, 4 Ply, Traction Tire

1шт.

30

87461171

WHEEL ASSY.

14 x 5, KB

1шт.

31

09576750

BAR

Extension

1шт.

32

09576757

STRAP

2шт.

33

413-14104

BOLT,Hex, 7/8" - 9 x 6-1/2", Gr 5

4шт.

34

87681198

NUT,Hex, 7/8"-9, 0.45 high

Lock

4шт.

Выбрано товаров: 37