Запчасти Case IH 1250 (35.220.05[01]) - HYDRAULICS - 22 GPM PTO - 12 ROW AND 16 ROW (35) - HYDRAULIC SYSTEMS

Схема запчастей Case IH 1250 - (35.220.05[01]) - HYDRAULICS - 22 GPM PTO - 12 ROW AND 16 ROW (35) - HYDRAULIC SYSTEMS
38
28
26
6
22
37
18
25
1
3
14
7
9
4
12
14
26
21
5
39
18
29
17
11
33
16
35
35.752.03
55.100.15
10
8
23
31
32
20
30
2
13
27
34
40
13
15
13
13
24
36
19
FIT
1:1
100%

Артикул

Название

Примечание

Количество

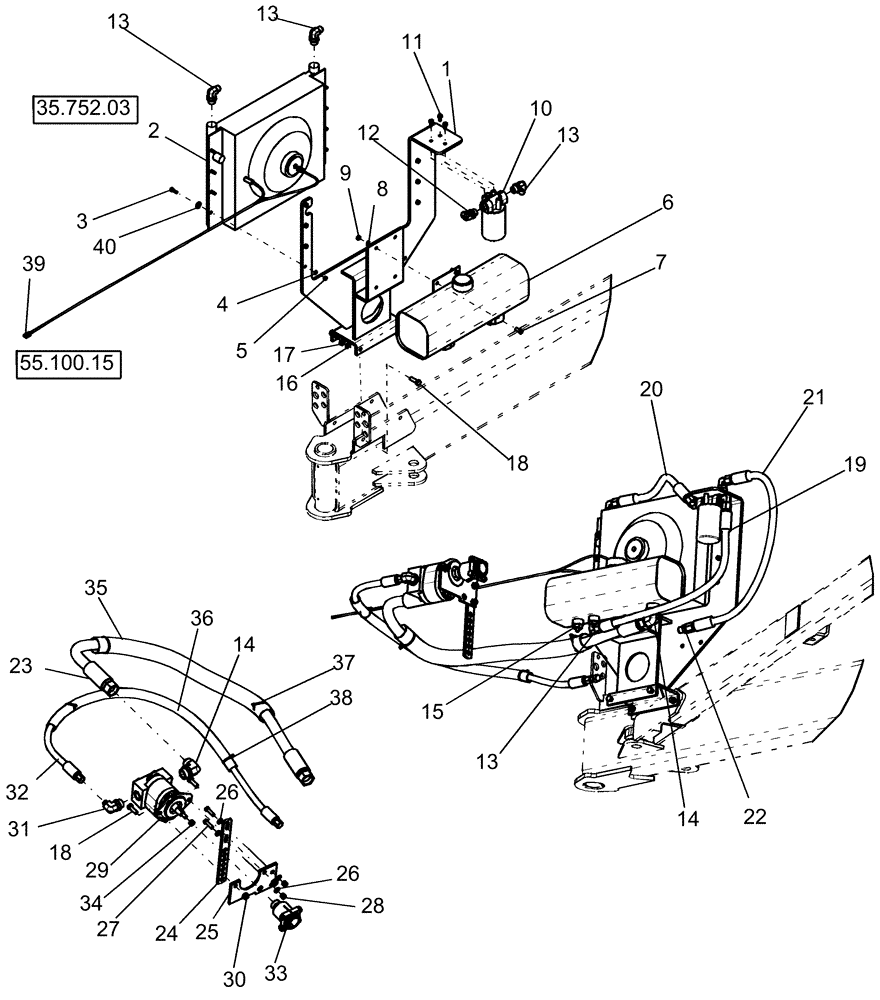
1

87741006

BRACKET

cooler mount with decals

1шт.

2

87618983

COOLER ASSY.

pusher

1шт.

3

9635884

BOLT,Hex, 5/16" - 18 1", Full Thd, Gr 5

8шт.

4

80681

LOCK WASHER,5/16"

8шт.

5

9635082

NUT,5/16" - 18, Gr 5

8шт.

6

87439695

RESERVOIR, HYDRAULIC

4.5 us gal

1шт.

6

129575A1

CAP

breather with dipstick

1шт.

Not Shown

1шт.

6

87435908

SCREEN

reservoir

1шт.

Not Shown

1шт.

7

88206

BOLT,Hex, 3/8" - 16 x 1", Gr 5

4шт.

8

80680

LOCK WASHER,3/8 0.381 CST ZND

4шт.

9

9628503

NUT,3/8"-16, G5

4шт.

10

87404509

FILTER ASSY

includes head

1шт.

10

87404510

FILTER

spin on element

1шт.

11

145913

BOLT,Hex Flg, 5/16" - 18 x 3/4", Gr 5, Full Thd

3шт.

12

330344

45 ELBOW,1-1/16" - 12 JIC x 1-1/16" - 12 ORB

1шт.

13

322894

90 ELBOW,1-1/16" - 12 JIC x 1-1/16" - 12 ORB

4шт.

14

84530

ELBOW,90 Degree, 1 5/8"-12, 37 Degree x 1 5/8"-12, O-Ring

2шт.

15

218-5044

HYD CONNECTOR,9/16" - 18 Male JIC x 1-1/16" - 12 Male ORB

1шт.

16

80679

LOCK WASHER,1/20.507 CST ZND

4шт.

17

280431

NUT,1/2"-13, G5

4шт.

18

87689

BOLT,1/2"-13 x 1.813" OAL, Gr 5

6шт.

19

87590330

HYDRAULIC HOSE

19 mm x 1000 mm fl

1шт.

20

87578858

HYDRAULIC HOSE

19 mm x 600 mm fl

1шт.

21

87578858

HYDRAULIC HOSE

19 mm x 600 mm fl

1шт.

22

218-737

UNION,1 1/16"-12, 37 Degree x 1 1/16"-12, 37 Degree

1шт.

23

87663371

HYDRAULIC HOSE,31.5mm ID x 2500mm L, SAE 100R4

1 1/4" x 98 1/2" fl, 1 1/4" fjic x 1 1/4" fjic

1шт.

24

437631A1

BRACKET

adjusting

1шт.

25

437630A1

PLATE

pump mounting

1шт.

26

495-11047

WASHER,7/16", SAE

4шт.

27

86050212

BOLT,Hex, 7/16" - 14 x 1 1/2", Gr 8

2шт.

28

86637736

NUT,7/16"-14, GB

2шт.

29

293243A1

PUMP

PTO 5.84 in3/rev

1шт.

29

293243A1R

REMAN-HYD PUMP

Remanufactured Hydraulic PTO Pump

1шт.

29

293243A1C

CORE-HYDRAULIC PUMP

Return Number

1шт.

87619629R

REMAN-HYD PUMP

1250 (1/07-), Reman For New P/N 293243A1

1шт.

87619629C

CORE-HYDRAULIC PUMP

Return Number

1шт.

29

Q53

KEY,1/4" Sq x 1", Par

1шт.

Not Shown

1шт.

29

280963

NUT,Nut, 1/2-20 GR 5 ZND

1шт.

Comes with the pump, but can be ordered separately

1шт.

29

310572A1

SEAL KIT

shaft pto pump

1шт.

Not Shown

1шт.

30

86512371

SERRATED NUT,Flg, USR, 1/2"-13

2шт.

31

218-5130

ELBOW,90 Degree Elbow, 7/8" - 14 Male JIC x 1-5/16" - 12 Male ORB

1шт.

32

87454315

HYDRAULIC HOSE,16mm ID x 2230mm L, SAE 100R17

5/8" x 88" fl

1шт.

33

1958268C1

COUPLING

1 3/4"

1шт.

34

280963

NUT,Nut, 1/2-20 GR 5 ZND

1шт.

35

87458128

PROTECTIVE SLEEVE,64.5mm ID x 1117.6mm L

sleeve, hyd protective 2 1/2" x 44"

1шт.

36

87458127

SLEEVE

sleeve, hyd protective 1 1/2" x 44"

1шт.

37

529070

CABLE TIE,368.3mm L

CABLE STRAP

2шт.

38

529070

CABLE TIE,368.3mm L

CABLE STRAP

2шт.

39

355955A1

HARNESS

cyclo cooling

1шт.

40

80664

WASHER,0.38" ID x 0.88" OD x 0.08" Thk

8шт.

Выбрано товаров: 55