Запчасти Case IH 500 (E-66) - ELECTRONIC POPULATION CONTROL, 8 ROW HYDRAULIC FOLD

Схема запчастей Case IH 500 - (E-66) - ELECTRONIC POPULATION CONTROL, 8 ROW HYDRAULIC FOLD
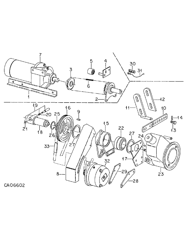
12
32
27
5
24
6
3
23
22
28
25
18
2
9
17
13
19
4
10
15
14
7
27
11
6
21
16
33
20
29
8
30
1
31
FIT
1:1
100%

Артикул

Название

Примечание

Количество

1

(Not used in this application)

1шт.

2

128565C1

SPROCKET w/BEARING

1шт.

3

128564C1

SPROCKET, 19T

1шт.

4

128974C1

PLATE, chain tightener, for 8 row narrow

1шт.

4

141461C1

PLATE, chain tightener, for 8 row wide

1шт.

178373R1

WASHER

.531 x 1.000 x .056

2шт.

137185

COTTER PIN,1/8" x 1"

PIN, SPLIT (COTTER), 1/8" x 1"

1шт.

113-206

BOLT,Hex, 3/8" - 16 x 3/4", Gr 5, Full Thd

3/8 x 3/4 type 5

4шт.

120394

WASHER,3/8", SAE

WASHER, .406 x .812 x .051

1шт.

120382

LOCK WASHER,Helical Spring, 3/8"

WASHER, LOCK, 3/8"

4шт.

120377

NUT,3/8" - 16, Gr 5

4шт.

21891R1

HEADED PIN,5/16" x 2"

PIN, 5/16 x 2 hd type 1

1шт.

23505R1

WASHER

.281 x .625 x .054

2шт.

648002

KNIFE

1/8" x 3/4"

1шт.

5

57796C1

ROLLER

chain tightener

1шт.

6

CHAIN, drive, use 61 links from 10 ft roll marked 475879R91 and one connecting link 1306D

1шт.

7

128562C91

MOTOR, power unit, for components see list of parts under details of motor, power unit

1шт.

180149

LOCK SCREW,Hex, 7/16" - 14 x 1 1/2", Gr 5

BOLT, 7/16 x 1-1/2 type 5

4шт.

120395

WASHER

.469 x .922 x .051

4шт.

120383

LOCK WASHER,Helical Spring, 7/16"

WASHER, LOCK, 7/16"

4шт.

271501

SOCKET

NUT, 7/16 type 5

4шт.

8

128530C1

BRACKET

adjusting

1шт.

180077

BOLT,Hex, 5/16" - 18 x 3/4", Gr 5

5/16 x 3/4 type 5

2шт.

180078

BOLT,Hex, 5/16" - 18 x 7/8", Gr 5

5/16 x 7/8 type 5

1шт.

80681

LOCK WASHER,5/16"

WASHER, LOCK, 5/16"

3шт.

446363

WASHER,5/16"

.375 x .875 x .064

1шт.

9

578673R1

KEY, 3/8 sq parallel

1шт.

10

56774C1

BRACKET

adjusting

1шт.

Q3542

HEADED PIN,11.1mm OD x 38.1mm L

PIN, 7/16 x 1.500 pln hd type 1

2шт.

120395

WASHER

.469 x .922 x .051

2шт.

432-1216

COTTER PIN,3/16" x 1"

Pin, Split (Cotter), 3/16" x 1"

2шт.

11

56775C91

ANGLE

STRAP ASSY

1шт.

433156

BOLT,Hex, 1/2" - 13 x 4 1/2", Gr 5

1/2 x 4-1/2 type 5

2шт.

120396

WASHER

.531 x 1.062 x .074

4шт.

120384

WASHER,1/2"

LOCK, 1/2"

2шт.

120378

NUT,Hex, 1/2" - 13, Gr 5

NUT, 1/2"-13, G5

2шт.

12

56776C1

BAR

STRAP

1шт.

13

(Not used in this application)

1шт.

14

(Not used in this application)

1шт.

15

125548C1

HOUSING, alternator support

1шт.

16

125547C1

PULLEY, poly, V

1шт.

17

125575C1

SUPPORT, pump mounting

1шт.

180122

BOLT,Hex, 3/8" - 16 x 1", Gr 5

3/8 x 1 type 5

2шт.

120382

LOCK WASHER,Helical Spring, 3/8"

WASHER, LOCK, 3/8"

2шт.

18

125545C2

COUPLING

ASSY, pressed

1шт.

19

631976R91

PIN

ASSY, lock

1шт.

20

455347R1

VALVE SPRING

SPRING, locking pin

1шт.

21

661406R1

LOCK WASHER,4.83mm ID x 18.542mm OD x 1.65mm Thk

1шт.

22

125666C91

BEARING, ROLLER, CYL,1.9375" ID

BEARING

2шт.

23

149368C91

PUMP

ASSY, hydraulic 1000 RPM PTO w/caution product graphic 145167C1, for components see list of parts under details of 1000 RPM PTO hydraulic pump

1шт.

23

1986017C1R

REMAN-HYD PUMP

Reman for New P/N 149368C91

1шт.

23

1986017C1C

CORE-HYDRAULIC PUMP

Return Number

1шт.

24

218217

KEY

3/16 x 5/8 Woodruff

1шт.

120384

WASHER,1/2"

LOCK, 1/2"

1шт.

120378

NUT,Hex, 1/2" - 13, Gr 5

NUT, 1/2"-13, G5

1шт.

25

125546C1

WASHER

6шт.

26

24985R1

RING,#193, Ext

Snap, #193, Ext

1шт.

27

12125

SNAP RING

Ring, Snap, 3.562", Int, #354

2шт.

28

125576C1

SUPPORT

1шт.

180123

BOLT,Hex, 3/8" - 16 x 1 1/8", Gr 5, Full Thd

3/8 x 1-1/8 type 5

2шт.

120382

LOCK WASHER,Helical Spring, 3/8"

WASHER, LOCK, 3/8"

2шт.

120377

NUT,3/8" - 16, Gr 5

2шт.

29

125577C1

SUPPORT

1шт.

180138

BOLT,Hex, 3/8" - 16 x 3", Gr 5

3/8 x 3 type 5

1шт.

180123

BOLT,Hex, 3/8" - 16 x 1 1/8", Gr 5, Full Thd

3/8 x 1-1/8 type 5

2шт.

120382

LOCK WASHER,Helical Spring, 3/8"

WASHER, LOCK, 3/8"

3шт.

120377

NUT,3/8" - 16, Gr 5

3шт.

30

(Not used in this application)

1шт.

31

(Not used in this application)

1шт.

32

128563C91

GENERATOR

ALTERNATOR w/PULLEY, for components see list of details under generator alternator

1шт.

33

125671C1

V-BELT,0.74" W

8 Ribs 0.74" W

1шт.

76697C1

PACKAGE, product graphics, consists of dial-a-rate (NSS), International 400 LH (NSS), International 400 RH (NSS), International 500 (NSS)

1шт.

Выбрано товаров: 72