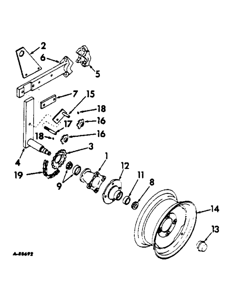
Запчасти Case IH 87 (Q-10) - DRIVE WHEEL AND CONNECTIONS

Схема запчастей Case IH 87 - (Q-10) - DRIVE WHEEL AND CONNECTIONS
17
13
16
8
4
14
1
2
3
15
9
18
12
18
6
19
5
7
11
16
FIT
1:1
100%

Артикул

Название

Примечание

Количество

1

480257R1

HUB

sprocket

1шт.

18474R1

BOLT,Hex, 5/16" - 18 x 1", Gr 2

5/16 x 1 C-Z hex-hd mach

3шт.

120376

NUT,5/16"-18, G5

3шт.

80681

LOCK WASHER,5/16"

WASHER, LOCK, 5/16"

3шт.

2

483067R2

PLATE

outer bearing support

1шт.

18809R1

BOLT,Hex, 1/2"-13 x 2", G2

1/2-13 x 2 C-Z hex-hd mach

2шт.

120378

NUT,Hex, 1/2" - 13, Gr 5

NUT, 1/2"-13, G5

2шт.

120384

WASHER,1/2"

LOCK, 1/2"

2шт.

3

480258R1

SPROCKET ASSY.

SPROCKET, main drive, 16T

1шт.

4

482457R93

SUPPORT ASSY.

STANDARD ASSY, drive wheel, will work for 486696R91

1шт.

69442D

NUT

3/4-16 slt hex.

1шт.

103386

COTTER PIN,1/8" x 1 1/4"

Pin, Split (Cotter), 1/8" x 1 1/4"

1шт.

369857R1

WASHER,20.7mm ID x 31.75mm OD x 3mm Thk

25/32 x 1-1/4 x 11 ga C-Z

1шт.

5

523962R2

CLAMP

CAP, drive wheel arm

1шт.

425-1014

NUT,7/8"-9, G5

NUT, 7/8"-9, G5

2шт.

413-1476

BOLT,Hex, 7/8" - 9 x 4-3/4", Gr 5

SCREW, 7/8-9 x 4-3/4 hex-hd cap , Course threads

2шт.

NLS

NO LONGER SERVICED

7/8"

2шт.

6

527081R3

ARM

wheel

1шт.

7

527082R1

CLIP

standard

1шт.

18449R1

BOLT,Short NK, 5/8"-11 x 3", G2

5/8 x 3 C-Z sq-nk crg

2шт.

280374

NUT,Hex, 5/8" - 11, Gr 5

5/8-11 C-Z hex.

2шт.

492-11062

BEARING WASHER,5/8"

WASHER, LOCK, 5/8"

2шт.

8

651815R91

BEARING ASSY,7.508" ID x 17.82" OD x 6"

BEARING ASSY, outer cone

1шт.

8

651815R91GV

BEARING CONE

Value, Cone Bearing

1шт.

9

602957R91

BEARING ASSY,31.75mm ID x 59.13mm OD x 16mm W

ASSY, inner, use w/651817R1 inner cup bearing

1шт.

10

(Not used in this application)

1шт.

11

651814R1

BEARING CUP

BEARING, outer cup

1шт.

12

465492R2

HUB

wheel

1шт.

318625R1

BOLT

1/2-20 x 2-1/4 wheel

4шт.

453770R1

WHEEL NUT

1/2-20 spec-hex.

4шт.

13

651194R1

CAP

hub

1шт.

14

4630369R1

WHEEL ASSY, planter drive, 14 x 5J rim, for 7.50 x 14 or 8.00 x 14 tires

1шт.

14

455169R92

WHEEL

ASSY, planter drive, 15 X 4-1/2 rim, for 6.70 x 15 tires

1шт.

15

486663R1

ARM

TIGHTENER ASSY, chain main drive

1шт.

13068R1

PIN,3/16" x 1"

Split (Cotter), , self-opening 3/16" x 1"

2шт.

16

472344R1

SPROCKET

chain tightener idler, 6T

2шт.

17

486665R1

BOLT,Carriage, 5/8" x 2"

chain tightener, four and six row

2шт.

492-11062

BEARING WASHER,5/8"

WASHER, LOCK, 5/8"

1шт.

425-1410

JAM NUT,Jam, 5/8"-11, G5

5/8-11 C-Z hex. jam

1шт.

21632R1

COTTER PIN

PIN, 3/16 x 1 self-opening cot.

1шт.

18

66584D

FITTING

3/16 str drive type lub, in idler sprocket

1шт.

19

CHAIN, gauge wheel to main drive rod, use 53 links of 1 inch extended pitch agriculture transmission roller chain from 10 ft roll marked, 569088R91, 1 connecting link, 457113R91

1шт.

19

CHAIN, main drive, use 3 links of 1 inch extended pitch atriculture transmission roller chain from 10 ft roll marked, 569088R91, 1 connecting link, 475113R91, and two offset links, 475114R91

1шт.

Выбрано товаров: 43