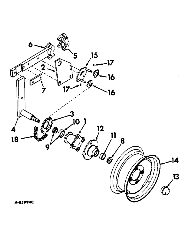
Запчасти Case IH 90 (R-05) - DRIVE WHEEL AND CONNECTIONS

Схема запчастей Case IH 90 - (R-05) - DRIVE WHEEL AND CONNECTIONS
18
6
10
17
9
14
16
16
3
2
4
8
17
15
11
13
5
1
12
7
FIT
1:1
100%

Артикул

Название

Примечание

Количество

1

480257R1

HUB

sprocket

2шт.

18474

BOLT, 5/16 x 1 C-Z hex-hd mach

6шт.

120376

NUT,5/16"-18, G5

6шт.

80681

LOCK WASHER,5/16"

WASHER, LOCK, 5/16"

6шт.

2

PLATE, drive shaft bearing, see hopper drive unit

2шт.

3

480258R1

SPROCKET ASSY.

SPROCKET, 16T

2шт.

4

482457R91

SUPPORT ASSY.

STANDARD ASSY, gauge wheel

2шт.

69442D

NUT

3/4-16 slt hex.

2шт.

87395

COTTER PIN,1/8" OD x 1-1/4" OAL

PIN, SPLIT (COTTER), 1/8" x 1-1/4"

2шт.

366112R1

WASHER

25/32 x 1-1/4 x 11 ga C-Z

2шт.

5

523962R2

CLAMP

CAP, clamp

2шт.

425-1014

NUT,7/8"-9, G5

NUT, 7/8"-9, G5

4шт.

413-1480

BOLT,Hex, 7/8" - 9 x 5", Gr 5

SCREW, 7/8-9 x 4-3/4 hex-hd cap

4шт.

131047

WASHER,7/8"

7/8"

4шт.

6

482442R1

BRACKET, gauge wheel

2шт.

7

527082R1

CLIP

standard clamp

2шт.

18449R1

BOLT,Short NK, 5/8"-11 x 3", G2

5/8 x 3 C-Z sq-nk crg

4шт.

124589R1

NUT

5/8-11 C-Z hex.

4шт.

492-11062

BEARING WASHER,5/8"

WASHER, LOCK, 5/8"

4шт.

8

651815R91

BEARING ASSY,7.508" ID x 17.82" OD x 6"

BEARING ASSY, wheel outer cone

2шт.

8

651815R91GV

BEARING CONE

Value, Cone Bearing

2шт.

9

602957R91

BEARING ASSY,31.75mm ID x 59.13mm OD x 16mm W

ASSY, wheel inner

2шт.

10

BEARING, inner cup, order bearing assy, 602957R91

2шт.

11

651814R1

BEARING CUP

BEARING, wheel outer cup

2шт.

12

465492R2

HUB

wheel

2шт.

318625R1

BOLT

1/2-20 x 2-1/4 wheel

8шт.

453770R1

WHEEL NUT

1/2-20 spec hex.

8шт.

13

651194R1

CAP

hub

2шт.

14

463036R1

WHEEL (STEERING)

WHEEL ASSY, planter drive, 14 x 5J rim, for 7.50 x 14 or 8.00 x 14 tires

1шт.

14

455169R92

WHEEL

ASSY, planter drive, 15 x 4-1/2 rim, for 6.70 x 15 tires

1шт.

15

482456R11

PLATE ASSY, chain tightener, replaces 482640R91 and 482641R1

3шт.

17452R1

BOLT,Hex, 1/2"-13 x 1 1/4", G2

1/2 x 1-1/4 C-Z hex-hd mach

3шт.

17140R1

CARRIAGE BOLT,Short Nk, 1/2" - 13 x 1 1/4", Gr 2, Full Thd

BOLT, 1/2 x 1-1/4 C-Z sq-nk crg

1шт.

120378

NUT,Hex, 1/2" - 13, Gr 5

NUT, 1/2"-13, G5

6шт.

13068R1

PIN,3/16" x 1"

Split (Cotter), , self-opening 3/16" x 1"

4шт.

120384

WASHER,1/2"

LOCK, 1/2"

6шт.

16

472344R1

SPROCKET

idler 6T

4шт.

17

66584D

FITTING

3/16 drive type str lub

4шт.

18

CHAIN, main drive, use 69 links 1 in. extended pitch agricultural roller chain from 10 ft. roll marked, 569088R91, one connecting link, 457113R91

2шт.

Выбрано товаров: 39