Запчасти Case IH 1200 (A.50.A[10]) - ELECTRICAL - ADVANCED FARMING SYSTEMS ADAPTER HARNESS - 347955A1 AND 87408268, MX MAGNUM SERIES TRACTOR, OUTSIDE CAB A - Distribution Systems

Схема запчастей Case IH 1200 - (A.50.A[10]) - ELECTRICAL - ADVANCED FARMING SYSTEMS ADAPTER HARNESS - 347955A1 AND 87408268, MX MAGNUM SERIES TRACTOR, OUTSIDE CAB A - Distribution Systems
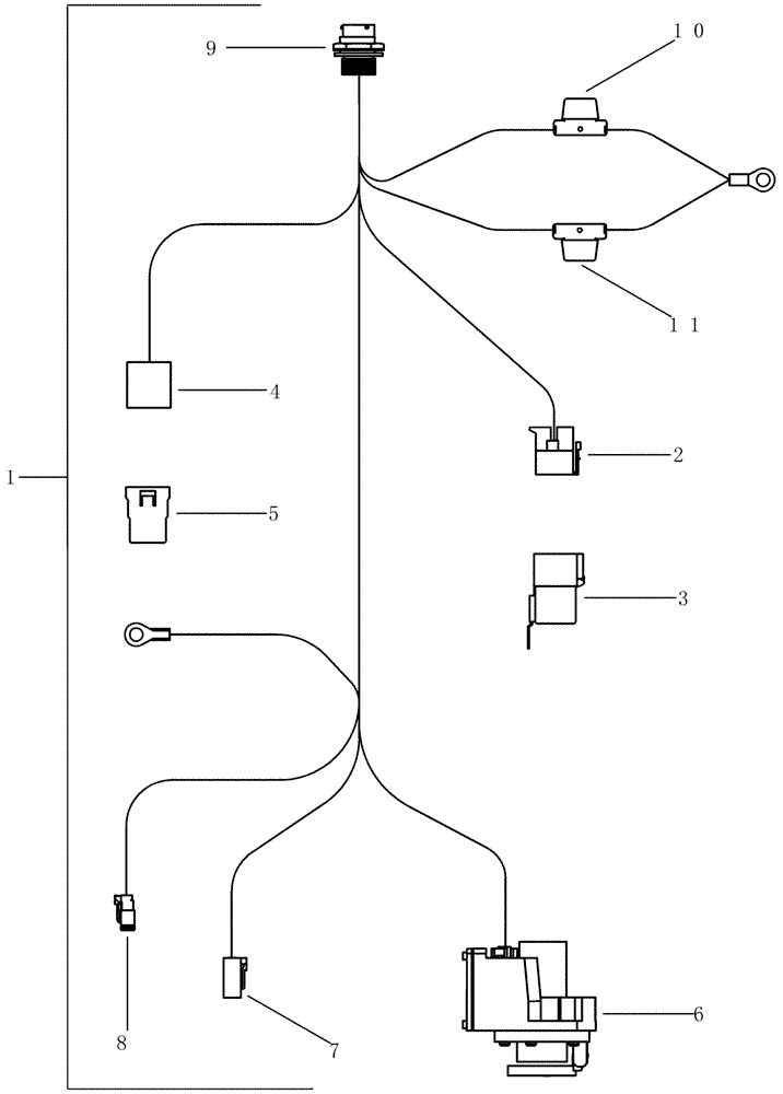
7
8
3
6
5
10
9
1
11
4
2
FIT
1:1
100%

Артикул

Название

Примечание

Количество

1

347955A1

HARNESS

AFS (MU7 - outside cab), Years: -12-JUL-04

1шт.

1

87408268

WIRE HARNESS

AFS outside cab, Start Year: 13-JUL-04

1шт.

2

225368C1

CONNECTOR, ELEC

CONNECTOR 9 cavity power relay

1шт.

3

296541A1

RELAY

80A sealed hi-ram

1шт.

4

297910A1

ELEC CONNECTOR,Female, 5 Pin

Packard 280 metri-pack, 5-way

1шт.

5

293256A2

RELAY,12V

12v 40 amp weatherproof

1шт.

6

323597A1

MULTIPOLE CONNECTOR

implement jumper board

1шт.

7

86622300

ELEC CONNECTOR

4-cav Plug DT Series

1шт.

8

225316C1

ELEC CONNECTOR,Female, 2 Pin

2 Cavity

1шт.

9

305677A1

CONNECTOR, ELEC

CONNECTOR Cannon Neptune standard receptacle

1шт.

10

338055A1

FUSE,30A, Maxival, Green

Slo Blo

1шт.

11

338054A1

FUSE,20A, Maxival, Yellow

Slo Blo

1шт.

Выбрано товаров: 12