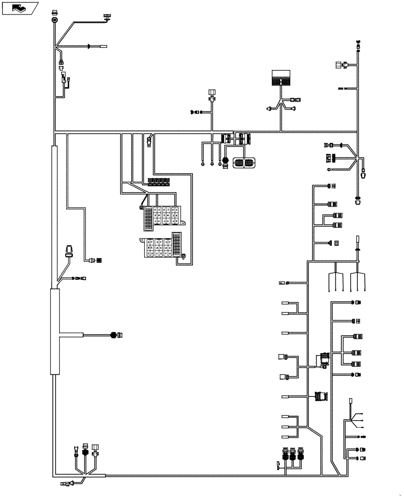
Запчасти Case IH 4420 (12-017[01]) - HARNESS CAB MAIN (06) - ELECTRICAL

Схема запчастей Case IH 4420 - (12-017[01]) - HARNESS CAB MAIN (06) - ELECTRICAL
home
FIT
1:1
100%

Артикул

Название

Примечание

Количество

0

NSS

NOT SOLD SEPARAT

HARNESS CAB MAIN Image, See Fig 12-003 for Module Part Number

1шт.

Выбрано товаров: 1