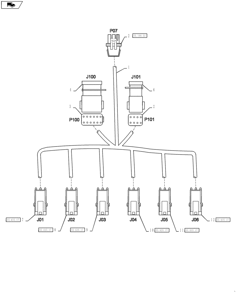
Запчасти Case IH 4430 (55.100.33) - AIM COMMAND HARNESS, 5 SECTION, 90 BOOM, CENTER SECTION, 6 NOZZLES (55) - ELECTRICAL SYSTEMS

Схема запчастей Case IH 4430 - (55.100.33) - AIM COMMAND HARNESS, 5 SECTION, 90 BOOM, CENTER SECTION, 6 NOZZLES (55) - ELECTRICAL SYSTEMS
55.100.32
55.635.17
3
55.635.17
55.635.17
8
2
11
2
1
55.635.17
9
6
home
55.635.17
4
10
12
55.635.17
7
FIT
1:1
100%

Артикул

Название

Примечание

Количество

1

87586918

WIRE HARNESS

Aim Command, 5 Section, 90' Boom, Center Section, 6 Nozzle

1шт.

2

245484C1

ELEC CONNECTOR,3 Pin

Aim Command Central Harness, P07

1шт.

225122C1

TERMINAL CONNECTOR,Tin, 1.0 - 2.0mm

Aim Command Central Harness, P07

3шт.

225126C1

CONNECTOR, ELEC

CONNECTOR Seal, Aim Command Central Harness, P07

1шт.

3

225389C1

CONNECTOR, ELEC

CONNECTOR Splice Pack, P100

1шт.

87695651

LOCKING TAB,Wedge Lock

Splice Pack, P100

1шт.

86500036

TERMINAL,Female, Nickel, 0.75 - 2mm

Splice Pack, P100

12шт.

4

87381540

ELEC CONNECTOR

Splice Pack 2 x 6 Way, J100

1шт.

5

225319C1

MULTIPOLE CONNECTOR,Female, 8 Pin

Splice Pack, P101

1шт.

84806312

LOCKING TAB,Wedge Lock

Wedge, Splice Pack, P101

1шт.

86500036

TERMINAL,Female, Nickel, 0.75 - 2mm

Splice Pack, P101

8шт.

6

87270259

ELEC CONNECTOR

8 Way Splice Pack, J101

1шт.

7

245483C1

ELEC CONNECTOR,Male, 2 Pin

Nozzle Solenoid Connector, J01

1шт.

225119C1

TERMINAL

Nozzle Solenoid Connector, J01

2шт.

225124C1

SEAL,2 - 2.9 mm2

Nozzle Solenoid Connector, J01

2шт.

8

245483C1

ELEC CONNECTOR,Male, 2 Pin

Nozzle Solenoid Connector, J02

1шт.

225119C1

TERMINAL

Nozzle Solenoid Connector, J02

2шт.

225124C1

SEAL,2 - 2.9 mm2

Nozzle Solenoid Connector, J02

2шт.

9

245483C1

ELEC CONNECTOR,Male, 2 Pin

Nozzle Solenoid Connector, J03

1шт.

225119C1

TERMINAL

Nozzle Solenoid Connector, J03

2шт.

225124C1

SEAL,2 - 2.9 mm2

Nozzle Solenoid Connector, J03

2шт.

10

245483C1

ELEC CONNECTOR,Male, 2 Pin

Nozzle Solenoid Connector, J04

1шт.

225119C1

TERMINAL

Nozzle Solenoid Connector, J04

2шт.

225124C1

SEAL,2 - 2.9 mm2

Nozzle Solenoid Connector, J04

2шт.

11

245483C1

ELEC CONNECTOR,Male, 2 Pin

Nozzle Solenoid Connector, J05

1шт.

225119C1

TERMINAL

Nozzle Solenoid Connector, J05

2шт.

225124C1

SEAL,2 - 2.9 mm2

Nozzle Solenoid Connector, J05

2шт.

12

245483C1

ELEC CONNECTOR,Male, 2 Pin

Nozzle Solenoid Connector, J06

1шт.

225119C1

TERMINAL

Nozzle Solenoid Connector, J06

2шт.

225124C1

SEAL,2 - 2.9 mm2

Nozzle Solenoid Connector, J06

2шт.

Выбрано товаров: 30