Запчасти Case IH PATRIOT 2250 (55.527.AC[01]) - AUTOFOLD HARNESS (55) - ELECTRICAL SYSTEMS

Схема запчастей Case IH PATRIOT 2250 - (55.527.AC[01]) - AUTOFOLD HARNESS (55) - ELECTRICAL SYSTEMS
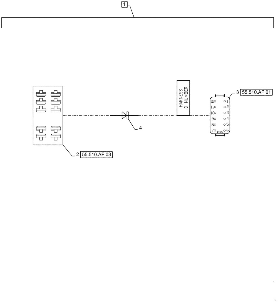
55.510.af 01
2
1
3
4
55.510.af 03
FIT
1:1
100%

Артикул

Название

Примечание

Количество

1

87397319

WIRE HARNESS

Assy, EZ Fold, Incl 2 - 4

1шт.

2

BN310610

ELEC CONNECTOR,Female, 10 Pin

J150, EZ Fold Switch

1шт.

2

182136A1

TERMINAL CONNECTOR

J150, EZ Fold Switch

10шт.

3

225389C1

CONNECTOR, ELEC

P155, RH, Console Interface

1шт.

3

86500036

TERMINAL,Female, Nickel, 0.75 - 2mm

P155, RH, Console Interface

9шт.

3

84068583

PLUG,12 - 16 Ga, White

P155, RH, Console Interface

3шт.

4

BN16174

DIODE,600V, 3A

3A, 600V

8шт.

Выбрано товаров: 7