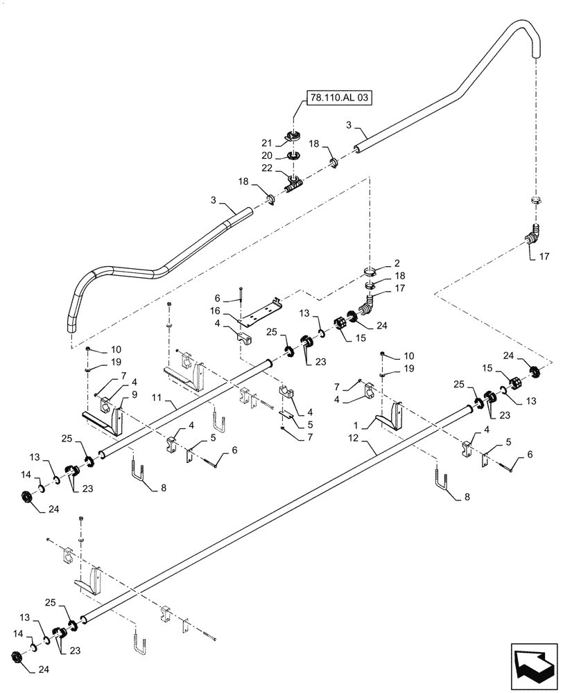
Запчасти Case IH PATRIOT 3340 (78.110.AE[01.1]) - SPRAYBAR, 90, 5 SECTION, 20" SPACING, LH OUTER AND BREAKAWAY ASN YGT042518 (78) - SPRAYING

Схема запчастей Case IH PATRIOT 3340 - (78.110.AE[01.1]) - SPRAYBAR, 90, 5 SECTION, 20" SPACING, LH OUTER AND BREAKAWAY ASN YGT042518 (78) - SPRAYING
78.110.al 03
23
8
4
15
18
10
7
7
4
23
1
17
12
24
8
14
5
13
4
13
14
19
13
18
22
21
16
3
18
3
5
25
25
23
15
23
24
6
4
7
10
6
25
5
4
11
25
2
9
4
24
17
24
20
13
19
6
FIT
1:1
100%

Артикул

Название

Примечание

Количество

1

BN323957

BRACKET

Spraybar Mount

2шт.

2

BN310448

HOSE CLAMP

#28, SST

1шт.

3

BN53479

HOSE,1.00" ID BULK

1шт.

4

BN67054

CLAMP

1.315" OD

8шт.

5

BN309483

PLATE

Top

5шт.

6

BN67050

BOLT,1/4"-20 X 3.00", Stainless Steel

10шт.

7

BN55359

LOCK NUT,1/4"-20, SS

10шт.

8

47650282

U-BOLT

SQ Shape, M10 THD, 82L x 62W

4шт.

9

84532753

MOUNT

Spraybar

4шт.

10

86980515

NUT,Hex, M10 x 1.5, Cl 8.8, DOR

8шт.

11

84159733

BOOM,20/30" Nozzle Spacing

Spraybar, 3 Nozzles, 20" Nozzle Spacing, 44-1/2" Long

1шт.

12

87671762

BOOM,106" Long, 6 Holes, 20" Nozzle Spacing

Spraybar, 6 Nozzles, 20" Nozzle Spacing, 106" Long

1шт.

13

84181302

SEALING RING

Rectangular, 1-5/16 x 1-9/16 Class 5

2шт.

14

87630099

PLUG,1" SST

Flange Cap For Spraybar, Poly

2шт.

15

87630102

FITTING,Adapter Coupler Body - TWS X 1 1/4" NPT FE

1-1/4" FPT x 1.83 - 10 ACME

2шт.

16

84265002

RETAINER

Hose

1шт.

17

BN2296590

90 ELBOW

1-1/4" MPT x 1" Hose Barb

2шт.

18

BN310447

HOSE CLAMP

#20

1шт.

19

87529312

WASHER,11mm ID x 24mm OD x 3mm Thk

8шт.

20

47888704

GASKET,28mm ID x 52mm OD x 5.6mm Thk

1" Flange

1шт.

21

BN303203

CLAMP,1" Flange

1" Flange

1шт.

22

47841653

TEE

1" Flange x 1" Hose Barb

1шт.

23

87630104

FITTING,TWS Male End Adapter Assy - 1.315" Tube

Split Sleeve, Spraybar

2шт.

24

87630105

NUT

Nut, Quick, Spraybar

2шт.

25

87630103

FITTING

Binding Ring, Spraybar

2шт.

Выбрано товаров: 25