Запчасти Case IH SPX3200 (12-009) - CAB HARNESS PACKAGE (06) - ELECTRICAL

Схема запчастей Case IH SPX3200 - (12-009) - CAB HARNESS PACKAGE (06) - ELECTRICAL
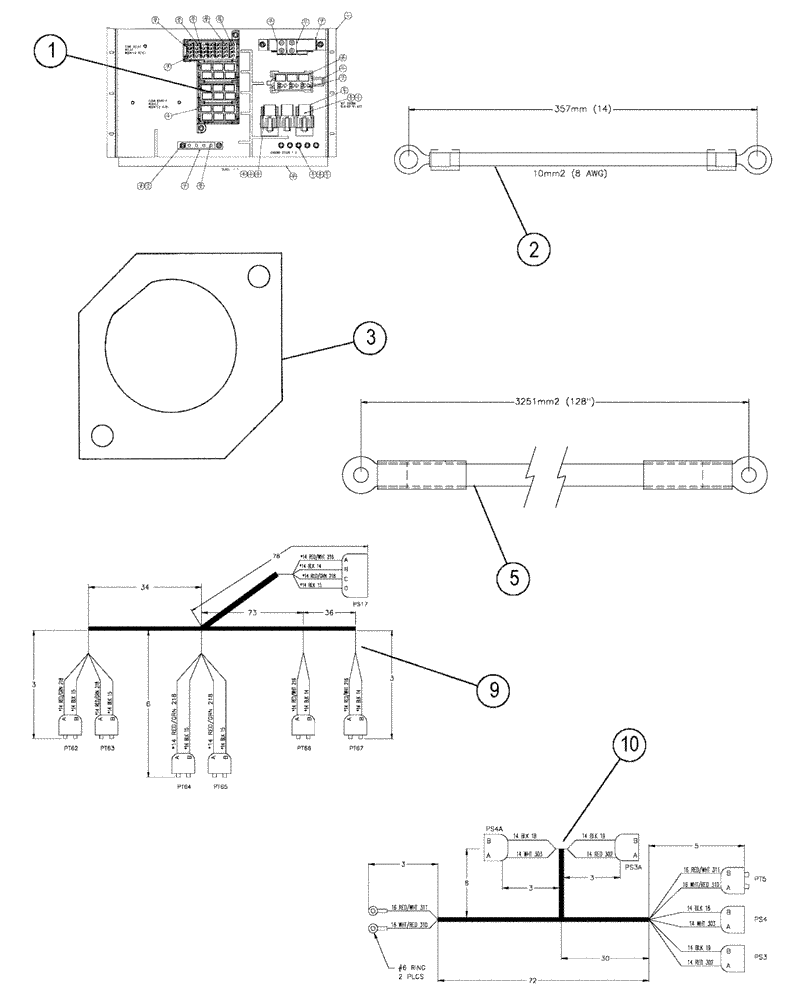
1
3
2
9
5
10
FIT
1:1
100%

Артикул

Название

Примечание

Количество

1

86986073

HARNESS

Panel, Electric Assembly

1шт.

See Fig. 12-010

1шт.

2

BN307101

CABLE

8 GA. X 14" (Cab To Frame)

1шт.

3

BN309260

ADAPTER

assembly, plate

4шт.

BN306201

PLATE

22W ped to D Deutsch

1шт.

Parts Of Plate Adaptor Assembly., P/N BN309260

1шт.

BN50052

LOCK NUT,1/4"-20, USR, SS

2шт.

Parts Of Plate Adaptor Assembly., P/N BN309260

1шт.

BN50697

BOLT,Hex, 1/4" - 20 x 1/2", SST

2шт.

Parts Of Plate Adaptor Assembly., P/N BN309260

1шт.

4

BN311017

LOCK WASHER

1/4 , External Tooth

2шт.

5

BN320017

CABLE

Positive, C.B./Cab

1шт.

6

BN50054

NUT,1/4"-20, SS

1шт.

7

BN50138

WASHER,1/4", SS

2шт.

8

BN50697

BOLT,Hex, 1/4" - 20 x 1/2", SST

1шт.

9

BN68776

WIRE HARNESS

Work Lights

1шт.

10

BN68777

WIRE HARNESS

Cab Auxiliary Supply

1шт.

Выбрано товаров: 17