Запчасти Case IH SPX3200 (03-022) - WASTEGATE ACTUATOR (10) - ENGINE

Схема запчастей Case IH SPX3200 - (03-022) - WASTEGATE ACTUATOR (10) - ENGINE
11
8
7
5
3
12
6
7
6
2
9
1
10
4
FIT
1:1
100%

Артикул

Название

Примечание

Количество

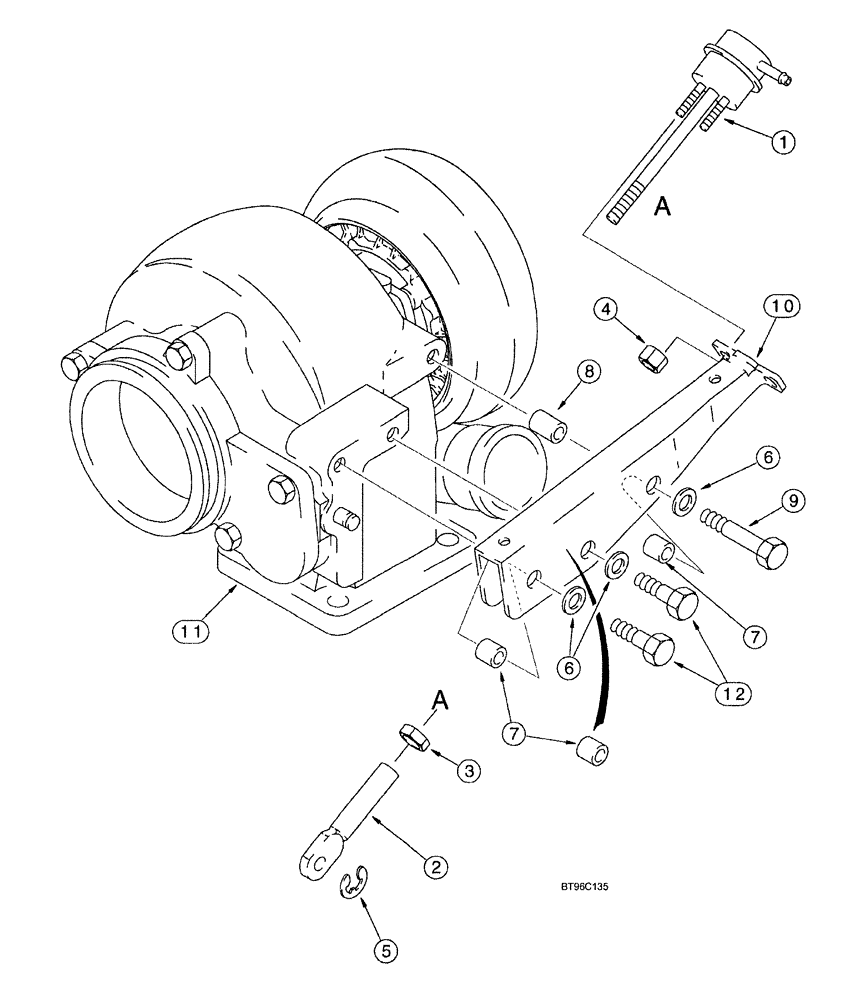
1

J594348

ACTUATOR

1шт.

2

J528177

LINK

1шт.

3

425-155

JAM NUT,Jam, 5/16"-24, G5

1шт.

4

J528204

LOCK NUT

lock

2шт.

5

J528221

CIRCLIP

1шт.

NSS

NOT SOLD SEPARAT

HOUSING ASSY.

1шт.

Consists of Refs. 6 - 12, order: J802695

1шт.

6

86624184

WASHER,9mm ID x 16mm OD x 1.6mm Thk

3шт.

7

J532195

SPACER,9.38mm ID x 16.03mm OD x 13.7mm L

13, 6mm

3шт.

8

J532196

SPACER,9.38mm ID x 16.03mm OD x 19mm L

19 mm

1шт.

9

814-8055

BOLT,Hex, M8 x 1.25 x 55mm, Cl 8.8

1шт.

10

J533328

SUPPORT

BRACKET

1шт.

11

NSS

NOT SOLD SEPARAT

HOUSING

1шт.

12

412479

BOLT,Hex, M8 x 1.25 x 35mm, Cl 8.8

2шт.

Выбрано товаров: 14