Запчасти Case IH SPX3200B (138) - SUCTION GROUP - SPHERICAL TANK (78) - SPRAYING

Схема запчастей Case IH SPX3200B - (138) - SUCTION GROUP - SPHERICAL TANK (78) - SPRAYING
14
25
3
6
5
10
1
23
10
16
27
9
25
26
15
12
24
19
7
11
25
2
10
24
12
8
24
29
22
10
13
17
10
13
12
10
23
20
14
17
4
21
10
28
6
11
18
FIT
1:1
100%

Артикул

Название

Примечание

Количество

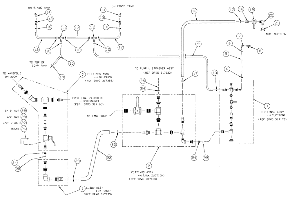
1

NSS

NOT SOLD SEPARAT

ASSY., fitting, suct., spher.

1шт.

See Fig. 142

1шт.

2

NSS

NOT SOLD SEPARAT

ASSY., fittings, tnk., suct., sphr.

1шт.

See Fig. 144

1шт.

3

NSS

NOT SOLD SEPARAT

FITTINGS, assy. by pass, ell

1шт.

See Fig. 146

1шт.

4

BN317675

ELBOW

assembly, bypass

1шт.

5

BN53748

HOSE,0.75" ID x 30.00"

1шт.

6

BN75978

HOSE CLAMP

SS, No. 12 adj., HS, .56-1.25

2шт.

7

BN73519

ELBOW

1/2" NPT x 3/4" Hose Barb

1шт.

8

BN53817

DRAIN VALVE

Plastic, 1/2" NPT

1шт.

9

BN317587

HOSE,1.25" ID x 54.00"

EPDM

1шт.

10

BN76084

HOSE CLAMP

Adj. #24, SS

10шт.

11

BN317579

TEE

hosebarb, 1.25"

2шт.

12

BN318803

HOSE,1.25" ID x 30.00"

EPDM

3шт.

13

BN73740

PIPE FITTING,1-1/2" Male Thread x 1-1/4" Hose Barb

BARB, 1-1/2 NPT X 1-1/4 HB

2шт.

14

BN310467

ELBOW

1-1/2" NPT x 1-1/2" NPT, Poly, 45º

2шт.

15

BN317411

HOSE,1.25" ID x 45.00"

EPDM

1шт.

16

BN317591

HOSE,2.00" ID x 42.00"

2.0" EPDM x 42"

1шт.

17

BN76056

HOSE CLAMP

#36

2шт.

18

BN73781

FITTING,2" Male NPT x 2" Hose Barb, Poly

2" NPT x 2" Hose Barb

1шт.

19

BN73761

VALVE,2" NPT x 2" NPT

Ball, 2" Full Port

1шт.

20

BN25262

ELBOW

90°, 2" NPT

1шт.

21

BN22901

DUST CAP,2" Cam Lever Dust Cap

2" Cam Lever

1шт.

22

BN317592

HOSE,3.00" ID x 46.00"

EPDM

1шт.

23

BN2403395

CLAMP

T-Bolt Band 3.56"

2шт.

24

BN313773

CLAMP,2" Full Port

2" Flange

3шт.

25

BN313772

GASKET,2" Full Port, EPDM

2" Flange, EPDM

3шт.

26

BN317987

MOUNTING PARTS

KZ valve

1шт.

27

BN312959

U-BOLT

BOLT "U" 3/8" square bend, 2.06 ID

2шт.

28

BN50759

LOCK NUT,3/8"-16, Nylon, Stainless

4шт.

29

BN55361

NUT,5/16"-18, Nylon, Stainless

2шт.

Выбрано товаров: 32