Запчасти Case IH SPX3200B (093) - ACTIVE SUSPENSION (OPTION) (39) - FRAMES AND BALLASTING

Схема запчастей Case IH SPX3200B - (093) - ACTIVE SUSPENSION (OPTION) (39) - FRAMES AND BALLASTING
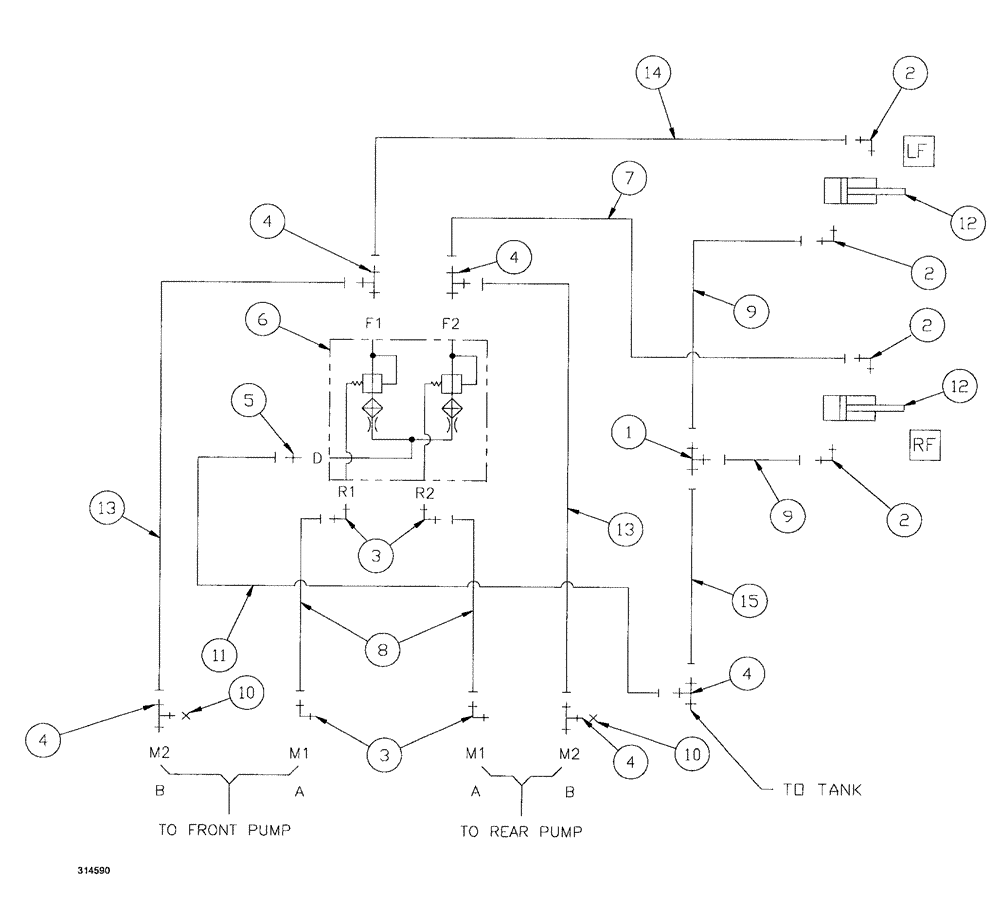
4
4
5
11
2
7
13
10
12
8
2
13
9
9
1
3
3
12
2
4
10
6
2
4
4
14
15
FIT
1:1
100%

Артикул

Название

Примечание

Количество

1

BN302511

FITTING

4MOR - 4MOR - 4MOR

1шт.

2

BN302547

90 ELBOW

9/16-18 x 7/16-20, ZND

4шт.

3

BN302549

ELBOW

4MOR - 6MB X 90

4шт.

4

BN302581

FITTING

4MOR - 4MOR - 6MBX

5шт.

5

BN302641

FITTING

4MOR - 6MB

1шт.

6

BN304081

BLOCK

CYLINDER, purge

1шт.

7

BN317418

HOSE ASSY.

4 x 240"

1шт.

8

BN307887

HOSE ASSY.

4 x 28"

2шт.

9

BN316443

HOSE ASSY.

4 x 188"

2шт.

10

BN305425

CAP

4 FFOR

2шт.

11

BN316445

HOSE ASSY.

4 x 40"

1шт.

12

BN313249

HYDRAULIC CYLINDER

Suspension

2шт.

12

BN313249R

REMAN-HYD CYLINDER

SPX3200B SPX-SERIES PATRIOT SPRAYER, Suspension (11/99-11/01)

2шт.

12

BN313249C

CORE-HYD CYLINDER

Return Number

2шт.

BN301959

PACKAGE

mounting hardware

1шт.

» Indicates parts of an "assembly"

1шт.

BN313440

WASHER

Retainer

2шт.

» Indicates parts of an "assembly"

1шт.

BN313441

BUSHING,25.2mm ID x 47.63mm OD x 25.32mm L

2шт.

» Indicates parts of an "assembly"

1шт.

BN313532

BUSHING,16.26mm ID x 49.4mm OD x 27.43mm L

Urethane (Red)

2шт.

» Indicates parts of an "assembly"

1шт.

NSS

NOT SOLD SEPARAT

CYLINDER, active susp.

1шт.

» Indicates parts of an "assembly"

1шт.

See Fig. 117

1шт.

BN320448

PACKING

Kit, Cylinder

1шт.

§ indicates service parts for above ref. number

1шт.

BN313204

SPRING WASHER

hardened, 5/8

1шт.

» Indicates parts of an "assembly"

1шт.

329-1510

JAM NUT,Jam, 5/8"-18, G8

2шт.

» Indicate service parts for above ref. number

1шт.

13

BN316132

HOSE ASSY.

4 x 26"

2шт.

14

BN316447

HOSE ASSY.

4 x 160"

1шт.

15

BN316442

HOSE ASSY.

4 x 60"

1шт.

ns

86632587

WASHER,0.28" ID x 0.62" OD x 0.07" Thk

2шт.

ns

280566

BOLT,Hex, 1/4" - 20 x 2 3/4", Gr 5

2шт.

ns

BN50796

NUT

1/4-20, NLN, G5

2шт.

Выбрано товаров: 37