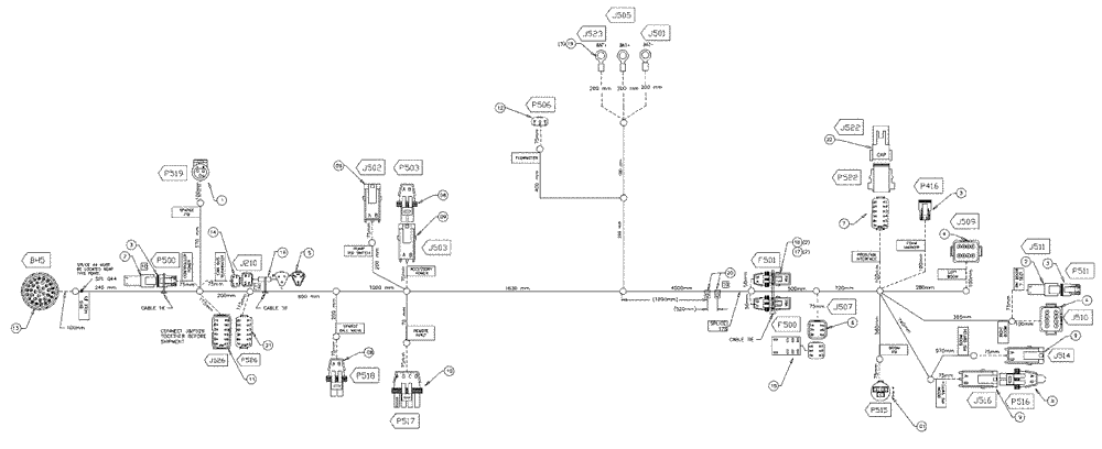
Запчасти Case IH SPX3320 (12-022) - HARNESS, PRODUCT, BED (06) - ELECTRICAL

Схема запчастей Case IH SPX3320 - (12-022) - HARNESS, PRODUCT, BED (06) - ELECTRICAL
20
08
17
12
1
10
3
8
14
16
9
9
09
4
01
21
3
22
15
5
2
4
7
2
8
3
13
19
18
11
08
09
FIT
1:1
100%

Артикул

Название

Примечание

Количество

87630209

WIRE HARNESS

Product, 787 Viper, 4600

1шт.

15

87265264

RELAY

Power, Boom Shut-Off

1шт.

Выбрано товаров: 0