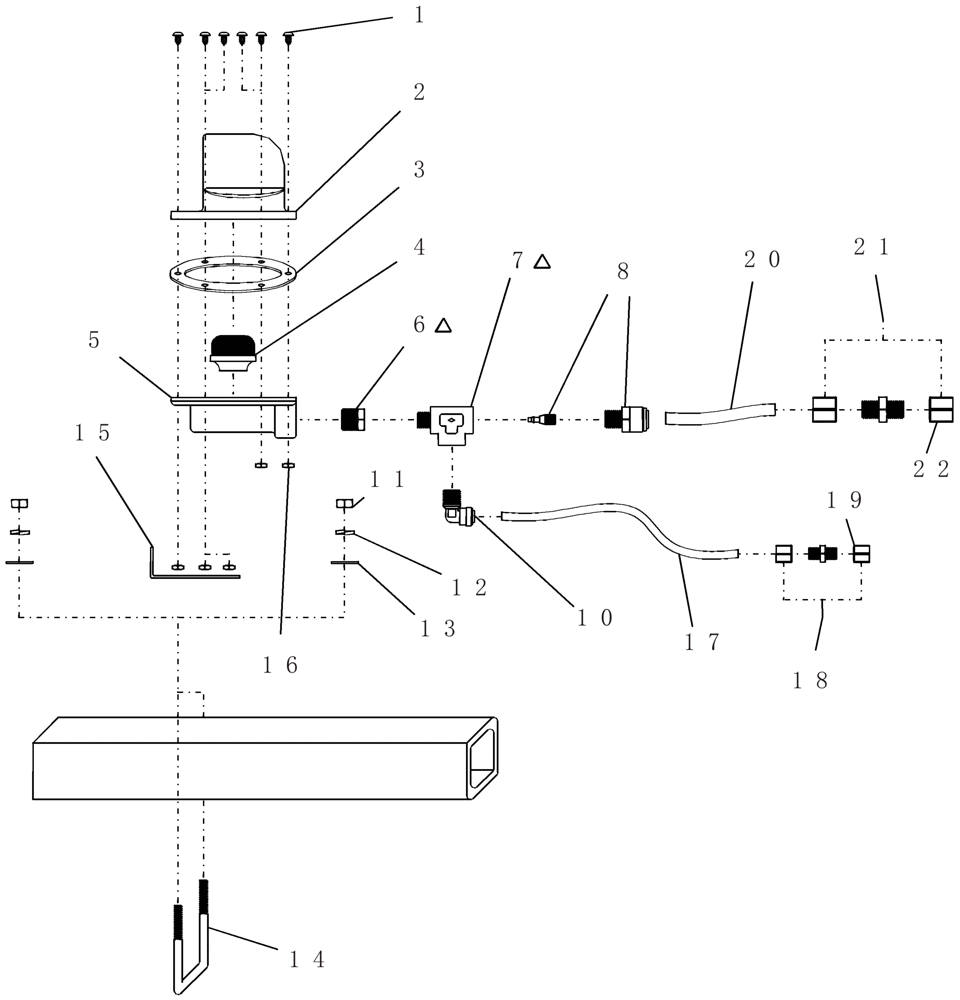
Запчасти Case IH SRX100 (L.20.D[01]) - MARKER, FOAM - BOOM TRACKER FOAMHEAD DETAILS L - Field Processing

Схема запчастей Case IH SRX100 - (L.20.D[01]) - MARKER, FOAM - BOOM TRACKER FOAMHEAD DETAILS L - Field Processing
8
6
2
7
11
13
18
22
19
3
1
5
12
17
21
4
20
15
10
16
14
FIT
1:1
100%

Артикул

Название

Примечание

Количество

1

470-11016

SCREW,Pan HD, #10 - 24 x 1"

10шт.

2

21967

HOUSING

foamhead - top

2шт.

3

21966

GASKET

foamhead

2шт.

4

21965

SCREEN

foamhead - 3/8"

2шт.

5

21964

HOUSING

foamhead - base

2шт.

6

86642918

REDUCER,3/8"-18 NPTF x 1/4"-18 NPTF

2шт.

8

24450

FITTING

p 1/4"mp 3/8"t c/w venturi

2шт.

7

217-11

TEE,1/4"-18 NPTF Fem

2шт.

10

21962

ELBOW

fitting, poly 90º 1/4" mp 1/4" qc

2шт.

11

9628503

NUT,3/8"-16, G5

4шт.

Wheeled Boom

1шт.

11

7770

NUT,Hex, 1/4 - 20, Cl 5

4шт.

Suspended Boom

1шт.

12

80680

LOCK WASHER,3/8 0.381 CST ZND

4шт.

Wheeled Boom

1шт.

12

80682

LOCK WASHER,1/4"

4шт.

Suspended Boom

1шт.

13

80702

WASHER,0.44" ID x 1" OD x 0.08" Thk

4шт.

Wheeled Boom

1шт.

13

80701

WASHER,0.31" ID x 0.73" OD x 0.07" Thk

4шт.

Suspended Boom

1шт.

14

425254A1

U-BOLT

us 3/8"-16 x 2 1/16" w x 2 13/16" d, G5, 1 1/2" thread

4шт.

Wheeled Boom

1шт.

14

22490

U-BOLT

us 1/4" x 1 5/32" w x 1 3/4" d 1" thread

4шт.

Suspended Boom

1шт.

15

87502509

BRACKET

foamhead rt

1шт.

Shown

1шт.

15

87502511

BRACKET

foamhead lt

1шт.

Not Shown

1шт.

16

9448

NUT

#10-24 stainless steel

4шт.

17

21928

TUBE

1/4" nylon

1шт.

18

21974

FERRULE

fitting, bulkhead union - 1/4"

1шт.

19

21976

NUT

1/4" ferrule

1шт.

20

21929

TUBE

3/8" nylon

1шт.

21

21975

FERRULE

fitting, bulkhead union - 3/8"

1шт.

22

21977

LOCK NUT

nylon 3/8"

1шт.

Выбрано товаров: 36