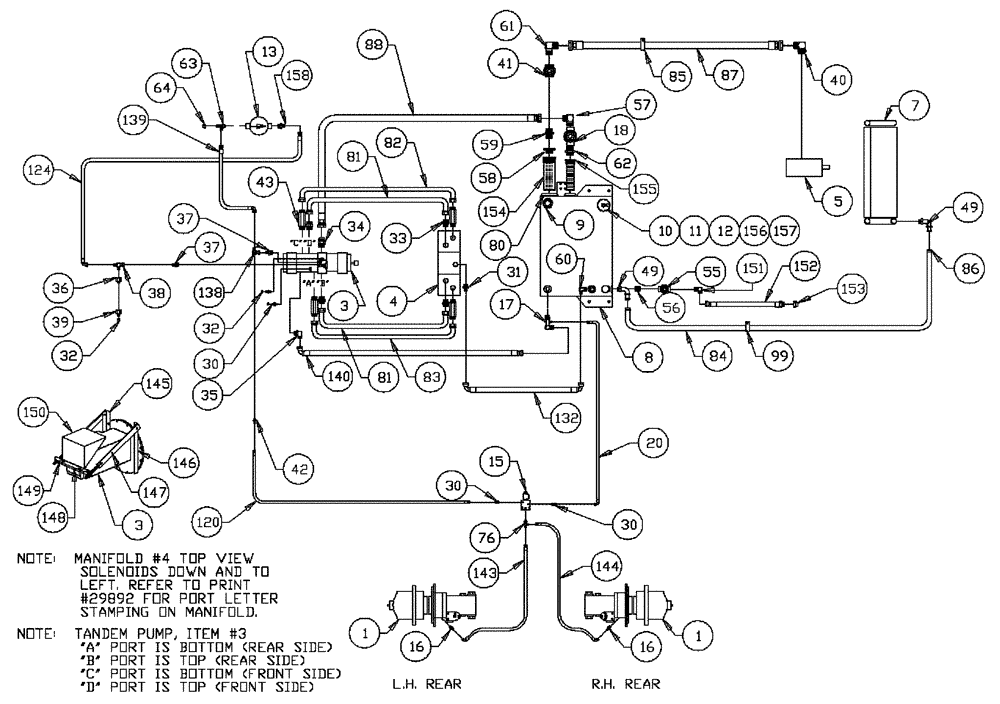
Запчасти Case IH PATRIOT NT (06-003) - HYDROSTATIC PUMP - 6 BANK VALVE Hydraulic Plumbing

Схема запчастей Case IH PATRIOT NT - (06-003) - HYDROSTATIC PUMP - 6 BANK VALVE Hydraulic Plumbing
18
38
151
13
49
30
11
86
149
5
144
32
56
83
147
81
34
57
60
81
16
4
49
37
143
8
35
3
158
124
36
1
132
17
40
64
7
37
61
154
146
41
87
62
32
12
150
3
152
80
9
138
30
10
99
82
1
16
20
15
120
42
140
30
157
145
39
63
148
33
139
43
58
85
155
84
88
31
59
156
76
55
153
FIT
1:1
100%

Артикул

Название

Примечание

Количество

1

NSS

NOT SOLD SEPARAT

Hub, 19:1 Front

1шт.

See Fig. 05-001

1шт.

3

BN29007A

PUMP

Tandem Hydrostatic

1шт.

BN29007AR

REMAN-HYDROSTAT PUMP

PATRIOT NT (3/95-5/97)

1шт.

BN29007AC

CORE-HYDRAULIC PUMP

Return number

1шт.

3

BN98230

SEAL KIT

1шт.

Service Parts For Ref. 3

1шт.

3

BN69474

REPAIR KIT

MDC Spool and Seal

2шт.

Service Parts For Ref. 3

1шт.

3

BN98186

SEAL

lip, shaft

1шт.

Service Parts For Ref. 3

1шт.

3

BN98358

O-RING

(Auxiliary Pump Pad)

1шт.

Service Parts For Ref. 3

1шт.

3

BN98605

COVER

Servo (Front)

2шт.

Service Parts For Ref. 3

1шт.

3

BN98606

COVER

Servo, w/Port (Rear)

2шт.

Service Parts For Ref. 3

1шт.

3

BN52039

Servo

20шт.

Service Parts For Ref. 3

1шт.

3

BN98514

GASKET

Servo Cover

4шт.

Service Parts For Ref. 3

1шт.

3

BN98596

O-RING KIT

Kit - (MDC Spool)

1шт.

Service Parts For Ref. 3

1шт.

3

BN65528

REPAIR KIT

Main Relief

4шт.

Service Parts For Ref. 3

1шт.

3

BN65530

O-RING

Main Relief

4шт.

Service Parts For Ref. 3

1шт.

3

BN65532

REPAIR KIT

Charge Relief

1шт.

Service Parts For Ref. 3

1шт.

3

BN65534

O-RING

Charge Relief

1шт.

Service Parts For Ref. 3

1шт.

3

BN65537

REPAIR KIT

Shim Charge Relief

1шт.

Service Parts For Ref. 3

1шт.

4

BN69418

BLOCK

Shift

1шт.

See Fig. 08-009 for Seal & Repair Parts

1шт.

5

BN67039

PUMP

Hydraulic Tandem CW Rotation

1шт.

5

BN98608

SEAL

shaft, for BN27195

1шт.

Service Parts For Ref. 5

1шт.

5

BN98609

REPAIR KIT

w/Wear Plates and Seals

1шт.

Service Parts For Ref. 5

1шт.

7

BN24984

OIL COOLER

Hydraulic

1шт.

8

BN63957

HYD Oil

1шт.

8

BN52319

PLUG

Magnetic 1/2" NPT

1шт.

Associated Part Of Tank, HYD. Oil, P/N BN63957

1шт.

9

BN60479

PLUG

15/16-12, o-ring hex

1шт.

9

BN98016

O-RING

SAE-16 Buna N

1шт.

Associated Part Of Plug--O-Ring, P/N BN60479

1шт.

10

BN42073

BREATHER

HYD. Tank

1шт.

10

BN98290

VENT

Element

1шт.

Associated Part Of Breather, HYD. Tank, P/N BN98290

1шт.

10

BN72165

COUPLING

1/2" NPT

1шт.

Associated Part Of Breather, HYD. Tank, P/N BN98290

1шт.

10

BN25255

Hose Vent - 3/4" x 30"

1шт.

Associated Part Of Breather, HYD. Tank, P/N BN98290

1шт.

10

BN75798

Clamp #12

1шт.

Associated Part Of Breather, HYD. Tank, P/N BN98290

1шт.

11

BN73768

NOZZLE

Cap - 3"

1шт.

12

BN73788

NIPPLE, LUBE

NIPPLE 3" poly pipe short

1шт.

13

BN29338A

Hydrostatic Pump

1шт.

13

N14232

FILTER

Element, Spin On

1шт.

Associated Part Of Filter, HYD. Pump, P/N BN29338A

1шт.

13

BN98626

INDICATOR

Gauge Assembly w/Hardware

1шт.

Associated Part Of Filter, HYD. Pump, P/N BN29338A

1шт.

15

BN29955

SOLENOID

Valve, Brake Actuator

1шт.

15

BN98420

SEAL KIT

for BN29955

1шт.

Associated Part Of Mirror-7.5 X 10.5, P/N BN63851

1шт.

15

BN98421

CARTRIDGE

for BN29955

1шт.

Associated Part Of Mirror-7.5 X 10.5, P/N BN63851

1шт.

15

BN98422

COIL

solenoid valve

1шт.

Associated Part Of Mirror-7.5 X 10.5, P/N BN63851

1шт.

15

BN98423

VALVE BODY

for BN29955

1шт.

16

BN444005

FITTING

Str. 7/16-20 O-Ring X 7/16-20 JIC

2шт.

16

BN98094

O-RING

#4

2шт.

Complete Seal Kit. Parts Are Shown For The Screw-On End Gland. When Replacing - Take Note On How Old Seals Are Positioned.

1шт.

17

BN27361

Manifold

1шт.

18

BN2006

Gate Valve, 1 1/4 NPT

1шт.

20

BN55158

1 /4 x 45"

1шт.

30

BN51589

FITTING

STR.-9/16-18 O-Ring x 7/16-20 JIC

4шт.

30

BN98019

O-RING

#6

4шт.

Associated Part Of Hub--24:1 Rear

1шт.

31

BN444003

FITTING

Adapter Str.-1 1/16-12 O-Ring x 3/4-16 JIC

1шт.

31

BN98017

O-RING

SAE-12 Buna N

1шт.

Associated Part Of Adapter Str, P/N BN444003

1шт.

32

BN21531

NUT,7/16"-20, 37 Degree

3шт.

33

BN57223

FITTING

STR 1-5/16 12 O-Ring x 1-7/16 12 Male Flat Face

4шт.

33

BN53730

O-RING,0.07" Thk x 0.926" ID, -21, Cl 6, 90 Duro

Flat face

4шт.

Associated Part Of Adapter Str, P/N BN57223

1шт.

33

BN98016

O-RING

SAE-16 Buna N

4шт.

Associated Part Of Plug, O-Ring, P/N BN60479

1шт.

34

BN52040

ADAPTER

Fitting, OR x JIC 1-5/8-12

1шт.

34

BN98063

O-RING

#20

1шт.

Associated Part Of Adapter, P/N BN52040

1шт.

35

BN445001

FITTING

Adapter, 90°1 1/16-12 O Ring x 1 1/16-12 JIC

1шт.

35

BN98017

O-RING

SAE-12 Buna N

1шт.

Associated Part Of Adapter, P/N BN445001

1шт.

36

BN53715

REDUCER

1-1/16"-12 JIC F. x 3/4-16 JIC M.

1шт.

37

BN444007

O-RING

37 Flare 12-10

2шт.

37

BN98062

O-RING

#10

2шт.

Associated Part Of Adapter Str, P/N BN444007

1шт.

38

BN53573

TEE

1 1/16" - 12 JIC

1шт.

39

BN53714

FITTING

Reducer - 3/4-16 JIC F x 7/16-20 JIC M

1шт.

40

BN52037

ADAPTER

90º OR 37 FL20-24

1шт.

40

BN98016

O-RING

SAE-16 Buna N

1шт.

Associated Part Of Adapter, P/N BN52037

1шт.

41

BN51497

HYDRAULIC VALVE

Valve, 1 1/2 NPT

1шт.

42

BN21355

ADAPTER,1/4"-18 NPT x 7/16-20 JIC

1шт.

43

BN53918

ADAPTER

flat face x Or x 4.1

4шт.

43

BN53730

O-RING,0.07" Thk x 0.926" ID, -21, Cl 6, 90 Duro

Flat face

4шт.

Associated Part Of Adapter Str, P/N BN53918

1шт.

43

BN98016

O-RING

SAE-16 Buna N

4шт.

Associated Part Of Adapter Str, P/N BN53918

1шт.

49

BN21386

FITTING

90° 1" NPT X 1"Hose

2шт.

55

BN21372

VALVE

Gate, 1" NPT

1шт.

56

BN51656

ADAPTER

Nipple, 1" NPT (Close)

1шт.

57

BN52318

ADAPTER

90° 1 1/4" NPT X 1 5/8" - 12 JIC

1шт.

58

BN72471

BUSHING

2" x 1 1/2"

1шт.

59

BN52034

1 1/2" NPT

1шт.

60

BN61572

FITTING

Elbow, 90° 3/4" NPT x 3/4-16 JIC

1шт.

61

BN52036

FITTING

Adapter, 1 1/2" NPT X 1 7/8"-12 JIC

1шт.

62

BN51952

COUPLING

male, 1-1/4"

1шт.

63

BN51536

PIPE FITTING

1 1/16"-12 X 1 1/16"-12 JIC

1шт.

63

BN98017

O-RING

SAE-12 Buna N

1шт.

Associated Part Of Tee, P/N BN51536

1шт.

64

BN22240

CROWN NUT,1-1/16"-12 , 37 Degree

1шт.

76

BN21866

TEE,9/16"-18 O-Ring x 7/16:-20, 37 Degree

1шт.

76

BN98019

O-RING

#6

1шт.

Associated Part Of Adaptor,Tee, P/N BN21866

1шт.

80

BN21365

BULB

Sight Gauge

2шт.

Not Shown

1шт.

81

BN53919

HOSE

1" Hyd

2шт.

82

BN53920

HOSE

1" Hyd

1шт.

83

BN53921

HOSE

1" Hyd

1шт.

84

BN54180

Suction, 1" ID

1шт.

85

BN52035

CLAMP

2" Dia., Vinyl Coated

1шт.

86

BN75990

HOSE CLAMP

#16, Stainless Steel

2шт.

87

BN52038

HOSE

1 1/2 X 58"

1шт.

88

BN52041

HOSE

1 1/4" X 35"

1шт.

99

BN570018

CLAMP

vinyl coated 1-7/16

1шт.

120

BN55159

1/4" x 18"

1шт.

124

BN53579

3/4" x 36"

1шт.

132

BN53528

SLEEVE,12.7mm ID x 1828.8mm L, SAE 100R2

1/2" x 44"

1шт.

138

BN63548

ELBOW

90° 1-1/16-12 JIC

1шт.

139

BN55190

HOSE

3/4" X 18"

1шт.

140

BN55191

3/4" x 71"

1шт.

143

BN55152

HOSE

1/4" x 125"

1шт.

144

BN55151

1/4" x 124"

1шт.

145

BN24180

Angle - LH

1шт.

146

BN24181

Angle - RH

1шт.

147

BN25717

SUPPORT

Brace

2шт.

147

86505993

BOLT,Hex, 1/2" - 13 x 4", Gr 5

2шт.

Associated Part Of Brace, P/N BN25717

1шт.

148

BN25725

ANGLE

3/16 1.5 x 1.5 x 13

1шт.

149

BN53802

WASHER

Beveled, 1/2"

1шт.

149

BN50072

NUT

Hex, 1/2"-13, G5, Std

1шт.

Associated Part Of Washer, P/N BN53802

1шт.

149

86992215

LOCK NUT,1/2"-13, GC

1шт.

Associated Part Of Washer, P/N BN53802

1шт.

150

BN24295

SHIELD

1шт.

151

BN53809

ELBOW

Adaptor, 90° NPT x 1 1/16-12 JIC

1шт.

152

BN54199

HOSE,0.75" ID x 30.00", SAE 100R1

Assembly

1шт.

153

BN22240

CROWN NUT,1-1/16"-12 , 37 Degree

1шт.

154

BN25877

FILTER STRAINER

In-Line 50 GPM 100 Mesh

1шт.

155

BN24148

FILTER STRAINER

25 gpm, 100 Mesh

1шт.

156

BN25255

Hose Vent - 3/4" x 30" (Bottom Of Tank)

1шт.

157

BN75978

HOSE CLAMP

SS - #12 ADJ HS .56-1.25

1шт.

158

BN444001

FITTING

Adaptor, 1 1/16-12 O-Ring X 1 1/16-12 JIC

1шт.

158

BN98017

O-RING

SAE-12 Buna N

1шт.

Associated Part Of Adaptor, P/N BN444001

1шт.

Выбрано товаров: 168