Запчасти Case IH 80 (A-35) - TRANSPORT ATTACHMENT

Схема запчастей Case IH 80 - (A-35) - TRANSPORT ATTACHMENT
FIT
1:1
100%

Артикул

Название

Примечание

Количество

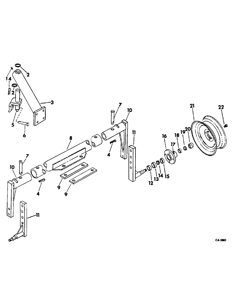
1

66584D

FITTING

3/16 straight drive type lubrication, in transport tongue

1шт.

2

483587

WASHER, pivot

2шт.

3

486221R1

TUBE ASSY, hitch

1шт.

280954

NUT,3/4"-10, G5

4шт.

87403

BOLT,Hex, 3/4" - 10 x 2 1/4", Gr 5

4шт.

87340

LOCK WASHER,Helical Spring, 0.759" ID, CST, ZND

WASHER, LOCK, 3/4"

4шт.

4

517843R1

COTTER PIN

PIN, quick attachable cot.

3шт.

5

483588R91

BRACKET ASSY, pivot

1шт.

21642R1

PIN, 5/16 x 2-1/2 c-z self-opening cot.

1шт.

6

651866R1

PIN, pointed

1шт.

7

486220R1

PIN

transport tube pointed

2шт.

8

486213R1

TUBE ASSY, transport

1шт.

425-1014

NUT,7/8"-9, G5

NUT, 7/8"-9, G5

4шт.

20102R1

SCREW,Hex, 7/8"-9 x 6 1/2", G5

7/8-9 x 6-1/2 c-z hex-hd cap

4шт.

131047

WASHER,7/8"

7/8"

4шт.

9

480223R1

BAR, strap

2шт.

10

486216R1

BRACKET ASSY, axle

2шт.

280954

NUT,3/4"-10, G5

4шт.

271777

KNOB,Hex, 3/4" - 10 x 3 1/2", Gr 5

SCREW, 3/4-10 x 3-1/2 c-z hex-hd cap

4шт.

87340

LOCK WASHER,Helical Spring, 0.759" ID, CST, ZND

WASHER, LOCK, 3/4"

4шт.

11

486218R1

AXLE ASSY, wheel

2шт.

69442D

NUT

3/4-16 slt hex. jam

2шт.

87395

COTTER PIN,1/8" OD x 1-1/4" OAL

PIN, SPLIT (COTTER), 1/8" x 1-1/4"

2шт.

366112R1

WASHER

25/32 x 1-1/4 x 11 ga c-z

2шт.

12

472221R91

SEAL,39.57mm ID x 58.6mm OD x 7.37mm Thk

wheel hub oil

2шт.

13

472222R1

SLEEVE

oil seal wear

2шт.

14

651818R91

ROLLER BEARING,31.77 mm ID x 16.08 mm

BEARING ASSY, inner cone

2шт.

15

651817R1

BEARING CUP

BEARING, inner cup

2шт.

16

472220R21

HUB

W/SCREW, 443804, wheel

2шт.

443804

SCREW, 1/4-28 x 1/4 znp slt-ov-pt hdls set

2шт.

17

86636814

LUBE NIPPLE,1/4"-28 x .52" lg

FITTING, 1/4-28 straight lubrication

2шт.

18

651814R1

BEARING CUP

BEARING, outer cup

2шт.

19

651815R91

BEARING ASSY,7.508" ID x 17.82" OD x 6"

BEARING ASSY, outer cone

2шт.

19

651815R91GV

BEARING CONE

Value, Cone Bearing

2шт.

20

651194R1

CAP

wheel bearing hub

2шт.

21

463036R1

WHEEL (STEERING)

WHEEL ASSY, 14 x 5J, recommended tire size 8.50 x 14, 8.00 x 14, 7.50 x 14 or 7.00 x 14

2шт.

22

351079R1

BOLT,Hex Counter Shank, 1/2" - 20 x 23/32"

conical head

8шт.

Выбрано товаров: 0