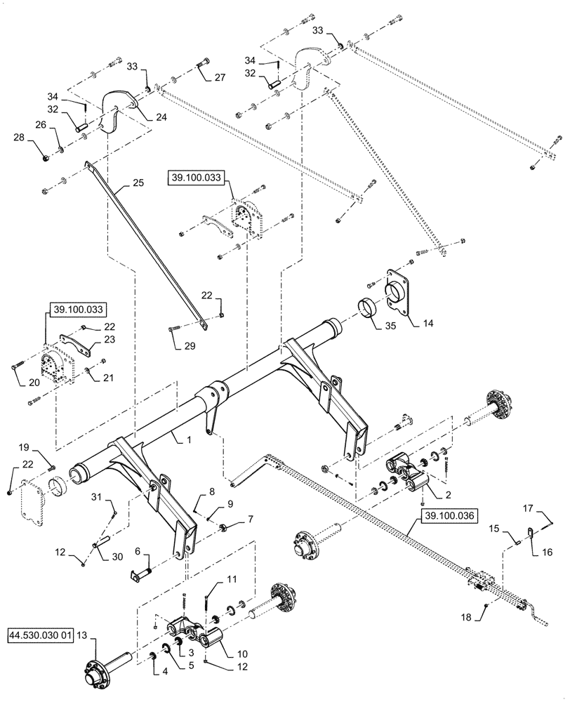
Запчасти Case IH TM255 (39.100.043) - MAIN LIFT, 11FT DOUBLEFOLD (39) - FRAMES AND BALLASTING

Схема запчастей Case IH TM255 - (39.100.043) - MAIN LIFT, 11FT DOUBLEFOLD (39) - FRAMES AND BALLASTING
39.100.036
17
15
2
16
35
22
12
26
7
33
3
5
25
1
6
13
11
24
29
22
33
14
20
34
8
22
31
9
30
32
18
10
12
4
32
27
19
28
21
23
34
44.530.030 01
39.100.033
39.100.033
FIT
1:1
100%

Артикул

Название

Примечание

Количество

1

47877988

FRAME

Rockshaft 11 FT Double Fold

1шт.

2

47927136

CASTER

Left Tandem 2.75" With Cups

1шт.

3

84229861

BEARING

Cone

4шт.

4

84422537

SPACER

Bearing

4шт.

5

21932510

SEAL

Casting

4шт.

6

48027362

PIN

Axle

2шт.

7

14032409

NUT

Jam 1.5"

2шт.

8

16806045

SET SCREW,Sq Hd, 3/8" - 16 UNC x 1"

2шт.

9

87016560

JAM NUT,Jam, 3/8"-16, G5

2шт.

10

47927135

CASTER

Tandem 2.75"

1шт.

11

87997

BOLT,Hex, 1/2" - 13 x 5", Gr 5

4шт.

12

88871

NUT,1/2"-13, GC

6шт.

13

47674585

HUB

8 Bolt 60-8

4шт.

14

47861175

SUPPORT

Rock Shaft

1шт.

15

47432711

SPACER

SPDC

2шт.

16

47432658

GUIDE

Bracket

1шт.

17

9849585

BOLT,Hex, 5/16" - 18 x 4 1/2", Gr 5

2шт.

18

280736

NUT,5/16"-18, GC

2шт.

19

88557

BOLT,Hex, 3/4" - 10 x 2", Gr 5, Full Thd

8шт.

20

280210

BOLT,Hex, 3/4"-10 x 4", G5

12шт.

21

84156178

WASHER,0.78" ID x 1.75" OD x 0.18" Thk

6шт.

22

280375

NUT,3/4"-10, GC

28шт.

23

47761287

PLATE

Rock Shaft Backer

2шт.

24

47789591

PLATE

Lift Rocker

2шт.

25

47789666

STRAP

Lift Tension

4шт.

26

87367

WASHER,1.06" ID x 2" OD x 0.13" Thk

10шт.

27

47389434

BOLT

1" x 4"

4шт.

28

280286

NUT,1"-8, GB

4шт.

29

87337

BOLT,Hex, 3/4" - 10 x 3", Gr 5

8шт.

30

47922239

PIN

1.25" x 6.57"

2шт.

31

87974

BOLT,Hex, 1/2" - 13 x 2 3/4", Gr 5

2шт.

32

84156994

CLEVIS PIN

1.250" x 3.75"

2шт.

33

87613302

WASHER,1.31" ID x 1.98" OD x 0.18" Thk

2шт.

34

88182

COTTER PIN,1/4" OD x 2" L

2шт.

35

47753584

BUSHING

Nylatron

1шт.

Выбрано товаров: 35