Запчасти Case IH DV4D (L-06) - AIR SHROUDING

Схема запчастей Case IH DV4D - (L-06) - AIR SHROUDING
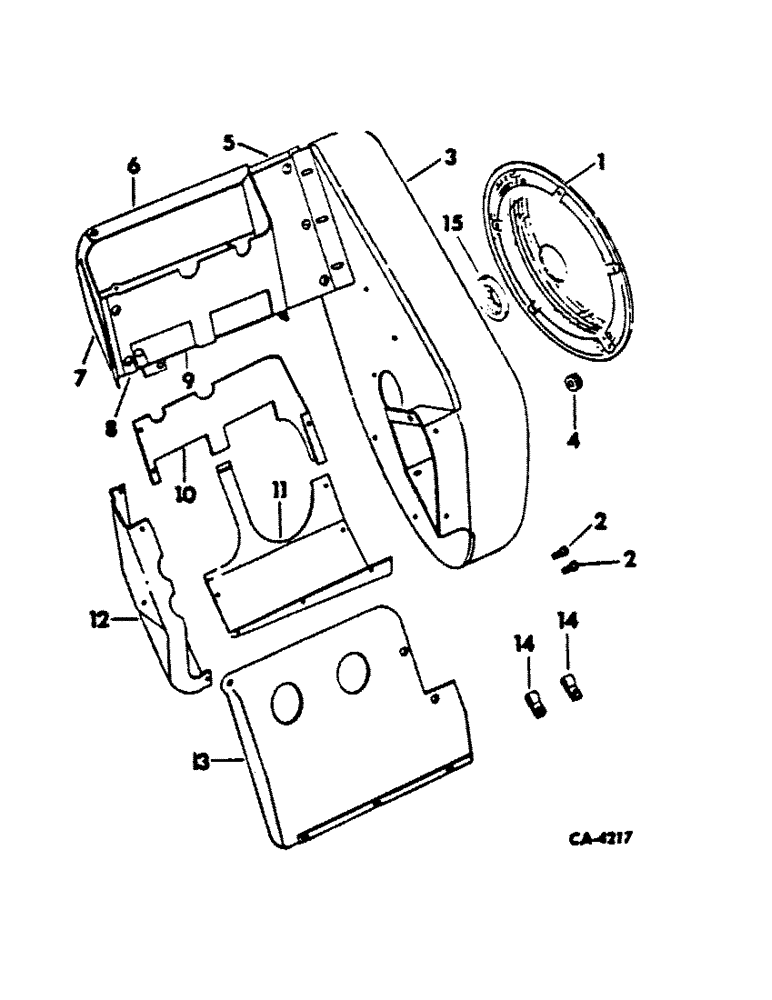
2
4
13
2
6
14
3
15
10
1
8
5
11
9
12
14
7
FIT
1:1
100%

Артикул

Название

Примечание

Количество

1

70519C1

SCREEN, rotating

1шт.

22238

FITTING

SCREW, 1/4-20 x 3/4 nylon pellet

6шт.

2

69662C1

SCREW, 5/16-18 x 1/2 w/1/8 thick-hd

4шт.

80681

LOCK WASHER,5/16"

WASHER, LOCK, 5/16"

4шт.

3

70518C1

SHROUD ASSY, flywheel

1шт.

88574

BOLT,Hex, 5/16" - 18 x 1/2", Gr 5, Full Thd

SCREW, 3/8-16 x 1/2 znd hex-hd cap

2шт.

21025R1

SCREW, 1/4-20 x 3/8 zn hex-hd mach

31шт.

88542

BOLT,Hex, 1/4"-20 x 1/2", Gr 5

SCREW, 1/4-20 x 1/2 znd hex-hd cap

1шт.

492-11025

LOCK WASHER,1/4"

WASHER, LOCK, 1/4"

31шт.

120382

LOCK WASHER,Helical Spring, 3/8"

WASHER, LOCK, 3/8"

2шт.

4

69482C1

WASHER, rubber faced

6шт.

5

69483C1

COVER, side

1шт.

6

70520C1

SHROUD, RH cylinder head

1шт.

7

70521C1

COVER, RH rear shroud

1шт.

8

70522C1

DEFLECTOR

RH cylinder heat

1шт.

9

70523C1

SHROUD, RH lower cylinder

1шт.

10

70524C1

DEFLECTOR, LH cylinder heat

1шт.

11

70525C1

SHROUD, LH lower cylinder

1шт.

12

70526C1

COVER, LH rear shroud

1шт.

13

70527C1

SHROUD, LH cylinder head

1шт.

14

69486C1

CLIP, spark plug cable

2шт.

15

71037C1

GROMMET

1шт.

Выбрано товаров: 22