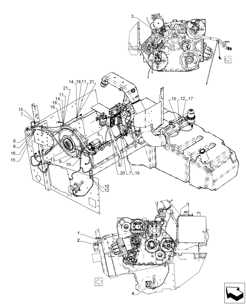
Запчасти Case IH F2CFA613A E001 (55.015.AB[02]) - WIRE HARNESSES, ENGINE (55) - ELECTRICAL SYSTEMS

Схема запчастей Case IH F2CFA613A E001 - (55.015.AB[02]) - WIRE HARNESSES, ENGINE (55) - ELECTRICAL SYSTEMS
17
14
16
18
12
15
9
13
3
11
10
21
7
15
2
21
5
10
14
18
4
19
11
6
12
20
1
19
8
7
15
FIT
1:1
100%

Артикул

Название

Примечание

Количество

1

47357021

WIRE HARNESS

Engine

1шт.

2

87637786

WIRE HARNESS

Gearbox

1шт.

3

87664683

WIRE HARNESS

Alternator

1шт.

4

389120

RELAY

1шт.

5

87688537

SUPPORT ASSY.

1шт.

6

87000220

HOSE CLAMP

1шт.

7

120104

BOLT,Hex, M8 x 1.25 x 20mm, Cl 8.8

2шт.

8

43129

BOLT,Hex, M8 x 1.25 x 40mm, LH Thd, Cl 8.8

1шт.

9

43167

BOLT,Hex, M16 x 30mm, Cl 8.8, Full Thd

1шт.

10

9804255

BOLT,Hex, M6 x 1 x 16mm, Full Thd, Cl 8.8

2шт.

11

87698837

FLANGE BOLT,M10 x 30mm, Full Thd, Cl 10.9

2шт.

12

322357

BELLEVILLE WASHER,M6 Bolt Size x 14mm OD x 1.3mm Thk

2шт.

13

140020

WASHER,17.5mm ID x 30mm OD x 3mm Thk

1шт.

14

140045

BELLEVILLE WASHER,M10 Bolt Size x 22mm OD x 1.6mm Thk

2шт.

15

322358

BELLEVILLE WASHER,M8 Bolt Size x 18mm OD x 1.4mm Thk

3шт.

16

9706690

NUT,M8 x 1.25, Cl 8

1шт.

17

86500688

NUT,Hex, M6 x 1.0, Cl 10.9

1шт.

18

86500689

NUT,M10 x 1.5, Cl 10

2шт.

19

86566989

CABLE TIE,208mm L

5шт.

20

86566990

CABLE TIE,292mm OAL x 4.8mm W

4шт.

21

86010402

CLAMP,12.7mm, Coat, 10.3mm Bolt Hole, P Type

2шт.

Выбрано товаров: 21