Запчасти Case IH A301D (04) - ENGINE COOLING SYSTEM

Схема запчастей Case IH A301D - (04) - ENGINE COOLING SYSTEM
16
13
36
24
6
1
26
17
15
7
28
18
4
27
22
23
8
9
21
33
10
12
5
14
30
3
35
29
25
11
12
19
20
34
37
31
32
2
FIT
1:1
100%

Артикул

Название

Примечание

Количество

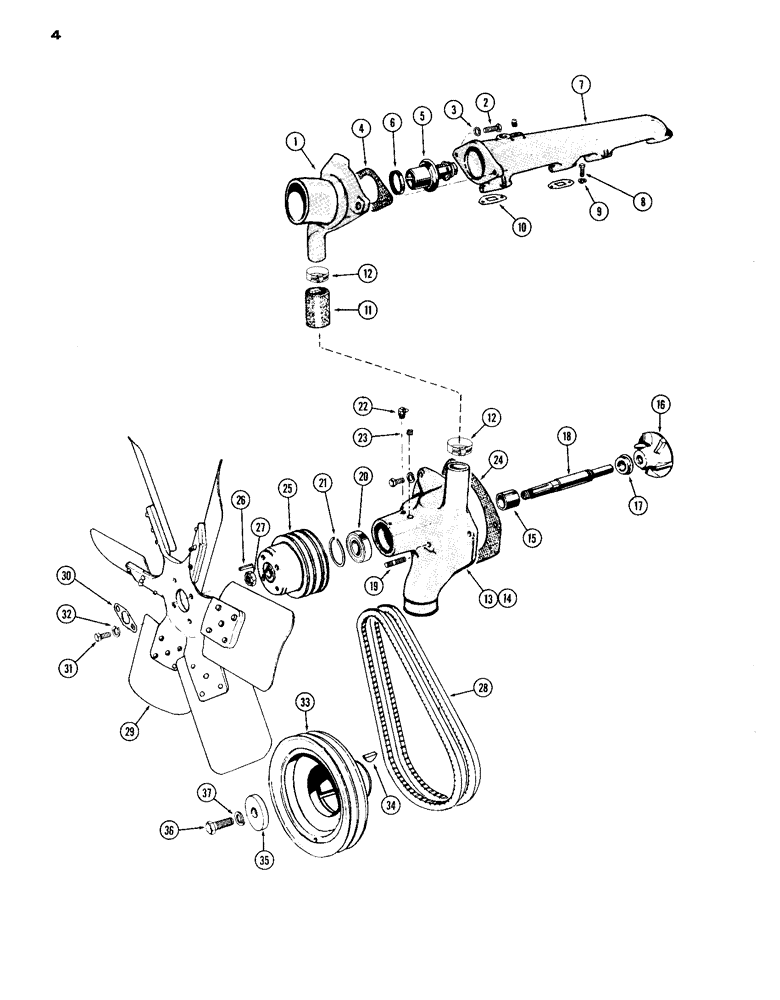
1

A20374

HOUSING

- thermostat

1шт.

2

14-624

BOLT,Hex, 3/8" - 24 x 1-1/2", Gr 5

- 3/8" x 1-1/2" N.F. hex hd

2шт.

3

92-6

LOCK WASHER,3/8"

2шт.

4

O10715AB

X

GASKET -, Serial Range: housing-manifold

1шт.

5

O10716AB

X

THERMOSTAT -, Serial Range: (187deg.-202deg.)

1шт.

6

O10717AB

X

GASKET - thermostat

1шт.

7

A21031

MANIFOLD

- water

1шт.

8

13-518

BOLT,Hex, 5/16" - 18 x 1-1/8", Gr 5

8шт.

9

92-5

LOCK WASHER,5/16"

8шт.

10

O9804AB1

X

GASKET - water manifold

4шт.

11

O10720AB

X

HOSE - water by-pass

1шт.

12

214-256

HOSE CLAMP,#20, 0.81" - 1.75", Type F Worm

CLAMP - hose

2шт.

13

A21459

PUMP

ASSY. - water, complete

1шт.

14

A11496

BODY

ASSY

1шт.

15

O9798AB

X

BUSHING - pump shaft

1шт.

Part of water pump repair kit P/N A24181

1шт.

16

6464A

X

IMPELLER

1шт.

Part of water pump repair kit P/N A24181

1шт.

17

24995

SEAL

1шт.

Part of water pump repair kit P/N A24181

1шт.

18

A23636

SHAFT

- pump and fan

1шт.

Part of water pump repair kit P/N A24181

1шт.

19

A7391

STUD

- generator adj. strap

1шт.

20

O7086AB

X

BEARING - shaft (N.D. #8604)

1шт.

Part of water pump repair kit P/N A24181

1шт.

21

O7084AB

X

SNAP RING - bearing

1шт.

Part of water pump repair kit P/N A24181

1шт.

22

219-54

LUBE NIPPLE,65 Degree Elbow, 1/8" - 27 NPTF

FITTING - 1/8" 67-1/2deg. safety vent

1шт.

23

221-1843

PLUG

- pipe, 3/8" socket hd

1шт.

24

O9797AB

GASKET

- water, Serial Range: pump-block

1шт.

Part of water pump repair kit P/N A24181

1шт.

A24181

KIT, FIRST AID

REPAIR KIT - water pump Includes: Ref. 15, 16, 17, 18, 20, 21, 24, 26 and 30

1шт.

25

A21454

PULLEY - fan and pump drive

1шт.

26

A21075

KEY

-, Serial Range: pulley-shaft

1шт.

Part of water pump repair kit P/N A24181

1шт.

27

86637932

JAM NUT,Jam, 5/8"-18, G5

NUT - jam, 5/8" N.F. hex

1шт.

28

A21457

SET OF BELTS,50.50" L

SET OF 2 BELTS , Fan and generator drive 50.50" L

1шт.

29

A23106

HALF BLADE

FAN

1шт.

30

O3155AB

X

LOCK - fan shaft nut

1шт.

Part of water pump repair kit P/N A24181

1шт.

31

13-614

BOLT,Hex, 3/8" - 16 x 7/8", Gr 5, Full Thd

4шт.

32

92-6

LOCK WASHER,3/8"

4шт.

33

A23644

PULLEY

- fan drive (on crankshaft)

1шт.

34

126-129

WOODRUFF KEY,#C, 5/16" x 1 1/8", HT

Pulley to crankshaft #C, 5/16" x 1 1/8", HT

1шт.

35

A23229

WASHER

-, Serial Range: pulley-crankshaft

1шт.

36

O10282AB

X

BOLT -, Serial Range: pulley-crankshaft

1шт.

37

92-10

LOCK WASHER,5/8"

WASHER, LOCK, 5/8"

1шт.

Выбрано товаров: 47