Запчасти Case IH AFS (05-04) - HARNESS - AFS ADAPTER FOR STEIGER TRACTOR (55) - ELECTRICAL SYSTEMS

Схема запчастей Case IH AFS - (05-04) - HARNESS - AFS ADAPTER FOR STEIGER TRACTOR (55) - ELECTRICAL SYSTEMS
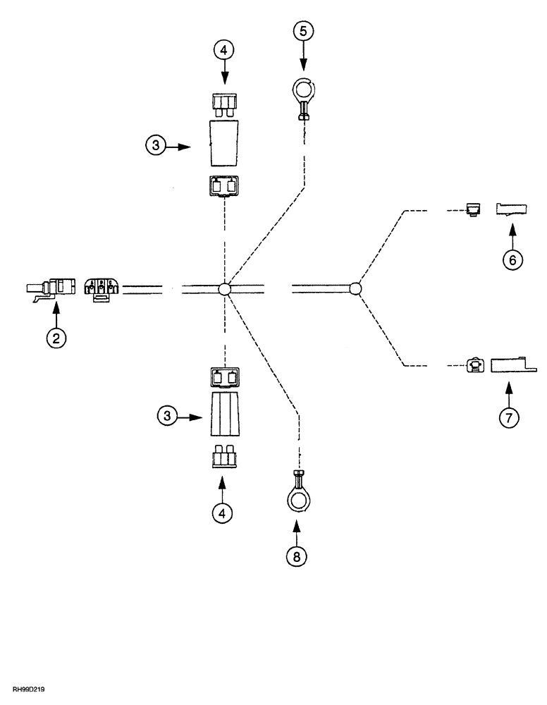
4
6
3
3
8
5
4
2
7
FIT
1:1
100%

Артикул

Название

Примечание

Количество

1

336316A1

HARNESS

AFS Adapter, Includes Ref: 2-8

1шт.

2

245484C1

ELEC CONNECTOR,3 Pin

plug 3 Pin

1шт.

3

247676A1

MULTIPOLE CONNECTOR,Female, 2 Pin

switched fuse

2шт.

4

A149801

FUSE,Lt Blue, 15 Amp

light blue, 15 ampere

2шт.

5

86982786

ELEC. TERMINAL PIN,14 - 16 SAE

terminal, B+

1шт.

6

223-155

ELEC CONNECTOR,Female, 1 Pin

male, single contact

1шт.

7

739070C1

CONNECTOR, ELEC

CONNECTOR single pin

1шт.

8

200329

TERMINAL

CONNECTOR terminal, ground

1шт.

Выбрано товаров: 0