Запчасти Case IH 5088 (55.101.AC[05]) - WIRE HARNESS, LEFT MAIN (55) - ELECTRICAL SYSTEMS

Схема запчастей Case IH 5088 - (55.101.AC[05]) - WIRE HARNESS, LEFT MAIN (55) - ELECTRICAL SYSTEMS
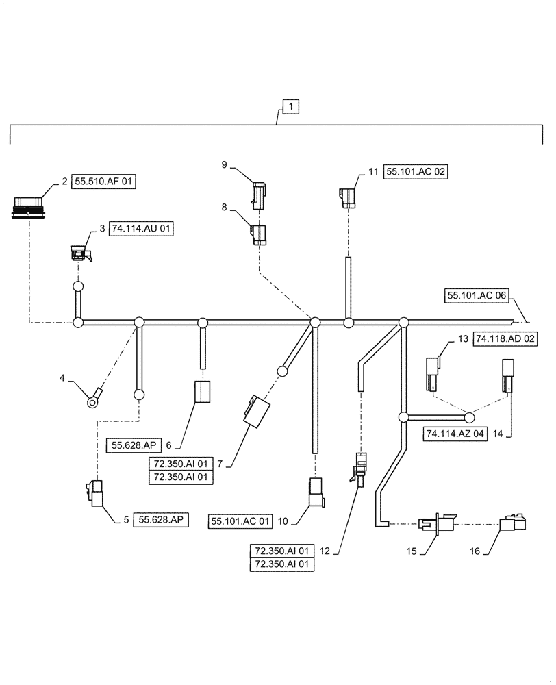
74.118.ad 02
12
2
4
9
16
1
3
14
11
8
6
10
5
15
7
13
72.350.ai 01
72.350.ai 01
55.101.ac 06
72.350.ai 01
72.350.ai 01
55.628.ap
55.628.ap
55.101.ac 01
55.101.ac 02
55.510.af 01
74.114.au 01
74.114.az 04
FIT
1:1
100%

Артикул

Название

Примечание

Количество

1

87676242

WIRE HARNESS

Left Main, Incl 2 - 16

1шт.

2

87708485

WIRE CONNECTOR

To Cab, X-003

1шт.

3

87747313

ELEC CONNECTOR

Sieve Adjustment, X-122

1шт.

4

47629662

TERMINAL

Chassis Ground

1шт.

5

84074635

CONTACT HOUSING,Female, 3 Pole

Concave Position, X-223

1шт.

5

84074639

LOCKING TAB,Wedge Lock

Concave Position, X-223

1шт.

6

87693325

ELEC CONNECTOR,Female, 2 Cavities

Concave Motor, X-222

1шт.

7

87708147

ELEC CONNECTOR,Female, 4 Cavities

Separator/Unloader Auger, X-249

1шт.

8

87382910

WIRE CONNECTOR,Female, 3 Cavities

Underpanel Lights, X-230

1шт.

8

84395358

TERMINAL

Underpanel Lights, X-230

3шт.

9

87382911

WIRE CONNECTOR,Male, 3 Cavities

Dust Cap, X-230A

1шт.

9

84279937

PLUG,Apex, 2.80mm

Dust Cap, X-230A

3шт.

10

84146315

ELEC CONNECTOR

Rotor Loss Sensor, X-226

1шт.

11

87382922

WIRE CONNECTOR,Female, 10 Cavities

To Right Side Harness, X-179

1шт.

11

84395356

TERMINAL,Female, 2.8mm, 18-20

To Right Side Harness, X-179

5шт.

11

84395358

TERMINAL

To Right Side Harness, X-179

5шт.

12

87644909

WIRE CONNECTOR,Female, 3 Pins

Beater/Chopper Sensor, X-227

1шт.

13

84146316

ELEC CONNECTOR

Lower Sieve, X-237

1шт.

14

84146316

ELEC CONNECTOR

Upper Sieve, X-238

1шт.

15

84146319

3 WAY CONNECTION

Plug In Service Light, X-225

1шт.

16

87695580

ELEC CONNECTOR,Female, 3 Pole

Dust Cap, X-225A

1шт.

Выбрано товаров: 21