Запчасти Case IH 5088 (55.510.AF[05]) - WIRE HARNESS, CAB MAIN, CONTINUED (55) - ELECTRICAL SYSTEMS

Схема запчастей Case IH 5088 - (55.510.AF[05]) - WIRE HARNESS, CAB MAIN, CONTINUED (55) - ELECTRICAL SYSTEMS
41.101.ab 01
5
11
13
9
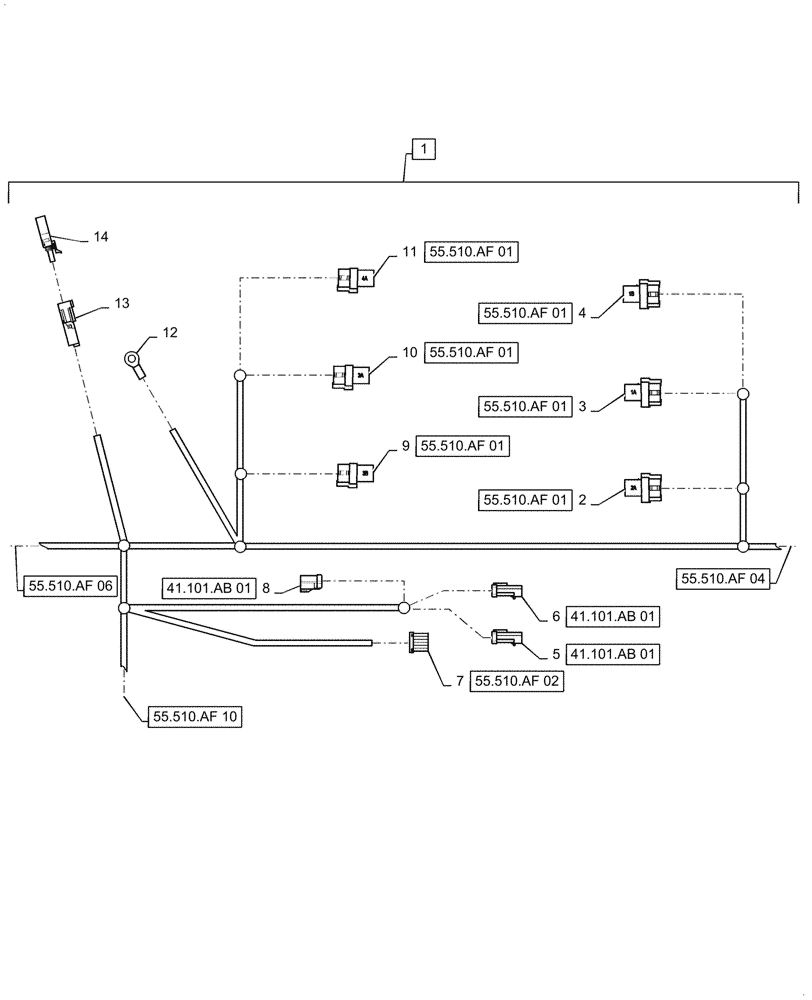
1
4
12
3
10
14
6
7
8
2
55.510.af 06
55.510.af 10
55.510.af 04
41.101.ab 01
55.510.af 01
55.510.af 01
55.510.af 01
55.510.af 01
55.510.af 01
55.510.af 01
55.510.af 02
41.101.ab 01
FIT
1:1
100%

Артикул

Название

Примечание

Количество

1

84600311

WIRE HARNESS

Cab Main, Incl 2 - 14, Start Serial: Y9G001395

1шт.

1

84131646

WIRE HARNESS

Cab Main, Incl 2 - 14, Serial Range: -Y9G001395

1шт.

2

87410949

CONTACT HOUSING,Female, 26 Pole

CXCM, X-016

1шт.

3

87410948

CONTACT HOUSING,Female, 26 Pole

CXCM, X-017

1шт.

4

87410946

MULTIPOLE CONNECTOR,Female, 34 Cavities

CXCM, X-018

1шт.

5

87382927

ELEC CONNECTOR,Male, 14 Cavities

Steering Column, X-068

1шт.

6

87382929

WIRE CONNECTOR,Male, 14 Cavities

Steering Column, X-067

1шт.

7

87691063

ELEC CONNECTOR

Headlamp Dipping Relay, X-076

1шт.

8

87382910

WIRE CONNECTOR,Female, 3 Cavities

Steering Wheel Sensor, X-304

1шт.

9

87410947

MULTIPOLE CONNECTOR,Female, 34 Pole

CXCM, X-019

1шт.

10

87419488

MULTIPOLE CONNECTOR,Female, 26 Pole

CXCM, X-020

1шт.

11

87419489

MULTIPOLE CONNECTOR,Female, 26 Pole

CXCM, X-021

1шт.

12

84397999

TERMINAL

Main Power Feed

1шт.

13

245488C1

ELEC CONNECTOR,6 Pin

Park Brake Solenoid, X-022

1шт.

14

131737A1

DIODE

Module, X-022A

1шт.

Выбрано товаров: 15