Запчасти Case IH 7088 (55.101.AC[08]) - WIRE HARNESS, FRONT LOWER (55) - ELECTRICAL SYSTEMS

Схема запчастей Case IH 7088 - (55.101.AC[08]) - WIRE HARNESS, FRONT LOWER (55) - ELECTRICAL SYSTEMS
21.114.al 01
10
5
6
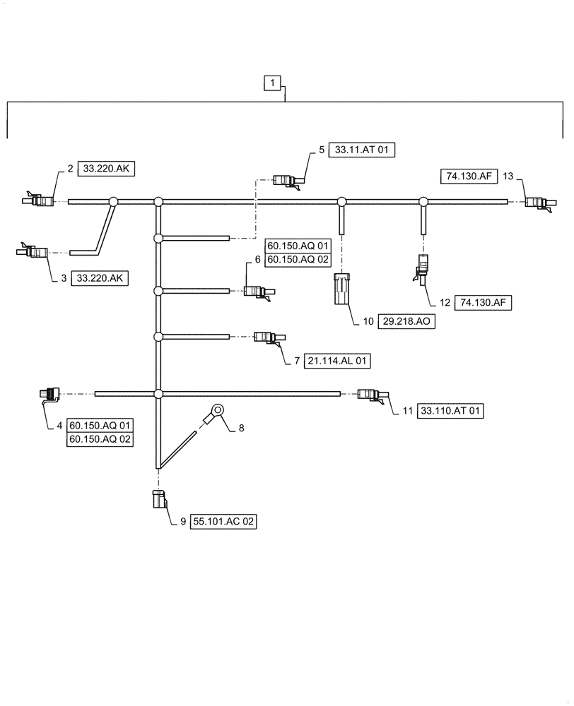
1
13
12
3
9
8
2
4
7
11
60.150.aq 01
60.150.aq 01
29.218.ao
60.150.aq 02
60.150.aq 02
55.101.ac 02
33.110.at 01
33.11.at 01
74.130.af
74.130.af
33.220.ak
33.220.ak
FIT
1:1
100%

Артикул

Название

Примечание

Количество

1

84566786

WIRE HARNESS

Front Lower, Incl 2 - 13

1шт.

2

87692855

CONTACT HOUSING,Male, 2 Cavities

Trans Ball Switch, X-389

1шт.

3

87692855

CONTACT HOUSING,Male, 2 Cavities

Trans Ball Switch, X-388

1шт.

4

84078681

WIRE CONNECTOR,Female

Header Lift Pressure, X-390

1шт.

5

87692855

CONTACT HOUSING,Male, 2 Cavities

Park Break Pressure, X-206

1шт.

6

87692855

CONTACT HOUSING,Male, 2 Cavities

Feeder Clutch Solenoid, X-208

1шт.

7

87692855

CONTACT HOUSING,Male, 2 Cavities

Ground Speed Sensor, X-209

1шт.

8

84401313

Chassis Ground

TERMINAL

1шт.

9

87382926

WIRE CONNECTOR,Female, 14 Cavities

To RH Harness, X-219

1шт.

9

84395356

TERMINAL,Female, 2.8mm, 18-20

To RH Harness, X-219

7шт.

9

84395358

TERMINAL

To RH Harness, X-219

7шт.

10

87686736

ELEC CONNECTOR

Variable Propulsion Motor, X-210

1шт.

10

84806458

COLLAR

Lock, Variable Propulsion Motor, X-210

1шт.

11

87692855

CONTACT HOUSING,Male, 2 Cavities

Park Brake Solenoid, X-207

1шт.

12

87692855

CONTACT HOUSING,Male, 2 Cavities

Fan Speed Sensor, X-212

1шт.

13

87692855

CONTACT HOUSING,Male, 2 Cavities

Clean Grain Speed Sensor, X-213

1шт.

Выбрано товаров: 16