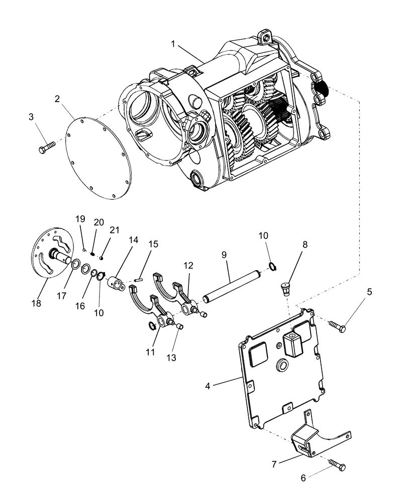
Запчасти Case IH AFX8010 (K.40.C.44[1]) - SHIFTING COMPONENTS, ROTOR GEARBOX K - Crop Processing

Схема запчастей Case IH AFX8010 - (K.40.C.44[1]) - SHIFTING COMPONENTS, ROTOR GEARBOX K - Crop Processing
8
10
10
6
11
2
5
4
12
15
19
3
9
16
13
21
20
1
7
14
18
17
FIT
1:1
100%

Артикул

Название

Примечание

Количество

1

87280565

HOUSING

With Bolt On Input Shaft Cover, For Gearbox 87108125

1шт.

1

87282569

HOUSING

For Gearboxes 87282405 and 87696391

1шт.

2

87280569

COVER

Rear, For Gearbox 87282405 and 87108125 ( pilot gearbox )

1шт.

2

87673484

COVER

Rear, For Gearbox 87696391

1шт.

3

628-10020

BOLT,Hex, M10 x 1.5 x 20mm, Cl 10.9, Full Thd

8шт.

Gearbox 87696391 uses 7 of ref 3, and 1 of 3a, the other gearboxes just use 8 of ref 3

1шт.

3a

725583

HEX SOC SCREW,Flat, M10 x 1.5 x 20mm, Cl 8.8

Hex Soc FLH M10x20 8.8 ZND, For Gearbox 87696391 Only

1шт.

4

87280566

COVER

Side, For 87108125

1шт.

5

628-10025

BOLT,Hex, M10 x 1.5 x 25mm, Cl 10.9, Full Thd

5шт.

7

87280961

BRACKET

Shift Cable

1шт.

8

219-436

BREATHER,3/8" - 18 NPT, Short, W/ Washer

1шт.

9

87280505

SHIFT RAIL

1шт.

10

800-5125

CIRCLIP,M25, External

3шт.

11

87280503

SHIFTER FORK

1шт.

12

87281245

SHIFTER FORK

2nd & 3rd Gear

1шт.

13

87281117

BUSHING,12mm ID x 15mm OD x 16.5mm L

2шт.

14

87280568

LEVER

1шт.

15

838-3630

PIN,M6 x 30, Coiled

1шт.

16

14457580

O-RING,0.103" Thk x 0.799" ID, -117, Cl 5, 75 Duro

1шт.

17

87034239

WASHER,25mm ID x 36mm OD x 2mm Thk

2шт.

18

87280506

CAM

Shift

1шт.

19

211-1010

BALL,5/16" OD

1шт.

20

87281285

SPRING

Compression

1шт.

21

878-10810

SET SCREW,M8 x 10mm

1шт.

Выбрано товаров: 24