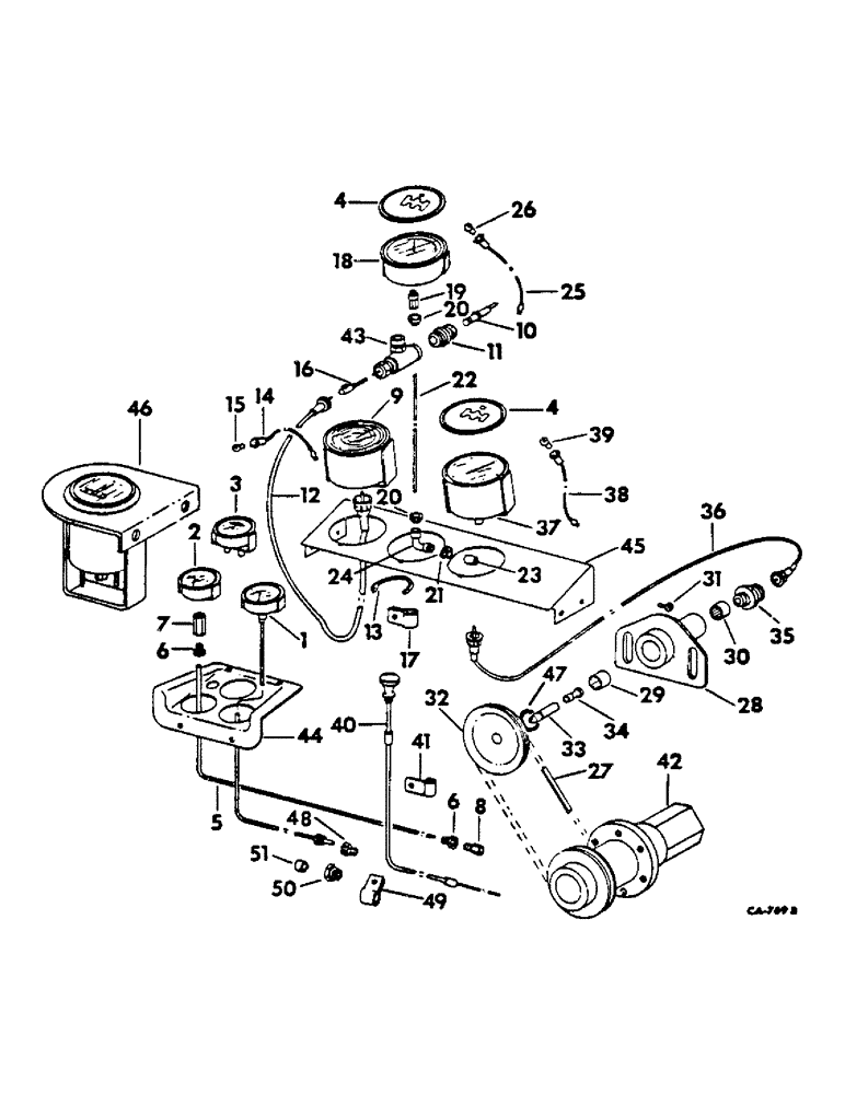
Запчасти Case IH 615 (11-02) - INSTRUMENTS, INSTRUMENT AND GAUGES Instruments

Схема запчастей Case IH 615 - (11-02) - INSTRUMENTS, INSTRUMENT AND GAUGES Instruments
48
32
38
36
20
42
2
21
16
39
26
18
33
35
23
6
50
25
34
12
9
30
14
29
6
49
51
22
1
37
44
45
20
7
8
31
43
3
15
24
10
40
19
4
46
17
28
27
47
13
41
11
5
4
FIT
1:1
100%

Артикул

Название

Примечание

Количество

170882C91

PARTS ACCESSORY, engine load indicator, not used w/diesel engine, includes ref nos 18 thru 24, 38 and 39

1шт.

1

151726C91

GAUGE ASSY.

GAUGE ASSY, heat indicator

1шт.

2

393488R91

SWITCH

GAUGE ASSY, oil pressure

1шт.

3

154818C91

GAUGE ASSY.

GAUGE ASSY, charge indicator

1шт.

4

167008C1

PLUG, instrument panel, serial no. 8000 and below, not used when cylinder tachometer and engine load indicator are installed

2шт.

5

TUBE, oil pressure gauge, use 108 in. of 1/8 in. OD copper tubing from 50 ft roll marked 995059R1

1шт.

6

222-500

TUBE NUT,5/16" - 24 NPT

NUT, 5/16-24 hi-duty tube fitting

2шт.

7

19715R1

HYD CONNECTOR,Fem, 5/16"-24

CONNECTOR, 1/8 NPTF fem hi-duty tube fitting

1шт.

8

59939D

HYD CONNECTOR,1/8" NPT x 5/16"-24

CONNECTOR, 1/8 NPTF male hi-duty tube fitting

1шт.

9

160700C91

SPEEDOMETER

ASSY

1шт.

10

673050R91

SHAFT

TIP & WASHER ASSY, speedometer, serial number 8000 and below

1шт.

11

128584HX

SLEEVE

& SEAL ASSY, speedometer, serial number 8000 and below

1шт.

12

172207C1

CABLE

SHAFT ASSY, speedometer flexible

1шт.

13

702093C1

CABLE TIE

CLAMP, speedometer flexible shaft

4шт.

14

SOCKET ASSY, instrument light, refer to group 8 under wiring diagram for unit listing

1шт.

15

BULB, instrument gauge, refer to group 8 under wiring diagram for unit listing

1шт.

16

163617C1

PIN

TIP, angle joint drive

1шт.

17

589980R2

CLIP

speedometer flexible shaft angle

1шт.

18

168936C1

GAUGE ASSY, engine load indicator, not diesel engine

1шт.

19

165205C1

CONNECTOR, vacuum tube, not diesel engine

1шт.

20

165207C1

NUT

vacuum tube, not diesel engine

2шт.

21

389908R91

ADAPTER

ASSY, not diesel engine

1шт.

22

HOSE, engine indicator, not diesel, order 13-ft 2 in. of 628461R1 nylon hose, 1/8 OD

1шт.

23

112877

ADAPTER,1/4" NPT Male x 1/8" NPT Fem

REDUCER, 1/8 x 1/4 plain brass pipe connector, not diesel engine

1шт.

24

289970C91

FITTING

ELBOW, 1/8 pipe to 1/8 tube male 90 deg, not diesel engine

1шт.

25

SOCKET ASSY, instrument light, refer to group 8 under wiring diagram for unit listing, not diesel engine

1шт.

26

BULB, instrument gauge no. 57, refer to goup 8 under wiring diagram for unit listing, not diesel engine

1шт.

27

171146C1

BELT,0.240" W x 44.28" L

V-BELT , Cyl speed indicator drive 0.240" W x 44.28" L

1шт.

28

171147C11

HOUSING

W/BRGS, tachometer jackshaft, includes ref nos 29 and 30

1шт.

18778R1

SCREW,Hex, 3/8"-16 x 3/4", G2

BOLT, 3/8 x 3/4 ZND hex-hd mach

2шт.

120382

LOCK WASHER,Helical Spring, 3/8"

WASHER, LOCK, 3/8"

2шт.

120394

WASHER,3/8", SAE

WASHER, 13/32 x 13/16 x 16 ga

2шт.

29

490509R91

NEEDLE BEARING

ASSY, tachometer jackshaft outer

1шт.

30

336180R91

NEEDLE BEARING

ASSY, tachometer jackshaft inner

1шт.

31

80717

LUBE NIPPLE,45 Degree, 1/8" NPT x 7/8" lg

FITTING, 1/8-27 PTF 45 deg angle

1шт.

32

164887C1

PULLEY

tachometer driven, 4 in. O.D.

1шт.

137258

COTTER PIN

3/16" x 1 3/4"

1шт.

33

173582C91

SHAFT

JACKSHAFT ASSY, tachometer drive, includes ref no. 34

1шт.

21471R1

WASHER

21/32 x 1 x 11 ga C-Z

1шт.

21796R1

WASHER

21/32 x 1 x 16 ga C-Z

2шт.

34

164892C1

BUSHING

drive

1шт.

35

164884C1

ADAPTER

UNION, tachometer flexible shaft

1шт.

36

164883C91

HOSE ASSY.

SHAFT ASSY, tachometer flexible

1шт.

37

159884C91

INDICATOR

TACHOMETER ASSY, cyl

1шт.

38

SOCKET ASSY, instrument light, refer to goup 8 under wiring diagram for unit listing

1шт.

39

BULB, instrument gauge no. 57, refer to goup 8 under wiring diagram for unit listing

1шт.

40

174488C1

CABLE

ASSY, choke, gasoline engine

1шт.

41

362127R1

CLIP

choke cable, gasoline engine

2шт.

42

HUB, cylinder driven, refer to group 21 under cylinder drive and slip clutch for unit listing

1шт.

43

160701C1

DRIVE

JOINT ASSY, speedometer flexible shaft angle, belt drive 1. to .866 ratio

1шт.

43

156870C91

JOINT

ASSY, speedometer flexible shaft angle, hydrostatic drive, 10 1.2 ratio, serial number 12000 and below

1шт.

44

SUPPORT, operators instrument gauge, refer to group 13 under instrument panel cover and operators shroud for unit listing

1шт.

45

COVER, instrument gauge panel, refer to group 13 under instrument panel cover and operators shroud for unit listing

1шт.

46

407206R1

KIT

hour meter, parts accessory

1шт.

47

324050R1

SNAP RING

tachometer jackshaft

1шт.

48

221-93

REDUCER,Hex, 3/4" x 1/2" NPT

ADAPTER, 3/4-1/2 ZID reducing pipe, diesel engine, serial no. 8000 and below

1шт.

49

140577

CLAMP, choke cable, gasoline engine

1шт.

50

537487R1

ADAPTER

water temperature gauge, serial number 8000 and below

1шт.

51

(Not used in this application)

1шт.

Выбрано товаров: 59