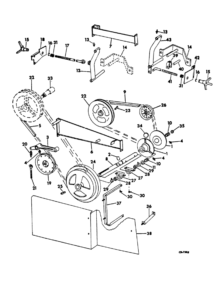
Запчасти Case IH 914 (24-4) - CLEANING FAN AND DRIVE, FAN DRIVE (15) - CLEANING

Схема запчастей Case IH 914 - (24-4) - CLEANING FAN AND DRIVE, FAN DRIVE (15) - CLEANING
12
31
16
19
43
5
38
2
10
4
36
40
7
4
2
3
27
29
30
15
17
13
11
33
35
27
9
30
10
21
42
37
14
29
18
22
23
28
26
8
6
13
31
16
39
41
4
28
14
1
32
20
34
1
24
15
FIT
1:1
100%

Артикул

Название

Примечание

Количество

1

171712C2

PULLEY

fan drive half, 8 in OD

2шт.

617943R1

PIN,5/16" x 2 1/2", Coiled

2шт.

2

359141R1

RING, SNAP

RING, fan drive cross shaft snap

2шт.

180175

BOLT,Hex, 1/2" - 13 x 1 1/4", Gr 5

SCREW, 1/2 x 1-1/4 znd hex-hd cap

1шт.

120384

WASHER,1/2"

LOCK, 1/2"

2шт.

3

169814C1

ARM, fan drive belt tightener

1шт.

20328R1

COTTER PIN,3/16" x 1 1/2"

3/16" x 1 1/2"

1шт.

668752R1

WASHER

29/32 x 1-1/4 x 16 ga C-Z

2шт.

4

219-8

LUBE NIPPLE,1/4" - 28 NPTF

FITTING, 1/4-28 str lub

3шт.

5

169708C1

V-BELT,1.26" W x 133.88" L

Fan Drive Cross Shaft 1.26" W x 133.88" L

1шт.

6

169709C1

SUPPORT ASSY, fan cross shaft left, serial no. 725 and below

1шт.

18495R1

BOLT,Hex, 3/8" - 16 x 1 1/4", Gr 2

3/8 x 1-1/4 znd hex-hd mach

2шт.

120377

NUT,3/8" - 16, Gr 5

2шт.

20328R1

COTTER PIN,3/16" x 1 1/2"

3/16" x 1 1/2"

1шт.

120382

LOCK WASHER,Helical Spring, 3/8"

WASHER, LOCK, 3/8"

2шт.

178375R1

WASHER

25/32 x 1-1/4 x 16 ga C-Z

2шт.

7

169714C1

SUPPORT ASSY, fan cross shaft right, serial no. 725 and below

1шт.

18495R1

BOLT,Hex, 3/8" - 16 x 1 1/4", Gr 2

3/8 x 1-1/4 znd hex-hd mach

6шт.

120377

NUT,3/8" - 16, Gr 5

6шт.

120382

LOCK WASHER,Helical Spring, 3/8"

WASHER, LOCK, 3/8"

6шт.

8

171711C1

SHAFT, fan drive cross

1шт.

608085R1

WASHER

1-13/32 x 2 x 16 ga C-Z

2шт.

9

169719C1

V-BELT,1.00" W x 66.16" L

Fan Drive 1.00" W x 66.16" L

1шт.

10

381493R1

SPRING

fan drive pulley actuating

2шт.

11

24605R1

WASHER, fan drive pulley spring

2шт.

12

169720C1

ARM ASSY, fan drive idler, serial no. 897 and below

1шт.

13

219-8

LUBE NIPPLE,1/4" - 28 NPTF

FITTING, 1/4-28 str lub

1шт.

14

169725C1

BRACKET ASSY, fan idler arm pivot

1шт.

18494R1

BOLT,Hex, 3/8" - 16 x 1", Gr 2

3/8 x 1 znd hex-hd mach

4шт.

120377

NUT,3/8" - 16, Gr 5

4шт.

120382

LOCK WASHER,Helical Spring, 3/8"

WASHER, LOCK, 3/8"

4шт.

15

169705C1

HANDLE

fan speed control

1шт.

16

454417R1

SNAP RING,#100, Ext

Ring, Snap, , fan control handle #100, Ext

1шт.

17

169728C1

ROD, fan speed control, serial no. 897 and below

1шт.

187988

COTTER PIN,3/16" x 1 1/4"

PIN, SPLIT (COTTER), 3/16" x 1 1/4"

1шт.

21932R1

HEADED PIN,1/2" x 2"

PIN, 1/2 x 2 C-Z std-hd

1шт.

18

169803C1

SUPPORT, fan speed control crank inner, serial no. 897 and below

1шт.

18495R1

BOLT,Hex, 3/8" - 16 x 1 1/4", Gr 2

3/8 x 1-1/4 znd hex-hd mach

2шт.

120377

NUT,3/8" - 16, Gr 5

2шт.

120382

LOCK WASHER,Helical Spring, 3/8"

WASHER, LOCK, 3/8"

2шт.

19

663887R91

PULLEY,203.2mm Idler Dia x 214.63mm OD x 48.42mm W

fan cross shaft drive belt tightener 8-3/4 in OD

1шт.

20299R1

BOLT, 5/8 x 3-3/4 znd hex-hd mach

1шт.

124589

BALL STUD,Hex, 5/8" - 11 x 2", Gr 5

5/8 C-Z hex

1шт.

492-11062

BEARING WASHER,5/8"

WASHER, LOCK, 5/8"

1шт.

608701R1

WASHER

21/32 x 1-1/4 x 16 ga C-Z

6шт.

20

384296R2

VALVE SPRING

SPRING, fan cross shaft drive belt tightener pulley

1шт.

21

556482R1

BOLT, fan cross shaft drive belt tightener pulley draw

1шт.

120378

NUT,Hex, 1/2" - 13, Gr 5

NUT, 1/2"-13, G5

2шт.

178373R1

WASHER

17/32 x 1 x 16 ga C-Z

1шт.

22

171713C1

PULLEY, fan driven, 11.62 in OD

1шт.

23

Q3932

KEY,Gib, 5/16" Sq x 2"

3/8 x 2-3/4 gib hd

1шт.

24

169973C1

PULLEY, fan cross shaft driven, 16-3/4 in OD

1шт.

25

Q3952

KEY,Gib, 3/8" Sq x 2 3/4"

3/8 x 2-3/4 gib

1шт.

26

170146C1

PULLEY

fan drive belt tightener, 5-3/4 in OD

1шт.

19264R1

BOLT,Hex, 1/2" - 13 x 4 1/4", Gr 2

1/2 x 4-1/4 znd hex-hd mach

1шт.

120378

NUT,Hex, 1/2" - 13, Gr 5

NUT, 1/2"-13, G5

1шт.

120384

WASHER,1/2"

LOCK, 1/2"

1шт.

178373R1

WASHER

17/32 x 1 x 16 ga C-Z

6шт.

27

173564C91

BEARING

W/PILLOW BLOCK, fan cross shaft, includes ref. no. 28 and 29

2шт.

18497C1

BOLT, 1/2 x 1-3/4 znd hex-hd mach

4шт.

120378

NUT,Hex, 1/2" - 13, Gr 5

NUT, 1/2"-13, G5

4шт.

120384

WASHER,1/2"

LOCK, 1/2"

4шт.

607895R1

WASHER

17/32 x 1 x 11 ga C-Z

4шт.

460908R1

WASHER

17/32 x 1-1/2 x 11 ga C-Z

8шт.

28

164774C91

BEARING

fan cross shaft

2шт.

29

517645R11

COLLAR

W/SET SCREW LKG

2шт.

102592

SET SCREW,Hex Skt, 3/8" - 16 x 3/8"

SCREW, 3/8 x 3/8 hex-soc-hd cup-pt set

2шт.

30

109461

LUBE NIPPLE,1/8"-27 x .66 lg

NIPPLE, LUBE, , NPT 1/8"-27 x .66 lg

2шт.

31

12209D

SPRING

fan control handle

1шт.

32

PULLEY, cylinder beater drive, refer to cylinder beater drive unit for listing

1шт.

33

SHAFT ASSY, cylinder beater, refer to cylinder beater, grate and concave unit for listing

1шт.

34

157724C91

OIL SEAL

fan drive oil

2шт.

35

171710C1

WASHER, drive pulley spring outer

1шт.

180175

BOLT,Hex, 1/2" - 13 x 1 1/4", Gr 5

SCREW, 1/2 x 1-1/4 znd hex-hd cap

1шт.

120384

WASHER,1/2"

LOCK, 1/2"

1шт.

36

171864C11

SUPPORT ASSY, shield rear

1шт.

18673R1

CARRIAGE BOLT,Short Sq Nk, 5/16" - 18 x 1/2", Gr 2

BOLT, 5/16 x 1/2 znd sq-nk crg

1шт.

938017R1

FLANGE NUT,Flg, USR, 5/16"-18

5/16 C-Z flange lock

1шт.

37

171868C11

SUPPORT ASSY, shield center

1шт.

18764R1

HARDWARE,Hex, 5/16"-18 x 3/4", G2

BOLT, 5/16 x 3/4 znd hex-hd mach

2шт.

938017R1

FLANGE NUT,Flg, USR, 5/16"-18

5/16 C-Z flange lock

2шт.

38

171869C1

SHIELD, fan and unloader jackshaft

1шт.

159700C1

NUT

5/16 C-Z wing

4шт.

39

167325C11

CLAMP

ASSY, fan speed indicator

1шт.

18654R1

BOLT,Hex, 1/4" - 20 x 3/4", Gr 2

1/4 x 3/4 C-Z hex-hd mach

1шт.

40

U17024

PIN

ROD, fan speed indicator

1шт.

41

173598C1

ROD, fan speed control, serial no. 898 and above

1шт.

18481R1

COTTER PIN,3/16" x 1"

PIN, SPLIT (COTTER), 3/16" x 1"

1шт.

178374R1

WASHER

17/32 x 1-1/4 x 16 ga C-Z

1шт.

42

173597C1

SUPPORT, fan speed control crank inner, serial no. 898 and above

1шт.

18495R1

BOLT,Hex, 3/8" - 16 x 1 1/4", Gr 2

3/8 x 1-1/4 znd hex-hd mach

2шт.

120377

NUT,3/8" - 16, Gr 5

2шт.

120382

LOCK WASHER,Helical Spring, 3/8"

WASHER, LOCK, 3/8"

2шт.

43

173595C1

ARM ASSY, fan drive idler, serial no. 898 and above

1шт.

Выбрано товаров: 94