Запчасти Case IH 420 (09E-08) - CAB - CONSOLE, RIGHT HAND (10) - CAB & AIR CONDITIONING

Схема запчастей Case IH 420 - (09E-08) - CAB - CONSOLE, RIGHT HAND (10) - CAB & AIR CONDITIONING
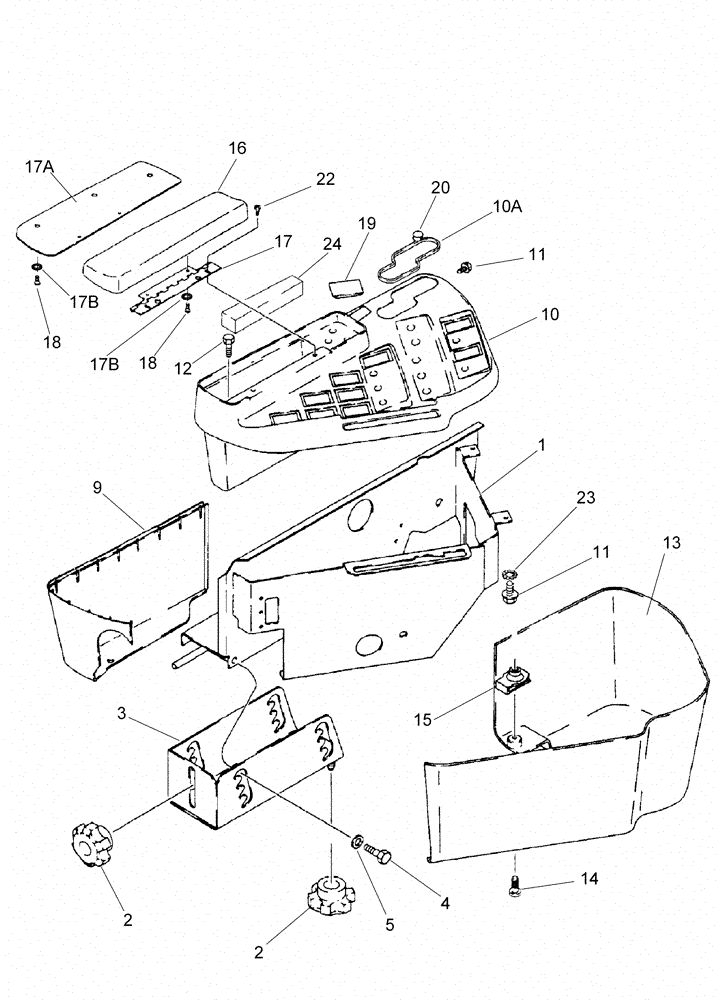
1
22
20
11
23
5
17b
18
18
4
15
14
24
11
3
19
10a
13
16
2
10
17b
17a
17
9
12
2
FIT
1:1
100%

Артикул

Название

Примечание

Количество

1

117580A6

CONSOLE

1шт.

2

118781A1

KNOB

3шт.

3

117107A2

SUPPORT

1шт.

4

814-8035

BOLT,Hex, M8 x 1.25 x 35mm, Cl 8.8

4шт.

5

895-15008

WASHER,9mm ID x 20mm OD x 1.6mm Thk

4шт.

9

130412A1

COVER

Rear

1шт.

Model Year 2008 And Prior

1шт.

9

87613246

COVER

Rear

1шт.

Model Year 2009 And After

1шт.

87457639

BRACKET

Right Hand, Inc. 10, 10A, 10B, Serial Range: -Y8T013001

1шт.

87730719

COVER ASSY

Right Hand, Inc. 10, 10A, 10B, Start Serial: Y8T013001

1шт.

84128344

CONSOLE

Right Hand, Inc. 10, 10A, 10B

1шт.

Model Year 2009 And After

1шт.

10

87307823

BRACKET

Cover, Right Hand

1шт.

10

NSS

NOT SOLD SEPARAT

COVER, Right Hand Console

1шт.

Model Year 2009 And After

1шт.

10a

128833A2

GUIDE

1шт.

10b

87457923

DECAL

Package, Console (Not Shown)

1шт.

11

841-4410

SCREW,HWH, M4 x 10mm, Cl 4.8

2шт.

12

614-6030

BOLT,Hex, M6 x 1 x 30mm, Cl 8.8, Full Thd

1шт.

13

118321A2

SKIRT

Front

1шт.

Model Year 2008 And Prior

1шт.

13

87613245

COVER

Front

1шт.

Model Year 2009 And After

1шт.

14

440-1106

SCREW,Cross Pan Hd, #10-24 x 3/8"

4шт.

15

131-861

SPRING NUT,Tinn, U, #10-24

4шт.

16

128970A2

ARMREST

Inc. 17 - 18

1шт.

17

128849A2

HINGE

1шт.

17a

185546A1

PLATE

1шт.

17b

87481591

LOCK WASHER

5шт.

18

87481583

SCREW,M4 x 0.7 x 0.7mm

Arm Rest Back Plate

5шт.

19

245918C1

LENS

Blanking, Rocker Switch Opening

1шт.

20

353-42

PLUG

3/8, Switch Opening

1шт.

22

841-4410

SCREW,HWH, M4 x 10mm, Cl 4.8

2шт.

24

251495A1

FOAM

1шт.

25

282056A1

PLUG

If Used (Not Shown)

1шт.

26

86625129

PLUG,Dome, 1" Hole, Nylon

1шт.

23

493-81000

LOCK WASHER,Ext-Int Tooth, #10

2шт.

Выбрано товаров: 38