Запчасти Case IH 635 (55.100.13[02]) - HARNESS, VALVE BLOCK, MODEL YEAR 2009 AND AFTER (55) - ELECTRICAL SYSTEMS

Схема запчастей Case IH 635 - (55.100.13[02]) - HARNESS, VALVE BLOCK, MODEL YEAR 2009 AND AFTER (55) - ELECTRICAL SYSTEMS
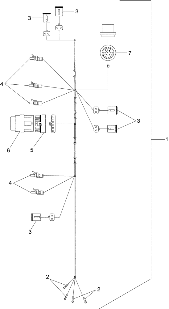
7
5
3
6
1
3
2
3
4
2
3
4
FIT
1:1
100%

Артикул

Название

Примечание

Количество

1

84181294

WIRE HARNESS

Valve Block, Inc. 2-7

1шт.

2

NSS

NOT SOLD SEPARAT

TERMINAL, Ground

4шт.

3

NSS

NOT SOLD SEPARAT

CONNECTOR, 2-Pin, Drum Tilt Raise, Module Tilt/Lower, Module Raise, Drum Spread, Drum Compact

5шт.

4

NSS

NOT SOLD SEPARAT

CONNECTOR, 2-Pin, Jammer, Brakes, Hydraulic Brake Pressure, Lube, Fan

5шт.

5

245488C1

ELEC CONNECTOR,6 Pin

6-Pin, Diode

1шт.

6

127290A1

DIODE

1шт.

7

87700160

ELEC CONNECTOR

23-Pin

1шт.

Выбрано товаров: 7