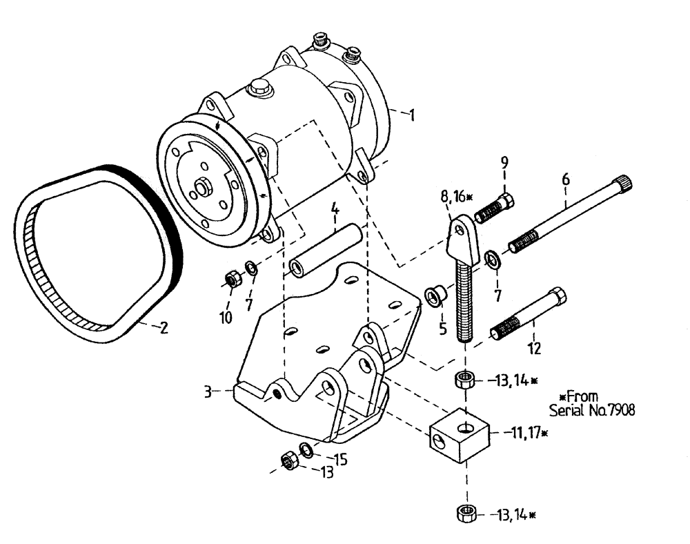
Запчасти Case IH 7000 (A05-85) - AIR CONDITIONER COMPRESSOR, MOUNT AND BELT, (6CT) Mainframe & Functioning Components

Схема запчастей Case IH 7000 - (A05-85) - AIR CONDITIONER COMPRESSOR, MOUNT AND BELT, (6CT) Mainframe & Functioning Components
11
10
8
5
15
9
6
16
17
13
12
7
14
4
13
14
13
2
1
3
7
FIT
1:1
100%

Артикул

Название

Примечание

Количество

1

00137292

COMPRESSOR

1шт.

2

00154223

BELT

V

1шт.

3

87229625

MOUNTING PARTS

1шт.

4

87235497

BUSHING,10.3mm ID x 25.4mm OD x 83.3mm L

SPACER

1шт.

5

87235498

SPACER

1шт.

6

FC110140

SCREW,M10 x 1.5 x 140mm

1шт.

7

WB100000

WASHER

2шт.

8

87235660

SPECIAL BOLT

(up to and including serial #7907)

1шт.

9

FA110050

BOLT

1шт.

10

NC110000

NUT

1шт.

11

87229654

BLOCK ASSY.

(up to and including serial #7907)

1шт.

12

FA112080

BOLT

1шт.

13

NA112000

NUT

(up to and including serial #7907)

3шт.

14

NA116000

NUT

(serial #7908 and onwards)

2шт.

15

WB120000

WASHER

1шт.

16

87237012

ADJUSTMENT SCREW,150mm L

BOLT (serial #7908 and onwards)

1шт.

17

87237016

BLOCK

(serial #7908 and onwards)

1шт.

Выбрано товаров: 17