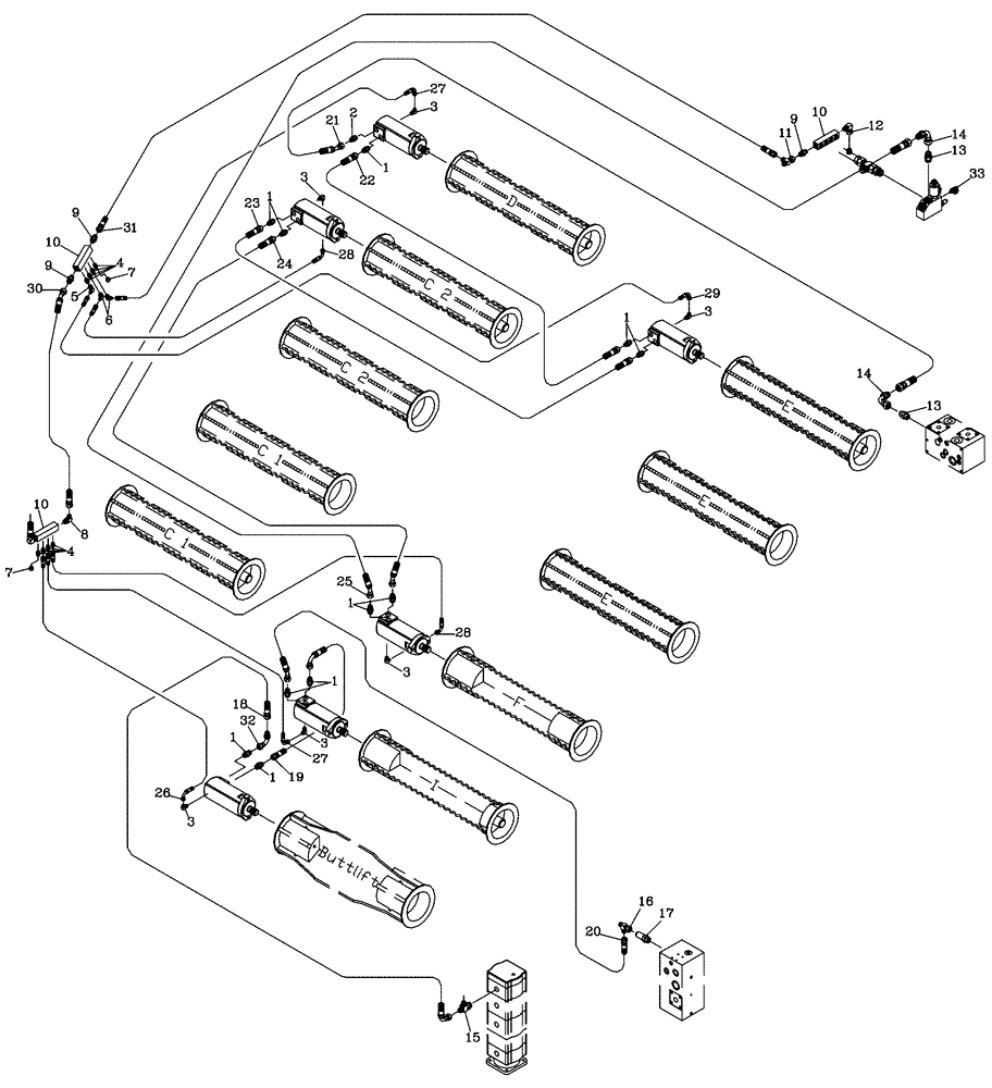
Запчасти Case IH 7700 (B08[03]) - HYDRAULIC CIRCUIT {Rollers RHS} Hydraulic Components & Circuits

Схема запчастей Case IH 7700 - (B08[03]) - HYDRAULIC CIRCUIT {Rollers RHS} Hydraulic Components & Circuits
1
13
28
26
10
24
3
1
20
12
13
8
6
10
1
1
15
7
27
18
22
5
7
1
19
28
21
3
14
4
32
1
27
23
16
9
10
9
9
31
4
33
3
11
14
1
3
17
2
3
25
29
3
30
FIT
1:1
100%

Артикул

Название

Примечание

Количество

1

00400228

HYD CONNECTOR

Nipple

11шт.

2

00400229

HYD CONNECTOR

Nipple

1шт.

3

00405242

HYD CONNECTOR

Elbow

6шт.

4

00400223

HYD CONNECTOR

Nipple

8шт.

5

00402879

HYD CONNECTOR

Elbow

1шт.

6

00405173

HYD CONNECTOR

Elbow

2шт.

7

00400143

HYD CONNECTOR

Cap Nut

2шт.

8

00407832

HYD CONNECTOR

Elbow

1шт.

9

00400226

HYD CONNECTOR

Nipple

3шт.

10

00409953

RETURN PIPE

Manifold

3шт.

11

00404679

TEE

1шт.

12

00409957

ELBOW

ELBOW

1шт.

13

00400231

HYD CONNECTOR

Nipple

2шт.

14

00407045

HYD CONNECTOR

Bend

2шт.

15

00409237

TEE

1шт.

16

87217877

TEE

1шт.

17

00408732

HYD CONNECTOR

Nipple

1шт.

18

87223856

HOSE,12.7mm ID x 2980mm L, SAE 100R17

HOSE

1шт.

19

87232653

HOSE,12.7mm ID x 1200mm L, SAE 100R17

HOSE

1шт.

20

87251601

HOSE

1шт.

21

87247533

HOSE ASSY.

1шт.

22

86313518

HOSE,12.7mm ID x 540mm L, SAE 100R17

1шт.

23

87423026

HOSE

HOSE

1шт.

24

87255951

HOSE

2шт.

25

87247532

HOSE ASSY.

1шт.

26

82742800

HOSE

1шт.

27

87235277

HOSE,6.35mm ID x 470mm L, SAE 100R17

2шт.

28

86306891

HOSE ASSY.

HOSE

2шт.

29

385638A1

HOSE,6.35mm ID x 740mm L, SAE 100R17

HOSE

1шт.

30

86300993

HOSE

1шт.

31

82754200

HOSE,12.7mm ID x 1880mm L, SAE 100R17

HOSE

1шт.

32

00407516

HYD CONNECTOR

Bend

1шт.

33

00405498

SCREW ON COUPLING

Test Point

1шт.

Выбрано товаров: 33